Suppr超能文献

拟南芥TRAPPIII系留复合体的TRAPPC8/TRS85亚基调节内质网功能和自噬。

The TRAPPC8/TRS85 subunit of the Arabidopsis TRAPPIII tethering complex regulates endoplasmic reticulum function and autophagy.

作者信息

Hoffman-Sommer Marta, Piłka Natalia, Anielska-Mazur Anna, Nowakowska Julita, Kozieradzka-Kiszkurno Małgorzata, Pączkowski Cezary, Jemioła-Rzemińska Małgorzata, Steczkiewicz Kamil, Dagdas Yasin, Swiezewska Ewa

机构信息

Polish Academy of Sciences, Institute of Biochemistry and Biophysics, ul. Pawinskiego 5a, Warsaw 02-106, Poland.

Faculty of Biology, University of Warsaw, ul. Miecznikowa 1, Warsaw 02-096, Poland.

出版信息

Plant Physiol. 2025 Mar 1;197(3). doi: 10.1093/plphys/kiaf042.

Abstract

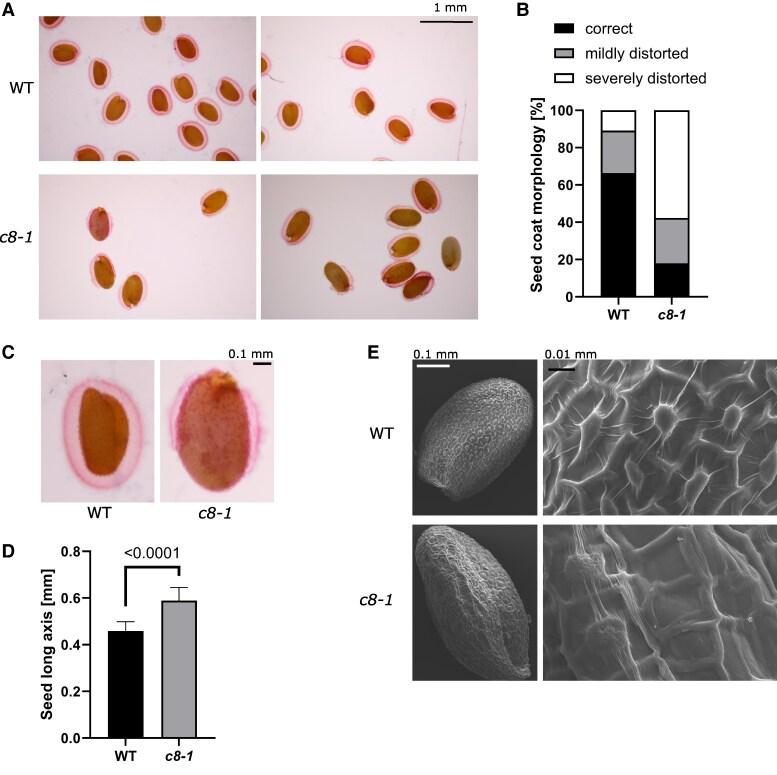
Transport protein particle (TRAPP) tethering complexes are known for their function as Rab GTPase exchange factors. Two versions of the complex are considered functionally separate: TRAPPII, an activator of the Rab11 family (RabA in plants) GTPases that function in post-Golgi sorting, and TRAPPIII, activating Rab1 family (RabD in plants) members that regulate endoplasmic reticulum (ER)-to-Golgi trafficking and autophagy. In Arabidopsis (Arabidopsis thaliana), the TRAPPIII complex has been identified and its subunit composition established, but little is known about its functions. Here, we found that binary subunit interactions of the plant TRAPPIII complex are analogous to those of metazoan TRAPPIII, with the 2 large subunits TRAPPC8 and TRAPPC11 linking the TRAPP core and the small C12 to C13 dimer. To gain insight into the functions of TRAPPIII in plants, we characterized 2 A. thaliana trappc8 mutants. These mutants display abnormalities in plant morphology, particularly in flower and seed development. They also exhibit autophagic defects, a constitutive ER stress response, and elevated levels of the ER lipid dolichol (Dol), which is an indispensable cofactor in protein glycosylation. These results indicate that plant TRAPPC8 is involved in multiple cellular trafficking events and suggest a link between ER stress responses and Dol levels.

摘要

转运蛋白颗粒(TRAPP)拴系复合物以其作为Rab GTP酶交换因子的功能而闻名。该复合物的两个版本在功能上被认为是分开的:TRAPPII,一种Rab11家族(植物中的RabA)GTP酶的激活剂,在高尔基体后分选过程中起作用;以及TRAPPIII,激活Rab1家族(植物中的RabD)成员,调节内质网(ER)到高尔基体的运输和自噬。在拟南芥中,TRAPPIII复合物已被鉴定出来,其亚基组成也已确定,但对其功能了解甚少。在这里,我们发现植物TRAPPIII复合物的二元亚基相互作用类似于后生动物的TRAPPIII,其中两个大亚基TRAPPC8和TRAPPC11将TRAPP核心与小的C12至C13二聚体连接起来。为了深入了解TRAPPIII在植物中的功能,我们对两个拟南芥trappc8突变体进行了表征。这些突变体在植物形态上表现出异常,特别是在花和种子发育方面。它们还表现出自噬缺陷、组成型内质网应激反应以及内质网脂质多萜醇(Dol)水平升高,Dol是蛋白质糖基化中不可或缺的辅助因子。这些结果表明植物TRAPPC8参与了多种细胞运输事件,并暗示了内质网应激反应与Dol水平之间的联系。

https://cdn.ncbi.nlm.nih.gov/pmc/blobs/e4ed/11907232/5068182d0134/kiaf042f1.jpg

文献AI研究员

20分钟写一篇综述,助力文献阅读效率提升50倍。

立即体验

用中文搜PubMed

大模型驱动的PubMed中文搜索引擎

马上搜索

文档翻译

学术文献翻译模型,支持多种主流文档格式。

立即体验