Suppr超能文献

ADAR1-HNRNPL介导的CircCANX下降促进慢性阻塞性肺疾病中的自噬

ADAR1-HNRNPL-Mediated CircCANX Decline Promotes Autophagy in Chronic Obstructive Pulmonary Disease.

作者信息

Chen Ting-Ting, Wei Yuan-Yuan, Kang Jia-Ying, Zhang Da-Wei, Ye Jing-Jing, Sun Xi-Shi, Hong Mei, Zhang Wen-Ting, Wu Hui-Mei, Ding Zhen-Xing, Fei Guang-He

机构信息

Department of Respiratory and Critical Care Medicine, First Affiliated Hospital of Anhui Medical University, Hefei, Anhui Province, 230022, China.

Key Laboratory of Respiratory Diseases Research and Medical Transformation of Anhui Province, Hefei, Anhui Province, 230022, China.

出版信息

Adv Sci (Weinh). 2025 May;12(18):e2414211. doi: 10.1002/advs.202414211. Epub 2025 Mar 17.

Abstract

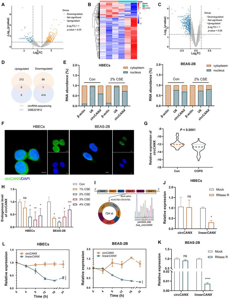
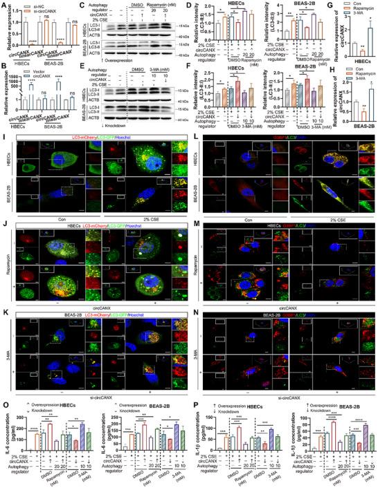
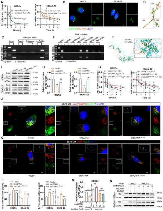
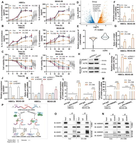
Chronic obstructive pulmonary disease (COPD) is a characteristic chronic airway inflammatory disease that worsens over time, however, there are currently limited clinical therapeutics to suspend its progression. Circular RNAs (circRNAs), which have emerged as functional regulators in various diseases, including COPD, may server as new pharmacological targets in COPD. Here, it is identified a nuclear circRNA, circCANX, that is preferentially decreased in COPD. The linear splicing of CANX pre-mRNA, enhanced by the ADAR1-HNRNPL interaction, is responsible for the circCANX decline. Clinically, the higher circCANX expression is associated with a worse lung function index of FEV/FVC among patients with COPD. CircCANX suppresses autophagy and stress granule (SG) formation to strengthen inflammation of COPD in vivo and in vitro. Mechanistically, circCANX recruits the tumor suppressor protein P53 (P53) mRNA and RNA helicase upstream frameshift 1 (UPF1) to form a ternary complex, which mediates P53 mRNA degradation through nonsense-mediated mRNA decay (NMD) process. Together, this study reveals an important circCANX-mediated regulatory mechanism in COPD, and provides new insights into the potential of circRNA-based drug and biomarker development for COPD.

摘要

慢性阻塞性肺疾病(COPD)是一种典型的慢性气道炎症性疾病,会随着时间的推移而恶化,然而,目前能够延缓其进展的临床治疗方法有限。环状RNA(circRNAs)已成为包括COPD在内的多种疾病的功能调节因子,可能成为COPD新的药理学靶点。在此,研究人员鉴定出一种核环状RNA,即circCANX,其在COPD中优先减少。CANX前体mRNA的线性剪接在ADAR1-HNRNPL相互作用的增强下,导致circCANX水平下降。临床上,较高的circCANX表达与COPD患者中较差的肺功能指标FEV/FVC相关。circCANX在体内和体外均通过抑制自噬和应激颗粒(SG)形成来加剧COPD炎症。机制上,circCANX招募肿瘤抑制蛋白P53(P53)的mRNA和RNA解旋酶上游移码蛋白1(UPF1)形成三元复合物,通过无义介导的mRNA降解(NMD)过程介导P53 mRNA的降解。总之,本研究揭示了COPD中一种重要的circCANX介导的调控机制,并为基于circRNA的COPD药物和生物标志物开发潜力提供了新的见解。

https://cdn.ncbi.nlm.nih.gov/pmc/blobs/0bcf/12079403/9516afcdb814/ADVS-12-2414211-g009.jpg

文献AI研究员

20分钟写一篇综述,助力文献阅读效率提升50倍。

立即体验

用中文搜PubMed

大模型驱动的PubMed中文搜索引擎

马上搜索

文档翻译

学术文献翻译模型,支持多种主流文档格式。

立即体验