Suppr超能文献

外泌体丙酮酸激酶M2:一种将巨噬细胞代谢重编程与胃癌发病机制联系起来的非侵入性诊断标志物。

Exosomal PKM2: A Noninvasive Diagnostic Marker Linking Macrophage Metabolic Reprogramming to Gastric Cancer Pathogenesis.

作者信息

Yuan Mengyun, Zheng Xiaoxia, Zheng Shanshan, Li Huaizhi, Zhang Xingxing, Chen Yuxuan, Zhang Xiang, Han Bo, Wei Wei, Wu Jian, Sun Qingmin

机构信息

Department of Oncology, Jiangsu Province Hospital of Chinese Medicine, Affiliated Hospital of Nanjing University of Chinese Medicine, Nanjing, China.

No. 1 Clinical Medical College, Nanjing University of Chinese Medicine, Nanjing, China.

出版信息

Cancer Sci. 2025 Jun;116(6):1537-1549. doi: 10.1111/cas.70056. Epub 2025 Mar 24.

Abstract

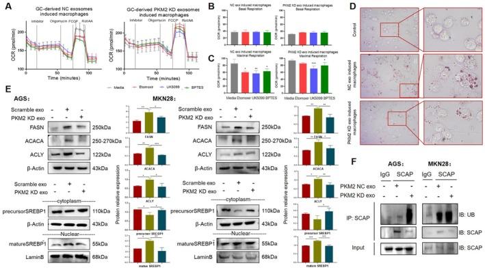
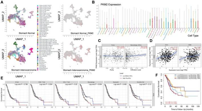
Tumor-derived exosomes (TDEs) have emerged as vital biomarkers of multiple cancers. However, the diagnostic and stage-predicting effects of exosomal pyruvate kinase isoenzyme type M2 (PKM2) in peripheral blood and its mechanism in promoting gastric cancer (GC) remain unclear. Here, we analyzed plasma exosomal PKM2 in 216 blood samples collected from GC patients and healthy donors (HD). The area under the curve (AUC) of plasma exosomal PKM2 demonstrated superior performance in early GC diagnosis compared with that of widely used clinical biomarkers. Kaplan-Meier analysis revealed that high exosomal PKM2 expression was associated with poor prognosis in patients with GC (HR = 1.623, p = 0.029). Single-cell transcriptome sequencing analysis showed that PKM2 was enriched in tumor-associated macrophages (TAM). We further confirmed that the polarization of TAM to the pro-tumoral M2 phenotype induced by exosomal PKM2 promoted the proliferation, migration, and invasion of GC cells. Mechanistically, exosomal PKM2 enhanced lipid synthesis in TAM by inhibiting SCAP polyubiquitination, which triggered the nuclear accumulation of SREBP1, thereby upregulating fatty acid synthesis enzymes, such as FASN, ACACA, and ACLY. In conclusion, plasma exosomal PKM2 is a promising novel biomarker for the clinical diagnosis of GC. Importantly, exosomal PKM2 shapes the tumor microenvironment by activating the SREBP1-related lipid synthesis pathway in macrophages, thereby contributing to GC development.

摘要

肿瘤衍生外泌体(TDEs)已成为多种癌症的重要生物标志物。然而,外泌体丙酮酸激酶M2型(PKM2)在外周血中的诊断和分期预测作用及其促进胃癌(GC)的机制仍不清楚。在此,我们分析了从GC患者和健康供体(HD)收集的216份血液样本中的血浆外泌体PKM2。与广泛使用的临床生物标志物相比,血浆外泌体PKM2的曲线下面积(AUC)在早期GC诊断中表现出卓越性能。Kaplan-Meier分析显示,外泌体PKM2高表达与GC患者的不良预后相关(HR = 1.623,p = 0.029)。单细胞转录组测序分析表明,PKM2在肿瘤相关巨噬细胞(TAM)中富集。我们进一步证实,外泌体PKM2诱导TAM向促肿瘤M2表型极化,促进了GC细胞的增殖、迁移和侵袭。机制上,外泌体PKM2通过抑制SCAP多聚泛素化增强TAM中的脂质合成,这触发了SREBP1的核积累,从而上调脂肪酸合成酶,如FASN、ACACA和ACLY。总之,血浆外泌体PKM2是GC临床诊断中一种有前景的新型生物标志物。重要的是,外泌体PKM2通过激活巨噬细胞中与SREBP1相关的脂质合成途径塑造肿瘤微环境,从而促进GC发展。

https://cdn.ncbi.nlm.nih.gov/pmc/blobs/4fda/12127107/f88631ffce4b/CAS-116-1537-g008.jpg

文献AI研究员

20分钟写一篇综述,助力文献阅读效率提升50倍。

立即体验

用中文搜PubMed

大模型驱动的PubMed中文搜索引擎

马上搜索

文档翻译

学术文献翻译模型,支持多种主流文档格式。

立即体验