Suppr超能文献

癌症干细胞上的CD44是一种潜在的免疫和预后泛癌生物标志物。

CD44 on cancer stem cell is a potential immunological and prognostic pan-cancer biomarker.

作者信息

Zhu Ya-Juan, Li Si-Ying, Yang Shan-Shan, Du Yang, Zhang Zhuo-Yuan, Liu Ji-Yan

机构信息

Department of Biotherapy, Cancer Center, State Key Laboratory of Biotherapy, West China Hospital, Sichuan University, Chengdu, China.

Department of Liver Surgery, Laboratory of Stem Cell Biology, State Key Laboratory of Biotherapy, West China Hospital, Sichuan University, Chengdu, China.

出版信息

Cancer Cell Int. 2025 Apr 8;25(1):134. doi: 10.1186/s12935-025-03748-4.

Abstract

BACKGROUND

CD44, a widely recognized cancer stem cell marker, displayed a vital participation in the cancer immune invasion and may related with the response to the immunotherapy. However, the role of CD44 in cancer immunology is not well defined. Therefore, we intended to explore its prognostic value and potential immunological functions across 33 human cancer types.

METHODS

Based on the data of patients from The Cancer Genome Atlas (TCGA), Sangerbox was used to analyze the correlations between CD44 expression and tumor-infiltrated immune cells, immune checkpoints, neoantigens, microsatellite instability (MSI), and tumor mutational burden (TMB) in human cancers. A mouse model xenografted with shRNA-CD44 MC38 was established.

RESULTS

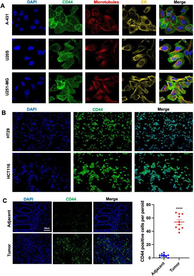
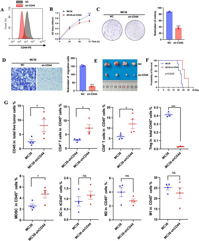
The elevated CD44 was associated with tumor stage and prognosis in several different cancers. GSEA results showed that upregulated CD44 involved in cancer stem cell associated process, antigen processing and presentation, and immune cells proliferation and activation. CD44 plays an essential role in the tumor immune regulation and immune checkpoints inhibitor response. The correlation of CD44 gene expression and infiltration levels of immune cells varied across different cancer types. Notably, the upregulation of CD44 expression is positively correlated with regulatory CD4 T cells, macrophages M1 and M2 in several analyzed cancers. Furthermore, we verified the effect of CD44 on tumor growth and immune microenvironment in mouse xenografted with shRNA-CD44 MC38. Moreover, DNA methylation existed in CD44 expression and associated with dysfunctional T-cell phenotypes via different mechanisms, thus resulting in tissue-dependent prognoses.

CONCLUSION

CD44 is both a cancer stem cell marker and a potential prognostic and immunological biomarker in various malignant tumors. Moreover, CD44 could be a novel target for immune-based therapy.

摘要

背景

CD44是一种广泛认可的癌症干细胞标志物,在癌症免疫侵袭中发挥重要作用,可能与免疫治疗反应相关。然而,CD44在癌症免疫学中的作用尚未明确界定。因此,我们旨在探讨其在33种人类癌症类型中的预后价值和潜在免疫功能。

方法

基于癌症基因组图谱(TCGA)患者的数据,使用Sangerbox分析CD44表达与人类癌症中肿瘤浸润免疫细胞、免疫检查点、新抗原、微卫星不稳定性(MSI)和肿瘤突变负担(TMB)之间的相关性。建立了用shRNA-CD44 MC38异种移植的小鼠模型。

结果

CD44升高与几种不同癌症的肿瘤分期和预后相关。基因集富集分析(GSEA)结果显示,CD44上调参与癌症干细胞相关过程、抗原加工和呈递以及免疫细胞增殖和激活。CD44在肿瘤免疫调节和免疫检查点抑制剂反应中起重要作用。CD44基因表达与免疫细胞浸润水平的相关性在不同癌症类型中有所不同。值得注意的是,在几种分析的癌症中,CD44表达上调与调节性CD4 T细胞、M1和M2巨噬细胞呈正相关。此外,我们在shRNA-CD44 MC38异种移植小鼠中验证了CD44对肿瘤生长和免疫微环境的影响。此外,DNA甲基化存在于CD44表达中,并通过不同机制与功能失调的T细胞表型相关,从而导致组织依赖性预后。

结论

CD44既是癌症干细胞标志物,也是各种恶性肿瘤中潜在的预后和免疫生物标志物。此外,CD44可能是基于免疫治疗的新靶点。

https://cdn.ncbi.nlm.nih.gov/pmc/blobs/af6e/11978154/154928ebf9c4/12935_2025_3748_Fig1_HTML.jpg

文献AI研究员

20分钟写一篇综述,助力文献阅读效率提升50倍。

立即体验

用中文搜PubMed

大模型驱动的PubMed中文搜索引擎

马上搜索

文档翻译

学术文献翻译模型,支持多种主流文档格式。

立即体验