Suppr超能文献

1990年至2021年屈光不正疾病的全球趋势:来自全球疾病负担研究和预测模型的见解

Global trends in refractive disorders from 1990 to 2021: insights from the global burden of disease study and predictive modeling.

作者信息

Huang Lihong, Zhang Dazheng, Liu Ming

机构信息

Dujiangyan Medical Centre, Chengdu, China.

Chengdu University of Traditional Chinese Medicine, Chengdu, China.

出版信息

Front Public Health. 2025 Mar 26;13:1449607. doi: 10.3389/fpubh.2025.1449607. eCollection 2025.

Abstract

PURPOSE

This study aims to provide global, regional, and national estimates of the refractive disorders-related burden between 1990 and 2021, stratified by subtypes.

DESIGN

A retrospective analysis was conducted using aggregated data.

METHODS

Utilizing data from the Global Burden of Diseases, Injuries, and Risk Factors Study 2021 (GBD 2021), this population-based study analyzed the burden of refractive disorders from 1990 to 2021. Estimated annual percentage changes (EAPCs) were calculated to quantify temporal trends in age-standardized rates of refractive disorder prevalence and disability-adjusted life-years (DALYs), stratified by age, sex, region, and country. The associations between EAPCs in age-standardized rates and socio-demographic index (SDI) were also examined. Using comprehensive data, we conducted predictive analyses with the Age-Period-Cohort (APC) and Autoregressive Integrated Moving Average (ARIMA) models to forecast disease prevalence and Disability-Adjusted Life Years (DALYs) for informing future public health strategies.

RESULTS

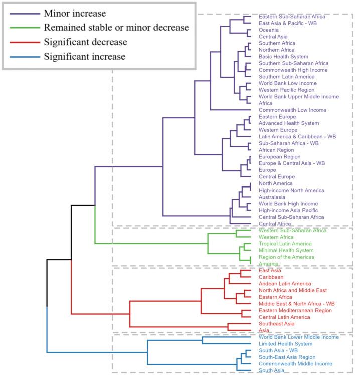
Globally, the age-standardized rates of refractive disorders per 100,000 population decreased in all age groups from 1990 to 2021. Specifically, prevalence rates declined from 2,053.56 (95% uncertainty interval [UI]: 1,835.31-2,275.8) to 1919.66 (95% UI: 1,715.24-2,135.28, EAPC: -0.24), while DALYs reduced from 88.04 (95% UI: 62.19-125.15) to 79.11 (95% UI: 54.94-114.14, EAPC: -0.36). These reductions were primarily driven by a decline in refractive disorders. Notably, both the prevalence and DALYs associated with refractive disorders decreased significantly in the 60 to 64 age group. In low and low-middle SDI countries, there was a significant reduction in both prevalence and DALYs, while high and middle-high SDI countries experienced an increase in these metrics. Benin exhibited the largest increase in prevalence and burden, while India had the most significant decrease. There are notable discrepancies between countries and regions compared to GBD estimates, indicating potential underestimations of refractive disorder prevalence and burden. The APC model details age-specific trends and cohort effects, while the ARIMA model offers strong predictions from historical data. Both models underscore fluctuating disease burdens, stressing the importance of adaptive health policies to meet future healthcare needs.

CONCLUSION

Over the past three decades, global efforts have significantly alleviated the burden of refractive errors. However, substantial disparities persist across different types of impairment, age groups, and countries' Socio-Demographic Index (SDI). With the conclusion of the COVID-19 pandemic, it is crucial to expand eye care services, particularly in enhancing screening coverage and quality control. This study underscores the importance of addressing diverse population needs and fostering regional cooperation to improve eye health outcomes, providing a comprehensive strategy for future public health initiatives.

摘要

目的

本研究旨在提供1990年至2021年期间按亚型分层的全球、区域和国家层面与屈光不正相关的疾病负担估计。

设计

采用汇总数据进行回顾性分析。

方法

利用2021年全球疾病、伤害及风险因素研究(GBD 2021)的数据,这项基于人群的研究分析了1990年至2021年期间屈光不正的疾病负担。计算估计的年百分比变化(EAPC),以量化按年龄、性别、地区和国家分层的屈光不正患病率和伤残调整生命年(DALY)的年龄标准化率的时间趋势。还研究了年龄标准化率的EAPC与社会人口指数(SDI)之间的关联。利用综合数据,我们使用年龄-时期-队列(APC)模型和自回归积分移动平均(ARIMA)模型进行预测分析,以预测疾病患病率和伤残调整生命年(DALY),为未来的公共卫生策略提供参考。

结果

全球范围内,1990年至2021年期间所有年龄组每10万人口中屈光不正的年龄标准化率均有所下降。具体而言,患病率从2053.56(95%不确定区间[UI]:1835.31-2275.8)降至1919.66(95% UI:1715.24-2135.28,EAPC:-0.24),而DALY从88.04(95% UI:62.19-125.15)降至79.11(95% UI:54.94-114.14,EAPC:-0.36)。这些下降主要是由屈光不正的减少推动的。值得注意的是,60至64岁年龄组中与屈光不正相关的患病率和DALY均显著下降。在低SDI和低中SDI国家,患病率和DALY均显著下降,而高SDI和高中高SDI国家这些指标有所上升。贝宁的患病率和负担增加幅度最大,而印度的下降最为显著。与GBD估计相比,国家和地区之间存在显著差异,表明屈光不正患病率和负担可能被低估。APC模型详细说明了特定年龄趋势和队列效应,而ARIMA模型从历史数据中提供了有力的预测。两个模型都强调了疾病负担的波动,强调了制定适应性健康政策以满足未来医疗需求的重要性。

结论

在过去三十年中,全球努力显著减轻了屈光不正的负担。然而,不同类型的损伤、年龄组和国家的社会人口指数(SDI)之间仍然存在巨大差异。随着COVID-19大流行的结束,扩大眼科护理服务至关重要,特别是在提高筛查覆盖率和质量控制方面。本研究强调了满足不同人群需求和促进区域合作以改善眼部健康结果的重要性,为未来的公共卫生举措提供了全面的策略。

https://cdn.ncbi.nlm.nih.gov/pmc/blobs/f14d/11978637/9230f4c4afc0/fpubh-13-1449607-g0001.jpg

文献AI研究员

20分钟写一篇综述,助力文献阅读效率提升50倍。

立即体验

用中文搜PubMed

大模型驱动的PubMed中文搜索引擎

马上搜索

文档翻译

学术文献翻译模型,支持多种主流文档格式。

立即体验