Suppr超能文献

对WIP1和组蛋白H3K27去甲基酶活性的靶向抑制协同抑制神经母细胞瘤生长。

Targeted inhibition of WIP1 and histone H3K27 demethylase activity synergistically suppresses neuroblastoma growth.

作者信息

Treis Diana, Lundberg Kristina Ihrmark, Bell Nicola, Polychronopoulos Panagiotis Alkinoos, Tümmler Conny, Åkerlund Emma, Aliverti Stefania, Lilienthal Ingrid, Pepich Adena, Seashore-Ludlow Brinton, Sakaguchi Kazuyasu, Kogner Per, Johnsen John Inge, Wickström Malin

机构信息

Childhood Cancer Research Unit, Division of Pediatric Oncology and Surgery, Dept. of Women's and Children's Health, Karolinska Institutet, Stockholm, Sweden.

Science for Life Laboratory, Dept. of Oncology-Pathology, Karolinska Institutet, Stockholm, Sweden.

出版信息

Cell Death Dis. 2025 Apr 19;16(1):318. doi: 10.1038/s41419-025-07658-1.

Abstract

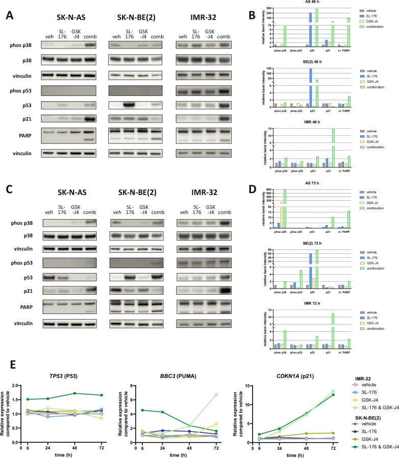
High-risk neuroblastoma frequently exhibits segmental gain of chromosome 17q, including the locus of PPM1D, which encodes the phosphatase WIP1, a regulator of p53 activity, DNA repair, and apoptosis. High expression of PPM1D is correlated to poor prognosis, and genetic or pharmacologic inhibition of WIP1 suppresses neuroblastoma growth. Here, we show that combining drugs that target WIP1 and H3K27 demethylation induces synergistic cytotoxicity in neuroblastoma. We screened 527 different compounds together with inhibitors of WIP1 and identified a strong cytotoxic synergism between the WIP1 inhibitor SL-176 and GSK-J4, a specific inhibitor of the H3K27 demethylase JMJD3. Viability assays in neuroblastoma cell lines and treatment of tumor spheroids confirmed the synergistic effect of combining SL-176 with GSK-J4. Immunoblot experiments demonstrated a marked effect on WIP1 downstream targets and apoptosis markers, while qPCR showed a synergistic upregulation of p53 downstream targets PUMA and p21. RNA sequencing revealed a vast number of differentially expressed genes, suggesting a pervasive effect of this drug combination on transcription, with enrichment of pathways involved in DNA damage response. Finally, this drug combination was confirmed to reduce tumor growth in zebrafish xenograft experiments. In conclusion, the combination of the WIP1 inhibitor SL-176 and the epigenetic modifier GSK-J4 induces synergistic cytotoxicity in neuroblastoma cells by potentiating p53 downstream effects.

摘要

高危神经母细胞瘤经常表现出17号染色体长臂的节段性扩增,包括PPM1D基因座,该基因编码磷酸酶WIP1,它是p53活性、DNA修复和细胞凋亡的调节因子。PPM1D的高表达与预后不良相关,对WIP1进行基因或药物抑制可抑制神经母细胞瘤的生长。在此,我们表明,联合使用靶向WIP1和H3K27去甲基化的药物可在神经母细胞瘤中诱导协同细胞毒性。我们将527种不同的化合物与WIP1抑制剂一起进行筛选,确定了WIP1抑制剂SL-176与H3K27去甲基化酶JMJD3的特异性抑制剂GSK-J4之间有很强的细胞毒性协同作用。神经母细胞瘤细胞系的活力测定和肿瘤球体的处理证实了SL-176与GSK-J4联合使用的协同效应。免疫印迹实验证明对WIP1下游靶点和细胞凋亡标志物有显著影响,而定量PCR显示p53下游靶点PUMA和p21有协同上调。RNA测序揭示了大量差异表达基因,表明这种药物组合对转录有广泛影响,涉及DNA损伤反应的通路富集。最后,在斑马鱼异种移植实验中证实这种药物组合可减少肿瘤生长。总之,WIP1抑制剂SL-176与表观遗传修饰剂GSK-J4联合使用,通过增强p53下游效应,在神经母细胞瘤细胞中诱导协同细胞毒性。

https://cdn.ncbi.nlm.nih.gov/pmc/blobs/ac33/12009370/19073e849dee/41419_2025_7658_Fig1_HTML.jpg

文献AI研究员

20分钟写一篇综述,助力文献阅读效率提升50倍。

立即体验

用中文搜PubMed

大模型驱动的PubMed中文搜索引擎

马上搜索

文档翻译

学术文献翻译模型,支持多种主流文档格式。

立即体验