Suppr超能文献

整合DNA甲基化组和转录组分析以鉴定急性肾损伤-慢性肾病转化中的新型表观遗传靶点。

Integration of DNA Methylome and Transcriptome Analysis to Identify Novel Epigenetic Targets in the Acute Kidney Injury-Chronic Kidney Disease Transition.

作者信息

Zheng Xumin, Guo Xinru, Chen Yuhao, Zhuang Kaiting, Gong Na, Fu Yifei, Liang Yanjun, Xu Yue, Wang Siyang, Wang Wenjuan, Chen Xiangmei, Cai Guangyan

机构信息

Department of Nephrology, First Medical Center of Chinese PLA General Hospital, Nephrology Institute of the Chinese People's Liberation Army, State Key Laboratory of Kidney Diseases, National Clinical Research Center for Kidney Diseases, Beijing Key Laboratory of Kidney Disease Research, Beijing 100853, China.

School of Medicine, Nankai University, Tianjin 300071, China.

出版信息

Biomolecules. 2025 Mar 29;15(4):498. doi: 10.3390/biom15040498.

Abstract

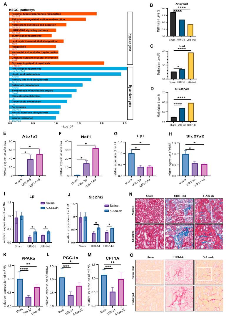
(1) Background: the epigenetic mechanisms underlying the progression from acute kidney injury (AKI) to chronic kidney disease (CKD) remain poorly understood; (2) Methods: to investigate this process, we conducted genome-wide DNA methylation sequencing to map the epigenetic changes during the AKI-CKD transition in a mouse model. By integrating DNA methylome and transcriptome analyses, we identified genes and signaling pathways regulated by DNA methylation throughout this progression; (3) Results: our analysis identified four candidate genes-, , , and -that were regulated by DNA methylation and strongly correlated with kidney disease prognosis. Additionally, we found that the signaling pathways, among others, were implicated in this process. Treatment with DNA methyltransferase inhibitors mitigated fibrosis and improved lipid metabolism in the kidneys during AKI-CKD progression; (4) Conclusions: this study provides the first comprehensive epigenetic map of the AKI-CKD transition. Our findings offer new insights into the epigenetic regulation of kidney disease progression and highlight potential therapeutic targets to prevent the transition from AKI to CKD.

摘要

(1) 背景:急性肾损伤(AKI)向慢性肾脏病(CKD)进展的表观遗传机制仍知之甚少;(2) 方法:为研究这一过程,我们进行了全基因组DNA甲基化测序,以绘制小鼠模型中AKI-CKD转变过程中的表观遗传变化。通过整合DNA甲基化组和转录组分析,我们确定了在整个进展过程中受DNA甲基化调控的基因和信号通路;(3) 结果:我们的分析确定了四个候选基因——、、和——它们受DNA甲基化调控且与肾脏疾病预后密切相关。此外,我们发现信号通路等参与了这一过程。在AKI-CKD进展过程中,用DNA甲基转移酶抑制剂治疗可减轻肾脏纤维化并改善脂质代谢;(4) 结论:本研究提供了AKI-CKD转变的首张全面表观遗传图谱。我们的发现为肾脏疾病进展的表观遗传调控提供了新见解,并突出了预防从AKI转变为CKD的潜在治疗靶点。

https://cdn.ncbi.nlm.nih.gov/pmc/blobs/fb61/12024732/493e086aa223/biomolecules-15-00498-g001.jpg

文献AI研究员

20分钟写一篇综述,助力文献阅读效率提升50倍。

立即体验

用中文搜PubMed

大模型驱动的PubMed中文搜索引擎

马上搜索

文档翻译

学术文献翻译模型,支持多种主流文档格式。

立即体验