Suppr超能文献

通过深度学习预测不同细胞环境中的腺嘌呤碱基编辑效率

Predicting adenine base editing efficiencies in different cellular contexts by deep learning.

作者信息

Kissling Lucas, Mollaysa Amina, Janjuha Sharan, Mathis Nicolas, Marquart Kim F, Weber Yanik, Moon Woohyun J, Lin Paulo J C, Fan Steven H Y, Muramatsu Hiromi, Vadovics Máté, Allam Ahmed, Pardi Norbert, Tam Ying K, Krauthammer Michael, Schwank Gerald

机构信息

Institute of Pharmacology and Toxicology, University of Zurich, Zurich, Switzerland.

Department of Quantitative Biomedicine, University of Zurich, Zurich, Switzerland.

出版信息

Genome Biol. 2025 May 8;26(1):115. doi: 10.1186/s13059-025-03586-7.

Abstract

BACKGROUND

Adenine base editors (ABEs) enable the conversion of A•T to G•C base pairs. Since the sequence of the target locus influences base editing efficiency, efforts have been made to develop computational models that can predict base editing outcomes based on the targeted sequence. However, these models were trained on base editing datasets generated in cell lines and their predictive power for base editing in primary cells in vivo remains uncertain.

RESULTS

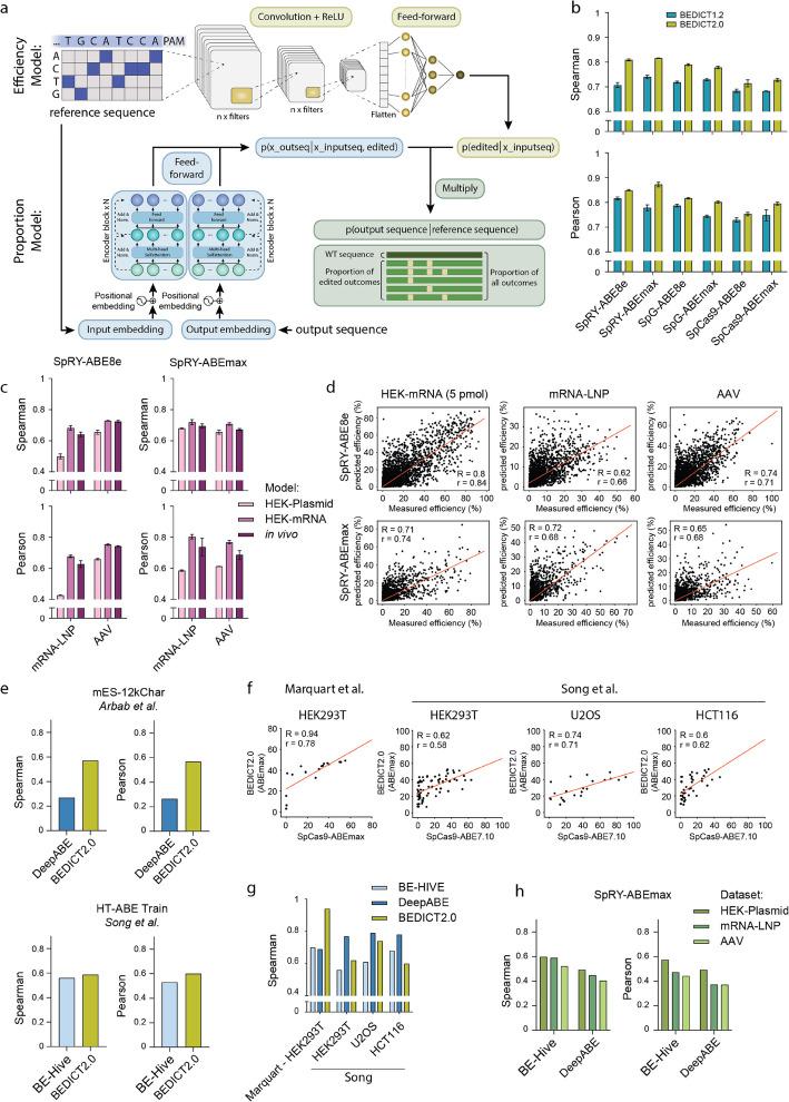
In this study, we conduct base editing screens using SpRY-ABEmax and SpRY-ABE8e to target 2,195 pathogenic mutations with a total of 12,000 guide RNAs in cell lines and in the murine liver. We observe strong correlations between in vitro datasets generated by ABE-mRNA electroporation into HEK293T cells and in vivo datasets generated by adeno-associated virus (AAV)- or lipid nanoparticle (LNP)-mediated nucleoside-modified mRNA delivery (Spearman R = 0.83-0.92). We subsequently develop BEDICT2.0, a deep learning model that predicts adenine base editing efficiencies with high accuracy in cell lines (R = 0.60-0.94) and in the liver (R = 0.62-0.81).

CONCLUSIONS

In conclusion, our work confirms that adenine base editing holds considerable potential for correcting a large fraction of pathogenic mutations. We also provide BEDICT2.0 - a robust computational model that helps identify sgRNA-ABE combinations capable of achieving high on-target editing with minimal bystander effects in both in vitro and in vivo settings.

摘要

背景

腺嘌呤碱基编辑器(ABEs)能够将A•T碱基对转换为G•C碱基对。由于靶位点的序列会影响碱基编辑效率,因此人们致力于开发能够根据靶向序列预测碱基编辑结果的计算模型。然而,这些模型是在细胞系中生成的碱基编辑数据集上进行训练的,它们对体内原代细胞中碱基编辑的预测能力仍不确定。

结果

在本研究中,我们使用SpRY-ABEmax和SpRY-ABE8e进行碱基编辑筛选,以靶向细胞系和小鼠肝脏中的2195个致病突变,共使用12000个引导RNA。我们观察到,通过将ABE-mRNA电穿孔导入HEK293T细胞产生的体外数据集与通过腺相关病毒(AAV)或脂质纳米颗粒(LNP)介导的核苷修饰mRNA递送产生的体内数据集之间存在强相关性(斯皮尔曼R = 0.83 - 0.92)。随后,我们开发了BEDICT2.0,这是一种深度学习模型,能够在细胞系(R = 0.60 - 0.94)和肝脏(R = 0.62 - 0.81)中高精度地预测腺嘌呤碱基编辑效率。

结论

总之,我们的工作证实了腺嘌呤碱基编辑在纠正大部分致病突变方面具有巨大潜力。我们还提供了BEDICT2.0——一种强大的计算模型,有助于识别能够在体外和体内环境中以最小的旁观者效应实现高靶向编辑的sgRNA-ABE组合。

https://cdn.ncbi.nlm.nih.gov/pmc/blobs/178d/12060317/78fa87567f84/13059_2025_3586_Fig1_HTML.jpg

文献AI研究员

20分钟写一篇综述,助力文献阅读效率提升50倍。

立即体验

用中文搜PubMed

大模型驱动的PubMed中文搜索引擎

马上搜索

文档翻译

学术文献翻译模型,支持多种主流文档格式。

立即体验