Suppr超能文献

PITX1作为软骨肉瘤的分级、预后及肿瘤浸润免疫细胞标志物:基于公共数据库的免疫分析和组织样本分析

PITX1 as a grading, prognostic and tumor-infiltrating immune cells marker for chondrosarcoma: a public database-based immunoassay and tissue sample analysis.

作者信息

Huang Zikun, Liu Dongchen, Zhang Ying, Lu Weiqing, Hu Lan, Zhang Jinghao, Xie Lei, Chen Shubiao

机构信息

Department of Orthopaedics, First Affiliated Hospital of Shantou University Medical College, Shantou, China.

Department of Pathology, Shantou University Medical College, Shantou, Guangdong, China.

出版信息

Front Oncol. 2025 Apr 11;15:1477649. doi: 10.3389/fonc.2025.1477649. eCollection 2025.

Abstract

BACKGROUND

Chondrosarcoma (CHS) is a rare bone cancer originating from chondrocytes, with high-grade cases associated with high mortality rates. However, the prognostic factors and therapeutic targets for CHS have not been studied.

METHODS

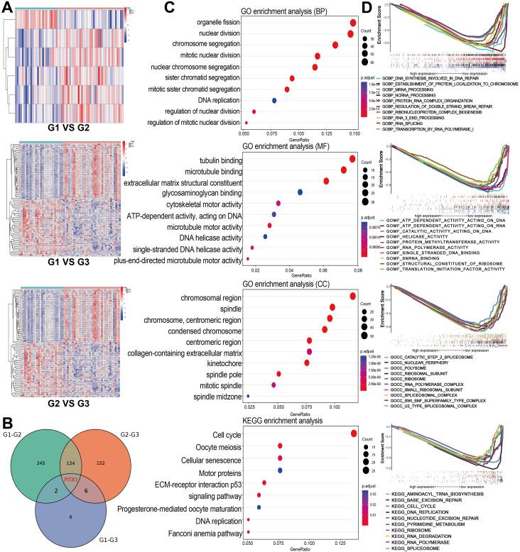
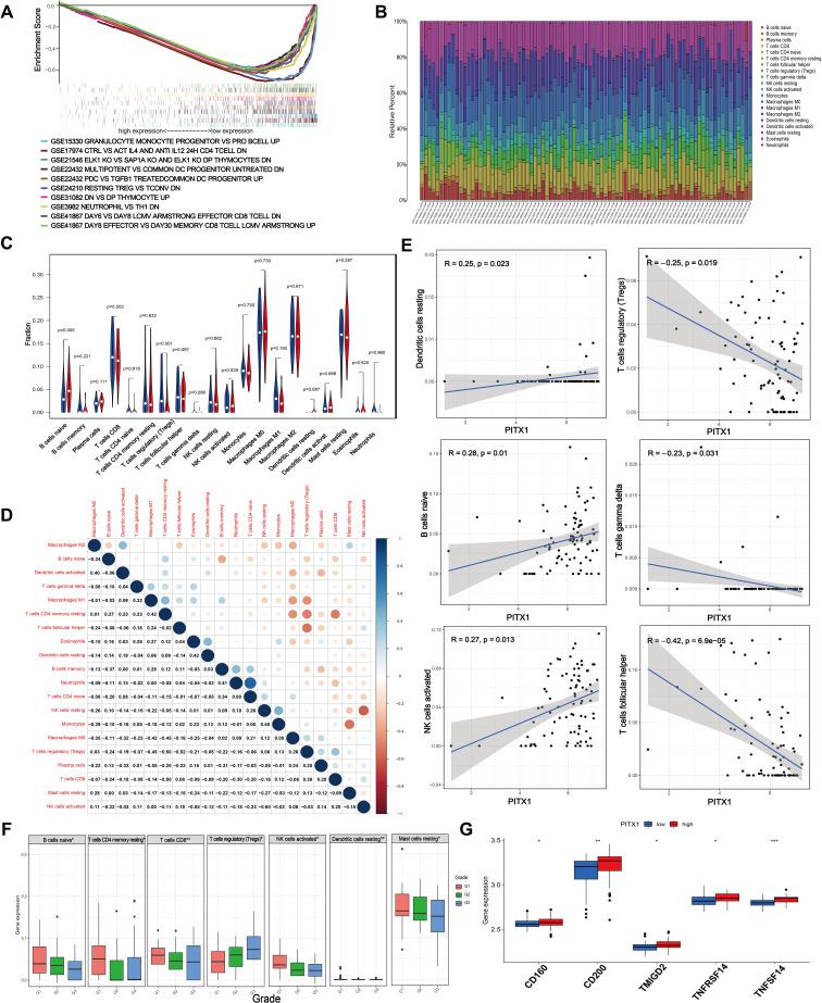
Graded gene differential analysis was conducted on 97 CHS tissues to identify genes associated with CHS grading. Additionally, we performed GO and KEGG enrichment analyses of the differentially-expressed genes (DEGs), as well as GSEA analysis, differential expression analysis, survival analysis, and univariable and multifactorial COX analysis of paired-like homology structural domain transcription factor 1 (PITX1). Furthermore, our findings investigated the relationship between tumor-infiltrating immune cells (TICs) in CHS tumors using CIBERSORT to calculate proportions and differences. Our findings also explored the associations among gene expression patterns, survival prognosis, TICs, and immune checkpoints across various cancer types. Finally, immunohistochemical staining was carried out on self-collected clinical samples to assess PITX1 expression levels and correlate them with clinical information.

RESULTS

Gene differential expression analysis revealed a strong correlation between PITX1 expression and tumor grade. GO, KEGG enrichment, and GSEA analysis demonstrated the association of PITX1 with cell proliferation-related processes, such as cell cycle regulation and mitosis, and differentiation-related processes, such as RNA processing. PITX1 expression was associated with tumor stage and survival outcomes. Immunoassay indicated a positive correlation between PITX1 levels and TICs, immune checkpoints, and graded TICs. Pan-cancer analysis confirmed the differential expression of the PITX1 gene across multiple cancers, impacting survival prognosis, TIC patterns, and immune checkpoint regulation. Lastly, our 75 collection of clinical patient tissue samples exhibited varying levels of PITX1 expression across different cancer grades while also demonstrating a significant association with tumor differentiation and metastasis.

CONCLUSION

PITX1 is a novel biomarker for distinguishing between high-grade and low-grade CHS, serving as a prognostic indicator for patients with this condition and presenting a promising target for immunotherapy. These findings offer innovative insights into the treatment of CHS.

摘要

背景

软骨肉瘤(CHS)是一种起源于软骨细胞的罕见骨癌,高级别病例的死亡率较高。然而,CHS的预后因素和治疗靶点尚未得到研究。

方法

对97例CHS组织进行分级基因差异分析,以鉴定与CHS分级相关的基因。此外,我们对差异表达基因(DEG)进行了GO和KEGG富集分析,以及基因集富集分析(GSEA)、差异表达分析、生存分析和成对样同源结构域转录因子1(PITX1)的单变量和多因素COX分析。此外,我们的研究结果使用CIBERSORT计算比例和差异,调查了CHS肿瘤中肿瘤浸润免疫细胞(TIC)之间的关系。我们的研究结果还探讨了不同癌症类型中基因表达模式、生存预后、TIC和免疫检查点之间的关联。最后,对自行收集的临床样本进行免疫组织化学染色,以评估PITX1表达水平,并将其与临床信息相关联。

结果

基因差异表达分析显示PITX1表达与肿瘤分级之间存在强相关性。GO、KEGG富集和GSEA分析表明PITX1与细胞增殖相关过程(如细胞周期调控和有丝分裂)以及分化相关过程(如RNA加工)有关。PITX1表达与肿瘤分期和生存结果相关。免疫分析表明PITX1水平与TIC、免疫检查点和分级TIC之间存在正相关。泛癌分析证实了PITX1基因在多种癌症中的差异表达,影响生存预后、TIC模式和免疫检查点调节。最后,我们收集的75例临床患者组织样本在不同癌症分级中表现出不同水平的PITX1表达,同时也显示出与肿瘤分化和转移的显著关联。

结论

PITX1是区分高级别和低级别CHS的新型生物标志物,是该疾病患者的预后指标,也是免疫治疗的有希望的靶点。这些发现为CHS的治疗提供了创新性见解。

https://cdn.ncbi.nlm.nih.gov/pmc/blobs/4109/12060168/bf1a284905ca/fonc-15-1477649-g001.jpg

文献AI研究员

20分钟写一篇综述,助力文献阅读效率提升50倍。

立即体验

用中文搜PubMed

大模型驱动的PubMed中文搜索引擎

马上搜索

文档翻译

学术文献翻译模型,支持多种主流文档格式。

立即体验