Suppr超能文献

基于诱导多能干细胞的疫苗在结直肠癌中的双重预防和治疗潜力及新抗原发现

Dual prophylactic and therapeutic potential of iPSC-based vaccines and neoantigen discovery in colorectal cancer.

作者信息

Jwo Si-Han, Ng Shang-Kok, Li Chin-Tzu, Chen Shao-Peng, Chen Li-Yu, Liu Pin-Jung, Wang Huai-Jie, Lin Jr-Shiuan, Ko Chun-Jung, Lee Cheng-Fan, Wang Chun-Hao, Ouyang Xiaoming, Wang Lin, Wei Tzu-Tang

机构信息

Department and Graduate Institute of Pharmacology, College of Medicine, National Taiwan University, Taipei 10051, Taiwan.

School of Pharmacy, College of Pharmacy, Taipei Medical University, Taipei 11031, Taiwan.

出版信息

Theranostics. 2025 Apr 28;15(12):5890-5908. doi: 10.7150/thno.111400. eCollection 2025.

Abstract

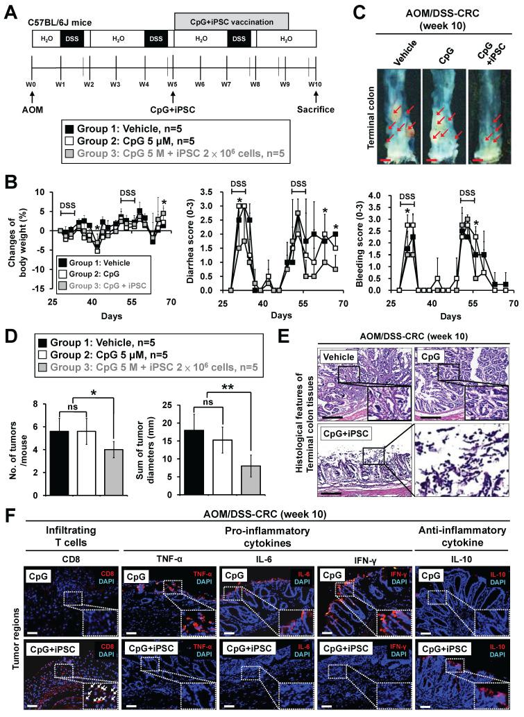
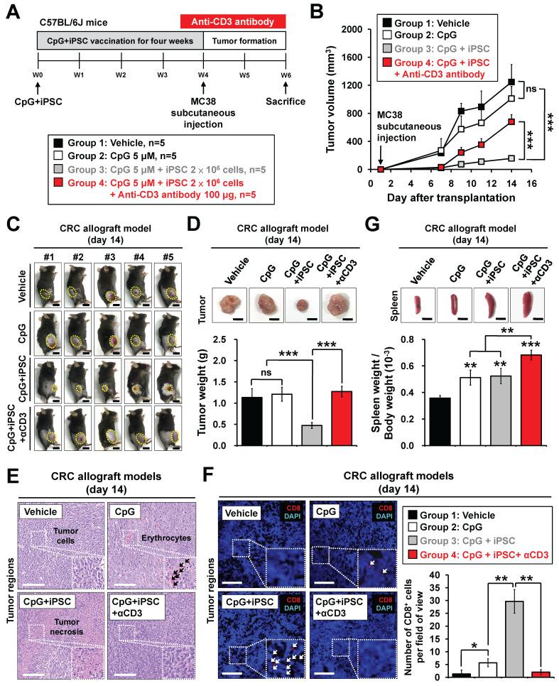
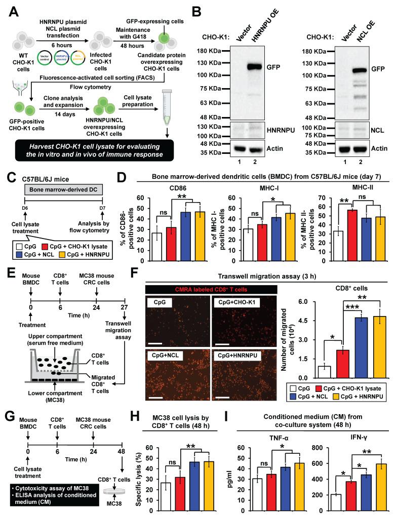
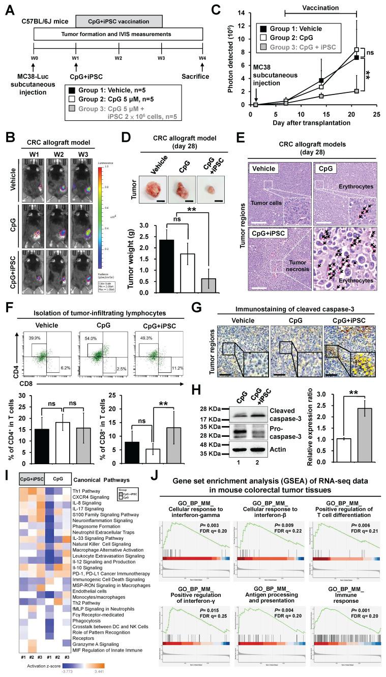
Induced pluripotent stem cells (iPSCs) share transcriptomic similarities with cancer cells and express tumor-specific and tumor-associated antigens, highlighting their potential as cancer vaccines. Our previous study demonstrated that an iPSC-based vaccine effectively prevented tumor growth in various mouse models, including melanoma, breast, lung, and pancreatic cancers. However, the underlying mechanisms and the therapeutic efficacy of the iPSC-based vaccine remain unclear. Colorectal cancer (CRC), the third most common cancer with a rising incidence worldwide, presents an urgent need for novel strategies to prevent and treat CRC. Allograft mouse models were established to evaluate the antitumor effects of the iPSC-based vaccine. CpG oligonucleotide (ODN) 1826 served as a vaccine adjuvant. Bulk RNA-Sequencing (RNA-Seq) and the Microenvironment Cell Population counter (MCP-Counter) algorithm were performed to analyze transcriptomic changes. Liquid chromatography-mass spectrometry (LC-MS) combined with in silico strategies was employed to identify potential antigen proteins. Chinese Hamster Ovary (CHO-K1) models were utilized to express candidate neoantigen proteins. Mouse bone marrow-derived dendritic cells (BMDCs) were used to investigate T cell priming in response to iPSC-associated proteins. Immune cell profiles were characterized by flow cytometry. The combination of CpG and iPSC vaccination demonstrated both prophylactic and therapeutic efficacy in reducing tumor growth in CRC mouse models. Vaccination significantly increased CD8 T cell infiltration within tumor regions, while T cell depletion abrogated the antitumor effects, underscoring the critical role of T cells in mediating these responses. Proteomic analysis identified two iPSC-associated proteins, heterogeneous nuclear ribonucleoprotein U (HNRNPU) and nucleolin (NCL), as key drivers of the observed immune responses. Vaccination with HNRNPU or NCL, in combination with CpG, enhanced dendritic cell activation, induced antigen-specific CD8 T cell cytotoxicity, and promoted the formation of central memory CD8 T cells, collectively leading to significant CRC tumor shrinkage. Our findings reveal potential mechanisms underlying the efficacy of iPSC-based vaccines in cancer immunotherapy. Additionally, HNRNPU and NCL were identified as key antigen proteins in iPSC, demonstrating promise for the development of peptide-based vaccines for both the prevention and treatment of CRC.

摘要

诱导多能干细胞(iPSC)与癌细胞具有转录组相似性,并表达肿瘤特异性和肿瘤相关抗原,这凸显了它们作为癌症疫苗的潜力。我们之前的研究表明,基于iPSC的疫苗能有效预防多种小鼠模型中的肿瘤生长,包括黑色素瘤、乳腺癌、肺癌和胰腺癌。然而,基于iPSC的疫苗的潜在机制和治疗效果仍不清楚。结直肠癌(CRC)是全球发病率不断上升的第三大常见癌症,迫切需要新的策略来预防和治疗CRC。建立了同种异体小鼠模型以评估基于iPSC的疫苗的抗肿瘤作用。CpG寡核苷酸(ODN)1826用作疫苗佐剂。进行了批量RNA测序(RNA-Seq)和微环境细胞群体计数器(MCP-Counter)算法以分析转录组变化。采用液相色谱-质谱联用(LC-MS)结合计算机策略来鉴定潜在的抗原蛋白。利用中国仓鼠卵巢(CHO-K1)模型表达候选新抗原蛋白。使用小鼠骨髓来源的树突状细胞(BMDC)来研究对iPSC相关蛋白的T细胞启动。通过流式细胞术对免疫细胞谱进行表征。CpG和iPSC疫苗接种的组合在减少CRC小鼠模型中的肿瘤生长方面显示出预防和治疗效果。疫苗接种显著增加了肿瘤区域内CD8 T细胞的浸润,而T细胞耗竭消除了抗肿瘤作用,强调了T细胞在介导这些反应中的关键作用。蛋白质组学分析确定了两种iPSC相关蛋白,即异质性核糖核蛋白U(HNRNPU)和核仁素(NCL),是观察到的免疫反应的关键驱动因素。用HNRNPU或NCL与CpG联合接种疫苗可增强树突状细胞活化,诱导抗原特异性CD8 T细胞细胞毒性,并促进中枢记忆CD8 T细胞的形成,共同导致CRC肿瘤显著缩小。我们的研究结果揭示了基于iPSC的疫苗在癌症免疫治疗中疗效的潜在机制。此外,HNRNPU和NCL被确定为iPSC中的关键抗原蛋白,这为开发用于预防和治疗CRC的肽基疫苗展示了前景。

https://cdn.ncbi.nlm.nih.gov/pmc/blobs/3ae4/12068288/aa685fec6436/thnov15p5890g001.jpg

文献AI研究员

20分钟写一篇综述,助力文献阅读效率提升50倍。

立即体验

用中文搜PubMed

大模型驱动的PubMed中文搜索引擎

马上搜索

文档翻译

学术文献翻译模型,支持多种主流文档格式。

立即体验