Suppr超能文献

炎症促进高度微卫星不稳定结直肠癌对免疫检查点抑制剂的耐药性。

Inflammation promotes resistance to immune checkpoint inhibitors in high microsatellite instability colorectal cancer.

机构信息

Department of Colorectal Surgery, Sun Yat-sen University Cancer Center, Guangzhou, 510060, P. R. China.

State Key Laboratory of Oncology in South China, Guangzhou, 510060, P. R. China.

出版信息

Nat Commun. 2022 Nov 28;13(1):7316. doi: 10.1038/s41467-022-35096-6.

Abstract

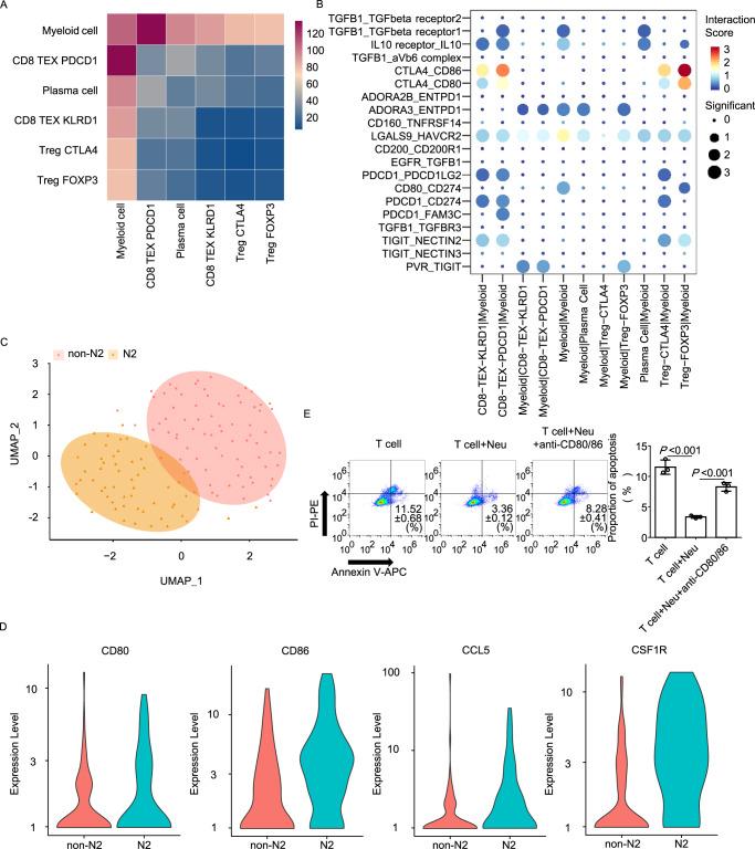
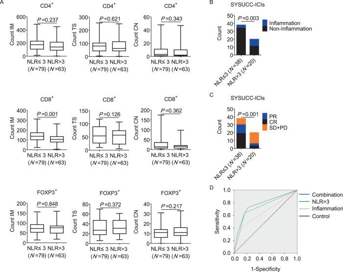
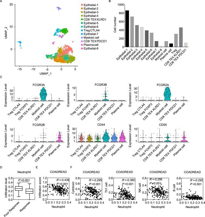
Inflammation is a common medical complication in colorectal cancer (CRC) patients, which plays significant roles in tumor progression and immunosuppression. However, the influence of inflammatory conditions on the tumor response to immune checkpoint inhibitors (ICI) is incompletely understood. Here we show that in a patient with high microsatellite instability (MSI-H) CRC and a local inflammatory condition, the primary tumor progresses but its liver metastasis regresses upon Pembrolizumab treatment. In silico investigation prompted by this observation confirms correlation between inflammatory conditions and poor tumor response to PD-1 blockade in MSI-H CRCs, which is further validated in a cohort of 62 patients retrospectively enrolled to our study. Inhibition of local but not systemic immune response is verified in cultures of paired T cells and organoid cells from patients. Single-cell RNA sequencing suggests involvement of neutrophil leukocytes via CD80/CD86-CTLA4 signaling in the suppressive immune microenvironment. In concordance with this finding, elevated neutrophil-to-lymphocyte ratio indicates inhibited immune status and poor tumor response to ICIs. Receiver operating characteristic curve further demonstrates that both inflammatory conditions and a high NLR could predict a poor response to ICIs in MSI- CRCs, and the predictive value could be further increased when these two predictors are combined. Our study thus suggests that inflammatory conditions in MSI-H CRCs correlate with resistance to ICIs through neutrophil leukocyte associated immunosuppression and proposes both inflammatory conditions and high neutrophil-to-lymphocyte ratio as clinical features for poor ICI response.

摘要

炎症是结直肠癌(CRC)患者常见的医学并发症,它在肿瘤进展和免疫抑制中起着重要作用。然而,炎症状态对免疫检查点抑制剂(ICI)治疗肿瘤反应的影响尚不完全清楚。在这里,我们展示了一名高微卫星不稳定(MSI-H)CRC 患者和局部炎症状态下,原发肿瘤进展但肝脏转移灶在 Pembrolizumab 治疗后消退。由此观察引发的计算研究证实了炎症状态与 MSI-H CRC 对 PD-1 阻断反应不良之间的相关性,在我们研究中回顾性纳入的 62 名患者队列中进一步验证了这一点。在患者来源的 T 细胞和类器官细胞培养物中证实了局部而非系统性免疫反应的抑制。单细胞 RNA 测序表明,中性粒细胞通过 CD80/CD86-CTLA4 信号参与抑制性免疫微环境。与此发现一致,升高的中性粒细胞与淋巴细胞比值表明免疫状态受抑制,对 ICI 的肿瘤反应不良。受试者工作特征曲线进一步表明,炎症状态和高 NLR 均可预测 MSI-H CRC 对 ICI 的反应不良,当将这两个预测因子结合使用时,预测价值可进一步提高。因此,我们的研究表明,MSI-H CRC 中的炎症状态通过中性粒细胞相关免疫抑制与对 ICI 的耐药性相关,并提出炎症状态和高中性粒细胞与淋巴细胞比值作为 ICI 反应不良的临床特征。

https://cdn.ncbi.nlm.nih.gov/pmc/blobs/8b12/9705377/7615b6b5528c/41467_2022_35096_Fig1_HTML.jpg

文献AI研究员

20分钟写一篇综述,助力文献阅读效率提升50倍。

立即体验

用中文搜PubMed

大模型驱动的PubMed中文搜索引擎

马上搜索

文档翻译

学术文献翻译模型,支持多种主流文档格式。

立即体验