Suppr超能文献

从止血到血管生成:一种负载硫化铜基纳米酶的自愈合水凝胶用于糖尿病伤口的全过程管理

From Hemostasis to Angiogenesis: A Self-Healing Hydrogel Loaded with Copper Sulfide-Based Nanoenzyme for Whole-Process Management of Diabetic Wounds.

作者信息

Zhang Chuankai, Zhou Peirong, Li Shoucheng, Zhang Xuancheng, Xia Zhaoxin, Rao Zihan, Ma Xuemin, Hu Yajuan, Chen Yongcen, Chen Junliang, He Yun, Tao Gang, Cai Rui

机构信息

Luzhou Key Laboratory of Oral & Maxillofacial Reconstruction and Regeneration, The Affiliated Stomatological Hospital, Southwest Medical University, Luzhou 646000, China.

Department of Oral and Maxillofacial Surgery, The Affiliated Stomatological Hospital, Southwest Medical University, Luzhou 646000, China.

出版信息

Biomater Res. 2025 May 23;29:0208. doi: 10.34133/bmr.0208. eCollection 2025.

Abstract

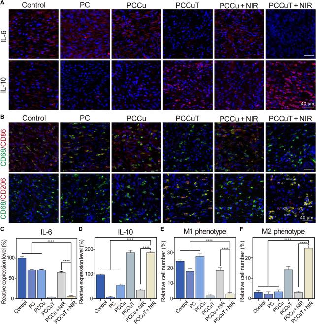
Diabetic wounds pose considerable healing challenges due to factors such as impaired angiogenesis, persistent inflammation, elevated levels of reactive oxygen species, and bacterial infections. In this study, we synthesized copper sulfide nanoparticles (NPs) using sericin as a biotemplate and functionalized them with tannic acid-Fe (TA-Fe) metal-phenolic network coatings to create CuS-based nanoenzymes (CuS-Se@TA-Fe NPs). These NPs were integrated into a composite hydrogel formed from polyvinyl alcohol, carboxymethyl chitosan, and borax. The hydrogen bonding between polyvinyl alcohol and carboxymethyl chitosan, combined with the borate ester bonds from borax and the electrostatic interactions with CuS-Se@TA-Fe NPs, resulted in a hydrogel with remarkable adhesion, self-healing capabilities, and shape retention (PCCuT hydrogel). Additionally, the PCCuT hydrogel demonstrated superoxide dismutase and catalase mimetic activities to eliminate excess free radicals, along with excellent photothermal conversion and antimicrobial properties due to the photothermal effect. Both in vitro and in vivo investigations indicated that the PCCuT hydrogel could enhance angiogenesis and promote the transformation of macrophages into the M2 anti-inflammatory phenotype. Notably, in a rat model of diabetic wound infection, the hydrogel exhibited substantial wound-healing benefits. In summary, the PCCuT hydrogel holds promise for advancing the treatment of diabetic wounds complicated by infection.

摘要

由于血管生成受损、炎症持续、活性氧水平升高和细菌感染等因素,糖尿病伤口愈合面临着巨大挑战。在本研究中,我们以丝胶蛋白为生物模板合成了硫化铜纳米颗粒(NPs),并用单宁酸-铁(TA-Fe)金属-酚醛网络涂层对其进行功能化,以制备基于硫化铜的纳米酶(CuS-Se@TA-Fe NPs)。这些纳米颗粒被整合到由聚乙烯醇、羧甲基壳聚糖和硼砂形成的复合水凝胶中。聚乙烯醇和羧甲基壳聚糖之间的氢键,以及硼砂形成的硼酸酯键和与CuS-Se@TA-Fe NPs的静电相互作用,产生了一种具有显著粘附性、自愈能力和形状保持能力的水凝胶(PCCuT水凝胶)。此外,PCCuT水凝胶表现出超氧化物歧化酶和过氧化氢酶模拟活性,以消除过量的自由基,同时由于光热效应具有优异的光热转换和抗菌性能。体外和体内研究均表明,PCCuT水凝胶可促进血管生成,并促进巨噬细胞向M2抗炎表型转化。值得注意的是,在糖尿病伤口感染的大鼠模型中,该水凝胶显示出显著的伤口愈合益处。总之,PCCuT水凝胶有望推动糖尿病合并感染伤口的治疗。

https://cdn.ncbi.nlm.nih.gov/pmc/blobs/03df/12099055/b88b6b7ce192/bmr.0208.fig.001.jpg

文献AI研究员

20分钟写一篇综述,助力文献阅读效率提升50倍。

立即体验

用中文搜PubMed

大模型驱动的PubMed中文搜索引擎

马上搜索

文档翻译

学术文献翻译模型,支持多种主流文档格式。

立即体验