Suppr超能文献

网络毒理学和生物信息学分析揭示聚对苯二甲酸乙二酯微塑料加重糖尿病肾病的分子机制。

Network toxicology and bioinformatics analysis reveal the molecular mechanisms of polyethylene terephthalate microplastics in exacerbating diabetic nephropathy.

作者信息

Zeng Shengnan, Guo Hui

机构信息

Department of Pediatric Nephrology, West China Second Hospital, Sichuan University, No.1416, Section 1, Chenglong Avenue, Jinjiang District, Chengdu, Sichuan, China.

Key Laboratory of Birth Defects and Related Diseases of Women and Children (Sichuan University), Ministry of Education, Chengdu, 610000, China.

出版信息

Sci Rep. 2025 Jun 4;15(1):19547. doi: 10.1038/s41598-025-03285-0.

Abstract

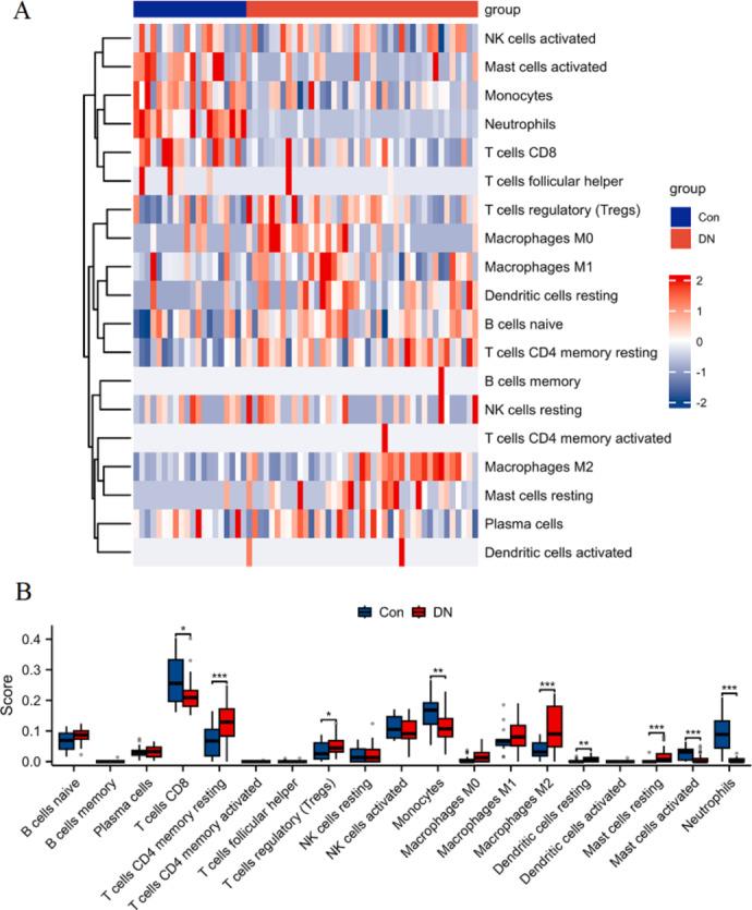
The escalating prevalence of diabetic nephropathy (DN) has raised concerns about environmental pollutants, particularly polyethylene terephthalate microplastics (PET-MP), as potential contributors to metabolic diseases. However, the molecular mechanisms linking PET-MP exposure to DN remain unclear. This study integrates network toxicology and bioinformatics to explore PET-MP-induced nephrotoxicity in DN. PET-MP-related toxicity targets were identified using SwissTargetPrediction and SuperPred. DN-associated differentially expressed genes (DEGs) were derived from the GSE96804 dataset. Overlapping genes were analyzed via enrichment analyses (GO, KEGG), Gene Set Variation Analysis (GSVA), and protein-protein interaction (PPI) networks. Immune cell infiltration was assessed with CIBERSORT. Key genes were identified using machine learning models (LASSO, RF, SVM-RFE) and validated by a nomogram and molecular docking. Among 10,124 DN-related DEGs, 64 overlapped with PET-MP targets. These genes were enriched in pathways like VEGF signaling, PI3K activity, and oxidative stress responses. GSVA revealed significant dysregulation in 2,258 pathways, including inflammation, immune response, and ROS metabolism. Immune infiltration analysis showed reduced CD8 + T cells, monocytes, and neutrophils in DN, alongside increased Tregs and M2 macrophages. Machine learning models identified CASP3 and GRB2 as key feature genes, validated by robust cross-validation and two independent DN datasets. Molecular docking indicated favorable binding affinities of PET to CASP3 (Vina score: -5.3) and GRB2 (Vina score: -5.2), suggesting disruptions in apoptosis and signal transduction pathways. PET-MP may exacerbate DN by disrupting critical molecular and cellular pathways, compromising the regulation of apoptosis, immune responses, and cellular homeostasis. CASP3 and GRB2 emerge as central mediators, providing mechanistic insights into PET-MP-driven nephrotoxicity. This study underscores the role of environmental microplastics in metabolic disorders and highlights potential therapeutic targets for DN.

摘要

糖尿病肾病(DN)患病率的不断上升引发了人们对环境污染物的关注,尤其是聚对苯二甲酸乙二醇酯微塑料(PET-MP),它可能是代谢性疾病的潜在诱因。然而,PET-MP暴露与DN之间的分子机制仍不清楚。本研究整合网络毒理学和生物信息学,以探究PET-MP在DN中诱导的肾毒性。使用SwissTargetPrediction和SuperPred识别与PET-MP相关的毒性靶点。与DN相关的差异表达基因(DEG)来自GSE96804数据集。通过富集分析(GO、KEGG)、基因集变异分析(GSVA)和蛋白质-蛋白质相互作用(PPI)网络对重叠基因进行分析。用CIBERSORT评估免疫细胞浸润。使用机器学习模型(LASSO、RF、SVM-RFE)识别关键基因,并通过列线图和分子对接进行验证。在10124个与DN相关的DEG中,64个与PET-MP靶点重叠。这些基因富集于VEGF信号传导、PI3K活性和氧化应激反应等途径。GSVA显示2258条途径存在显著失调,包括炎症、免疫反应和ROS代谢。免疫浸润分析显示,DN中CD8+T细胞、单核细胞和中性粒细胞减少,同时调节性T细胞和M2巨噬细胞增加。机器学习模型将CASP3和GRB2识别为关键特征基因,并通过稳健的交叉验证和两个独立的DN数据集进行了验证。分子对接表明PET与CASP3(Vina评分:-5.3)和GRB2(Vina评分:-5.2)具有良好的结合亲和力,表明细胞凋亡和信号转导途径受到破坏。PET-MP可能通过破坏关键的分子和细胞途径,损害细胞凋亡、免疫反应和细胞稳态的调节,从而加重DN。CASP3和GRB2是核心介质,为PET-MP驱动的肾毒性提供了机制性见解。本研究强调了环境微塑料在代谢紊乱中的作用,并突出了DN的潜在治疗靶点。

https://cdn.ncbi.nlm.nih.gov/pmc/blobs/d02e/12137637/73be55e13ad1/41598_2025_3285_Fig1_HTML.jpg

文献AI研究员

20分钟写一篇综述,助力文献阅读效率提升50倍。

立即体验

用中文搜PubMed

大模型驱动的PubMed中文搜索引擎

马上搜索

文档翻译

学术文献翻译模型,支持多种主流文档格式。

立即体验