Suppr超能文献

Jund 协调调控元件动态变化以促进内皮细胞向造血细胞的转变。

Jund orchestrates -regulatory element dynamics to facilitate endothelial-to-hematopoietic transition.

作者信息

Guo Jiani, Liu Mengyao, Liu Feng, Wang Lu

机构信息

State Key Laboratory of Experimental Hematology, National Clinical Research Center for Blood Diseases, Haihe Laboratory of Cell Ecosystem, Institute of Hematology and Blood Diseases Hospital, Chinese Academy of Medical Sciences and Peking Union Medical College, Tianjin 300020, China.

State Key Laboratory of Membrane Biology, Institute of Zoology, Institute for Stem Cell and Regeneration, Chinese Academy of Sciences, University of Chinese Academy of Sciences, Beijing 100101, China.

出版信息

Proc Natl Acad Sci U S A. 2025 Jun 10;122(23):e2426714122. doi: 10.1073/pnas.2426714122. Epub 2025 Jun 5.

Abstract

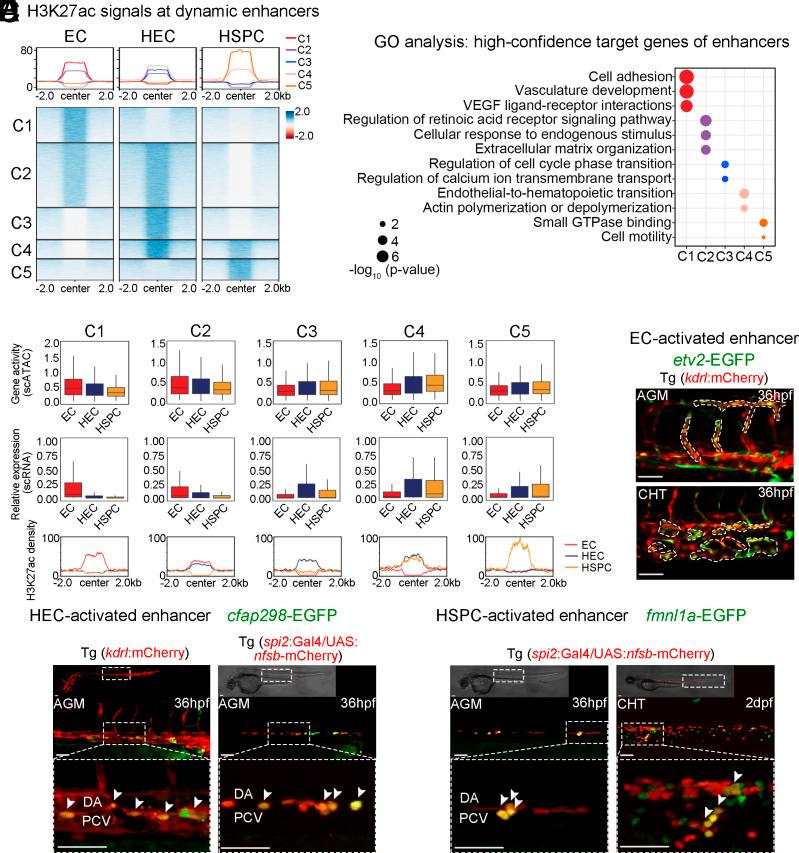
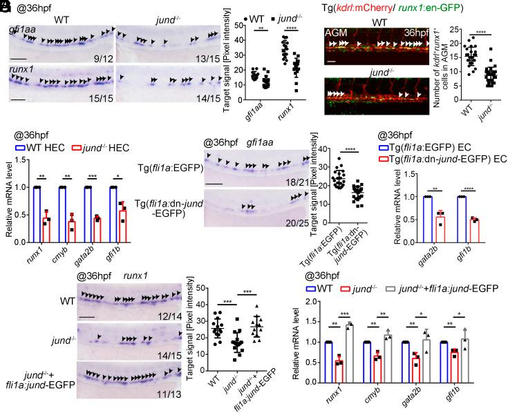
The tightly controlled spatiotemporal expression of developmental genes depends on the concerted action of -regulatory elements (CREs) and transcription factors (TFs) to ensure cell fate decisions. Endothelial-to-hematopoietic transition (EHT) is a cell fate transition process by which endothelial cells acquire hematopoietic identity and become hemogenic endothelial cells (HECs) and then hematopoietic stem and progenitor cells, but the underlying CRE network dynamics and its regulation by TFs remain unclear. In this study, we characterized the dynamics of CRE activation and TF occupancy during zebrafish EHT, and found that the enhancer-promoter collaboration forms the basis for EHT. Moreover, a ubiquitously expressed TF AP-1 collaborates with diverse lineage-specific TFs to remodel enhancer landscape. Deletion of AP-1 family member Jund impaired hematopoietic specification, resulting from the enhanced endothelial identity in the HEC. Mechanistically, Jund and hematopoietic TF Hoxa9a collectively repress the activity of an endothelial-related enhancer through tight control of the active histone modification H3K27ac. Our study provides insights into the cooperative function among ubiquitous TFs and cell type-specific TFs in orchestrating cell fate transition.

摘要

发育基因受到严格调控的时空表达依赖于顺式调控元件(CREs)和转录因子(TFs)的协同作用,以确保细胞命运的决定。内皮细胞向造血细胞的转变(EHT)是一个细胞命运转变过程,通过这个过程内皮细胞获得造血特性,成为造血内皮细胞(HECs),然后再成为造血干细胞和祖细胞,但潜在的CRE网络动态及其受TFs的调控仍不清楚。在这项研究中,我们描绘了斑马鱼EHT过程中CRE激活和TF占据的动态变化,发现增强子-启动子协作构成了EHT的基础。此外,一种普遍表达的TF AP-1与多种谱系特异性TFs协作,重塑增强子景观。AP-1家族成员Jund的缺失损害了造血特化,这是由于HEC中内皮特性增强所致。从机制上讲,Jund和造血TF Hoxa9a通过对活性组蛋白修饰H3K27ac的严格控制,共同抑制了一个内皮相关增强子的活性。我们的研究为普遍存在的TFs和细胞类型特异性TFs在协调细胞命运转变中的协同功能提供了见解。

https://cdn.ncbi.nlm.nih.gov/pmc/blobs/e0ce/12167990/60f99a950e01/pnas.2426714122fig01.jpg

文献AI研究员

20分钟写一篇综述,助力文献阅读效率提升50倍。

立即体验

用中文搜PubMed

大模型驱动的PubMed中文搜索引擎

马上搜索

文档翻译

学术文献翻译模型,支持多种主流文档格式。

立即体验