Suppr超能文献

全基因组信号响应增强子的级联作用驱动造血特化。

A genome-wide relay of signalling-responsive enhancers drives hematopoietic specification.

机构信息

Institute of Cancer and Genomic Sciences, School of Medicine and Dentistry, University of Birmingham, B152TT, Birmingham, UK.

Department of Haematology, Wellcome and Medical Research Council Cambridge Stem Cell Institute, Jeffrey Cheah Biomedical Centre, Cambridge Biomedical Campus, University of Cambridge, Cambridge, CB2 0AW, UK.

出版信息

Nat Commun. 2023 Jan 17;14(1):267. doi: 10.1038/s41467-023-35910-9.

Abstract

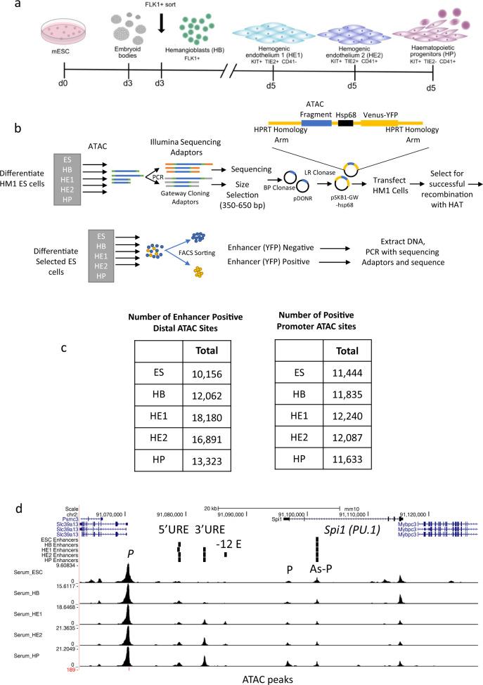
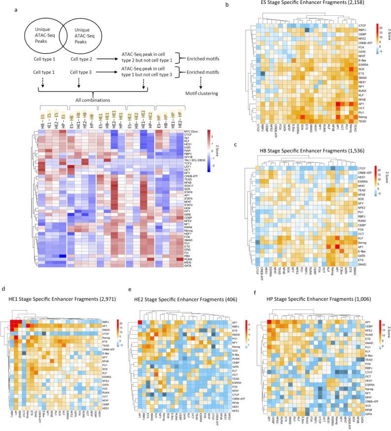
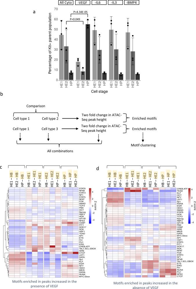
Developmental control of gene expression critically depends on distal cis-regulatory elements including enhancers which interact with promoters to activate gene expression. To date no global experiments have been conducted that identify their cell type and cell stage-specific activity within one developmental pathway and in a chromatin context. Here, we describe a high-throughput method that identifies thousands of differentially active cis-elements able to stimulate a minimal promoter at five stages of hematopoietic progenitor development from embryonic stem (ES) cells, which can be adapted to any ES cell derived cell type. We show that blood cell-specific gene expression is controlled by the concerted action of thousands of differentiation stage-specific sets of cis-elements which respond to cytokine signals terminating at signalling responsive transcription factors. Our work provides an important resource for studies of hematopoietic specification and highlights the mechanisms of how and where extrinsic signals program a cell type-specific chromatin landscape driving hematopoietic differentiation.

摘要

基因表达的发育控制主要依赖于远端顺式调控元件,包括增强子,它们与启动子相互作用以激活基因表达。迄今为止,还没有进行过全局实验来鉴定它们在一个发育途径内和染色质背景下的细胞类型和细胞阶段特异性活性。在这里,我们描述了一种高通量方法,可以鉴定数千个差异活跃的顺式元件,这些元件能够在从胚胎干细胞 (ES) 细胞发育的五个造血祖细胞阶段刺激最小启动子,该方法可以适应任何 ES 细胞衍生的细胞类型。我们表明,血细胞特异性基因表达受数千个分化阶段特异性顺式元件组的协同作用控制,这些元件对信号终止于信号响应转录因子的细胞因子信号做出反应。我们的工作为造血特化的研究提供了重要资源,并强调了外部信号如何以及在何处编程细胞类型特异性染色质景观以驱动造血分化的机制。

https://cdn.ncbi.nlm.nih.gov/pmc/blobs/4a77/9845378/f1bec818adf7/41467_2023_35910_Fig1_HTML.jpg

文献AI研究员

20分钟写一篇综述,助力文献阅读效率提升50倍。

立即体验

用中文搜PubMed

大模型驱动的PubMed中文搜索引擎

马上搜索

文档翻译

学术文献翻译模型,支持多种主流文档格式。

立即体验