Suppr超能文献

使用大数据方法对软骨肉瘤亚型和转化生长因子-β信号网络进行多维度生物信息学分析。

Multidimensional bioinformatics analysis of chondrosarcoma subtypes and TGF-β signaling networks using big data approaches.

作者信息

Li Shengke, Chen Junteng, He Fuping, Wang Maosheng, Liu Jun, Xie Hui

机构信息

Department of Spine Surgery, The Third Affiliated Hospital of Sun Yat-sen University, 600 Tianhe Road, Tianhe District, Guangzhou, 510000, Guangdong, China.

Department of Intensive Care Unit, The Fourth Clinical Medical College, Guangzhou University of Chinese Medicine, Shenzhen, 518000, Guangdong, China.

出版信息

Discov Oncol. 2025 Jun 17;16(1):1136. doi: 10.1007/s12672-025-02931-3.

Abstract

BACKGROUND

Chondrosarcoma, a rare and heterogeneous malignant bone tumor, presents significant clinical challenges due to its complex molecular underpinnings and limited treatment options. In this study, we employ single-cell RNA sequencing (scRNA-seq) and bioinformatics analyses to delineate cell subtypes, decipher signaling networks, and identify gene expression patterns, thereby providing novel insights into potential therapeutic targets and their implications in cancer biology.

METHODS

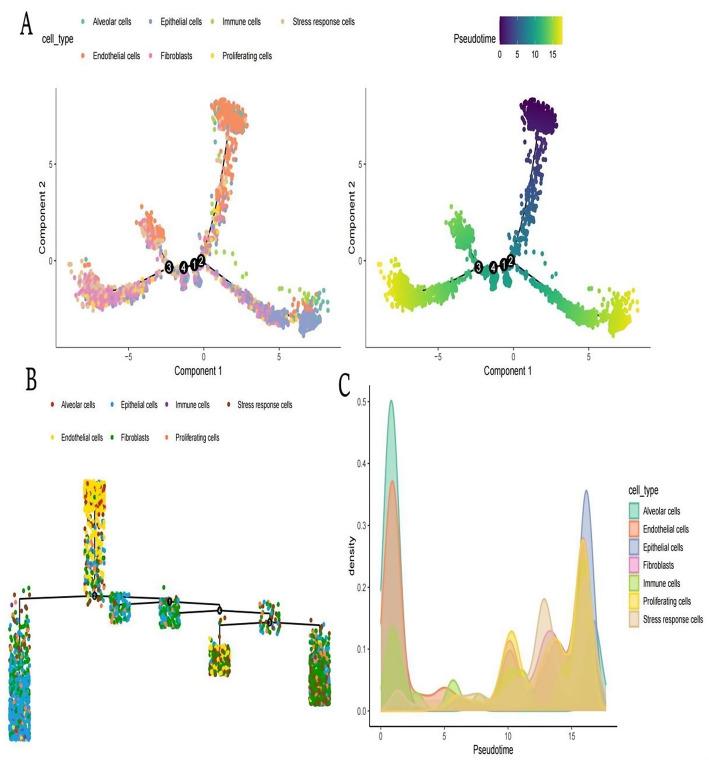
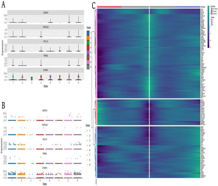
scRNA-seq was performed on both clinical and experimental chondrosarcoma samples. Dimensionality reduction techniques (UMAP/t-SNE) were used to cluster cell subtypes, followed by Gene Ontology (GO) and pathway analyses to elucidate their biological functions. Cell-cell interaction networks, including the MIF signaling network, were reconstructed to map intercellular communications. Pseudotime analysis charted differentiation trajectories, while machine learning models evaluated the classification accuracy of gene expression patterns. GSEA was conducted to identify state-specific differential expression profiles.

RESULTS

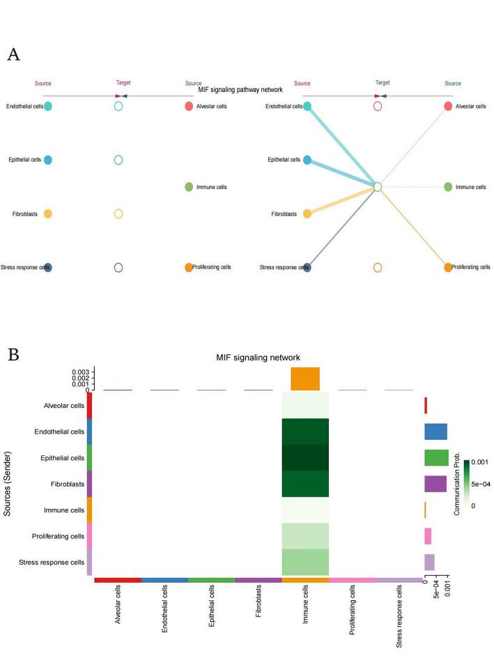
Over ten distinct cell subtypes were identified, including endothelial cells, fibroblasts, and epithelial cells. Key signaling pathways, such as TGF-beta signaling, focal adhesion, and actin cytoskeleton regulation, were found to mediate intercellular interactions. The MIF signaling network underscored the critical roles of immune cells within the tumor microenvironment. Pseudotime analysis revealed dynamic differentiation states, while state-specific gene expression patterns emerged from GSEA. Machine learning models demonstrated robust classification performance across training and external validation datasets.

CONCLUSIONS

This comprehensive analysis uncovers the cellular heterogeneity and complex intercellular networks in chondrosarcoma, elucidating critical molecular pathways and identifying novel therapeutic targets. By integrating gene expression, signaling networks, and advanced computational methods, this study contributes to the broader understanding of cancer biology and highlights the potential for precision medicine strategies in treating chondrosarcoma.

摘要

背景

软骨肉瘤是一种罕见且异质性的恶性骨肿瘤,由于其复杂的分子基础和有限的治疗选择,带来了重大的临床挑战。在本研究中,我们采用单细胞RNA测序(scRNA-seq)和生物信息学分析来描绘细胞亚型、解读信号网络并识别基因表达模式,从而为潜在治疗靶点及其在癌症生物学中的意义提供新的见解。

方法

对临床和实验性软骨肉瘤样本进行scRNA-seq。使用降维技术(UMAP/t-SNE)对细胞亚型进行聚类,随后进行基因本体(GO)和通路分析以阐明其生物学功能。重建包括MIF信号网络在内的细胞-细胞相互作用网络,以绘制细胞间通讯图谱。拟时间分析描绘分化轨迹,而机器学习模型评估基因表达模式的分类准确性。进行基因集富集分析(GSEA)以识别状态特异性差异表达谱。

结果

鉴定出十种以上不同的细胞亚型,包括内皮细胞、成纤维细胞和上皮细胞。发现关键信号通路,如转化生长因子-β(TGF-β)信号通路、粘着斑和肌动蛋白细胞骨架调节,介导细胞间相互作用。MIF信号网络强调了肿瘤微环境中免疫细胞的关键作用。拟时间分析揭示了动态分化状态,而GSEA则呈现出状态特异性基因表达模式。机器学习模型在训练和外部验证数据集中均表现出强大的分类性能。

结论

这项综合分析揭示了软骨肉瘤中的细胞异质性和复杂的细胞间网络,阐明了关键分子通路并识别出新型治疗靶点。通过整合基因表达、信号网络和先进的计算方法,本研究有助于更广泛地理解癌症生物学,并突出了精准医学策略在治疗软骨肉瘤中的潜力。

https://cdn.ncbi.nlm.nih.gov/pmc/blobs/a4f1/12174002/780427fefb1c/12672_2025_2931_Fig1_HTML.jpg

文献AI研究员

20分钟写一篇综述,助力文献阅读效率提升50倍。

立即体验

用中文搜PubMed

大模型驱动的PubMed中文搜索引擎

马上搜索

文档翻译

学术文献翻译模型,支持多种主流文档格式。

立即体验