Suppr超能文献

鉴定缺氧诱导因子1α(HIF1A)作为严重急性呼吸综合征冠状病毒2(SARS-CoV-2)相关肺损伤期间的治疗靶点。

Identification of HIF1A as a therapeutic target during SARS-CoV-2-associated lung injury.

作者信息

Bobrow Bentley, Luber Samuel D, Potnuru Paul, Figarella Katherine, Kim Jieun, Wang Yanyu, Bang In Hyuk, Robinson David, Sergot Paulina B, Burke Steven K, Mills Tingting, de Dios Constanza, Suchting Robert, Williams George W, Ginde Adit A, Liang Yafen, Liu Hongfang, Green Charles, Doursout Marie-Francoise, Turan Alparslan, Sessler Daniel I, Yuan Xiaoyi, Eltzschig Holger K

机构信息

Department of Emergency Medicine, McGovern Medical School.

Department of Anesthesiology, Critical Care and Pain Medicine, McGovern Medical School, and.

出版信息

JCI Insight. 2025 Jun 17;10(14). doi: 10.1172/jci.insight.191463. eCollection 2025 Jul 22.

Abstract

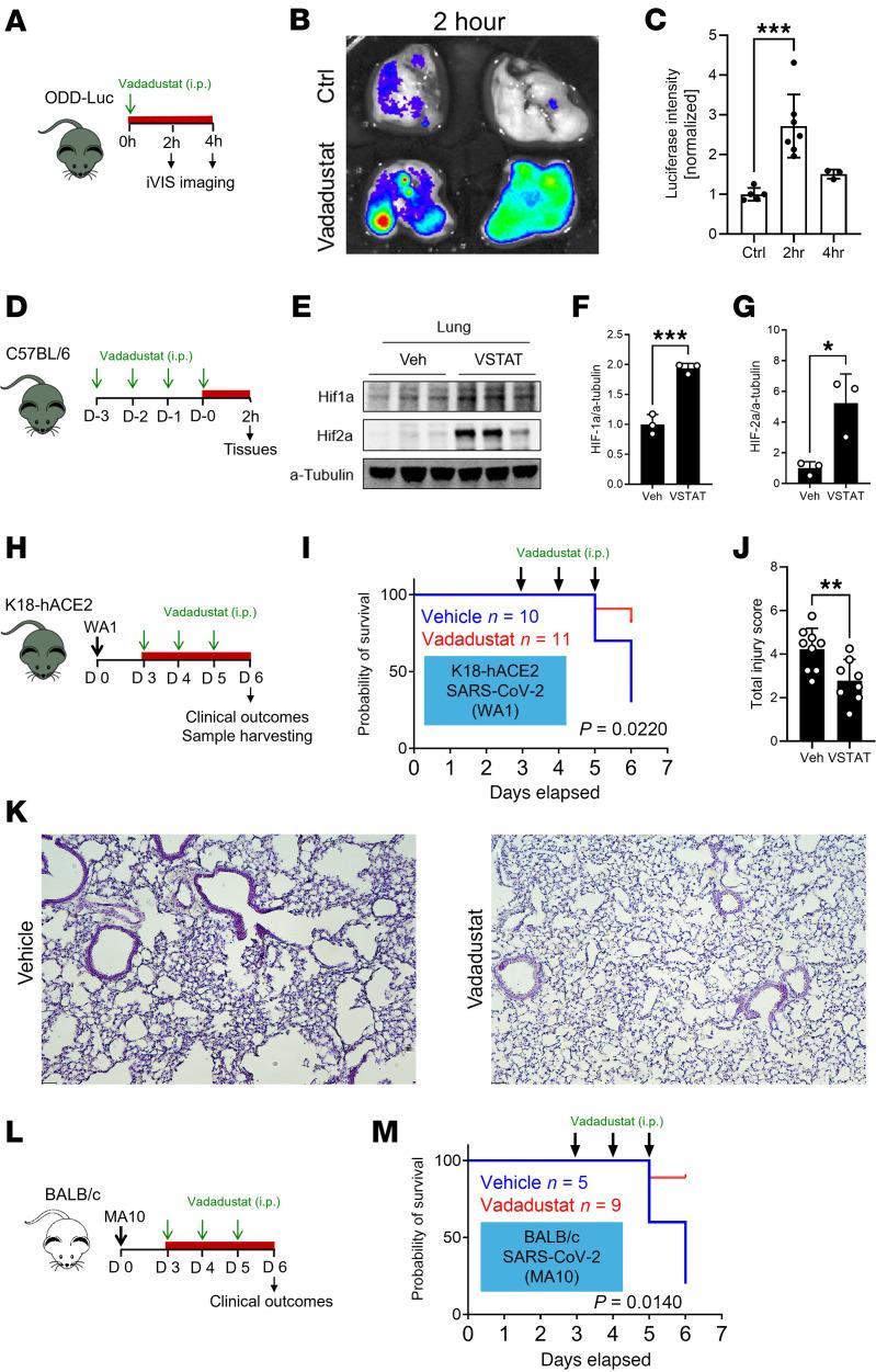
Hypoxia-inducible factors (HIFs) promote lung protection and pathogen eradication during acute lung injury. We, therefore, tested the theory that pharmacologic stabilization of HIFs dampens lung injury during SARS-CoV-2 pneumonia. Initial studies in murine SARS-CoV-2 models showed improved outcomes after treatment with the FDA-approved HIF stabilizer vadadustat. Subsequent studies in genetic models implicated alveolus-expressed Hif1a in mediating lung protection. Therefore, we performed a randomized, double-blinded, multicenter phase II trial in patients admitted for SARS-CoV-2 infection and concomitant hypoxia (SpO2 ≤ 94%). Patients (n = 448) were randomized to oral vadadustat (900 mg/day) or placebo for up to 14 days. Safety events were similar between the 2 groups. Vadadustat treatment induced surrogate HIF target genes. The primary outcome of severe lung injury requiring high oxygen support on day 14 occurred in 43 patients in the vadadustat group and 53 patients in the placebo group (estimated probability, 13.3% vs. 16.9%). Among patients with baseline fraction of inspired oxygen of 80% or higher (n = 106), the estimated probability of the primary outcome was 12.1% (vadadustat) versus 79.1% (placebo), indicating an even greater benefit in patients with more severe baseline hypoxia. HIF1A is a likely therapeutic target during SARS-CoV-2-associated lung injury. Robust clinical trials of HIF stabilizers during pathogen-associated lung injury are warranted.

摘要

缺氧诱导因子(HIFs)在急性肺损伤期间促进肺保护和病原体清除。因此,我们检验了以下理论:HIFs的药物稳定作用可减轻严重急性呼吸综合征冠状病毒2(SARS-CoV-2)肺炎期间的肺损伤。在小鼠SARS-CoV-2模型中的初步研究表明,经美国食品药品监督管理局(FDA)批准的HIF稳定剂vadadustat治疗后,结果有所改善。随后在基因模型中的研究表明,肺泡表达的Hif1a在介导肺保护中起作用。因此,我们对因SARS-CoV-2感染并伴有低氧血症(动脉血氧饱和度≤94%)而入院的患者进行了一项随机、双盲、多中心II期试验。患者(n = 448)被随机分为口服vadadustat(900毫克/天)组或安慰剂组,治疗长达14天。两组的安全事件相似。Vadadustat治疗诱导了替代HIF靶基因。在第14天需要高氧支持的严重肺损伤的主要结局在vadadustat组的43例患者和安慰剂组的53例患者中出现(估计概率分别为13.3%和16.9%)。在基线吸入氧分数为80%或更高的患者(n = 106)中,主要结局的估计概率为12.1%(vadadustat)对79.1%(安慰剂),这表明在基线低氧血症更严重的患者中获益更大。HIF1A可能是SARS-CoV-2相关肺损伤期间的一个治疗靶点。在病原体相关肺损伤期间对HIF稳定剂进行有力的临床试验是必要的。

https://cdn.ncbi.nlm.nih.gov/pmc/blobs/e0b4/12288972/ed0338d2be9a/jciinsight-10-191463-g215.jpg

文献AI研究员

20分钟写一篇综述,助力文献阅读效率提升50倍。

立即体验

用中文搜PubMed

大模型驱动的PubMed中文搜索引擎

马上搜索

文档翻译

学术文献翻译模型,支持多种主流文档格式。

立即体验