Suppr超能文献

通过多个数据库评估和验证MPDZ作为肝细胞癌的预后生物标志物

Evaluation and verification of MPDZ as a prognostic biomarker for hepatocellular carcinoma through multiple databases.

作者信息

Luo Jianzhu, Liang Jianhua, Xie Haixiang, Chen Jiaguang, Shen Xiaoqiang, Yang Fuquan, Li Tianman

机构信息

Department of Hepatobiliary Surgery, The First People's Hospital of Yulin, No. 495, Education Middle Road, Yulin, 537000, Guangxi Zhuang Autonomous Region, People's Republic of China.

Department of Hepatobiliary Surgery, The First Affiliated Hospital of Guangxi Medical University, Nanning, 530021, Guangxi Zhuang Autonomous Region, People's Republic of China.

出版信息

Clin Exp Med. 2025 Jun 18;25(1):209. doi: 10.1007/s10238-025-01729-5.

Abstract

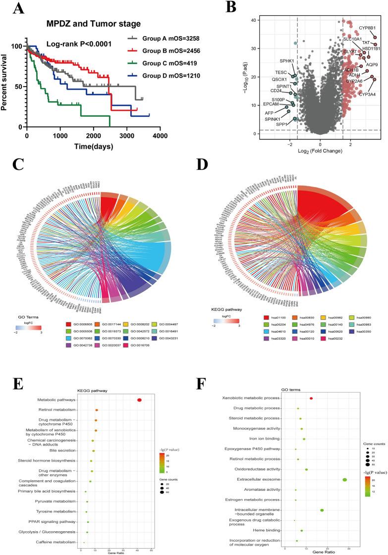
The aim of this study was to assess the prognostic value of the multi-PDZ domain protein (MPDZ) in hepatocellular carcinoma (HCC). MPDZ expression in HCC and normal liver tissue samples were analyzed using TCGA-LIHC data and validated in the GSE14520, GSE62232, GSE76427, GSE121248, and GSE136247 datasets. MPDZ's prognostic value in HCC was evaluated based on Kaplan-Meier survival analysis and Cox proportional risk models. The correlation of MPDZ with other prognostic factors was explored by combined survival analysis and stratified survival analysis. The differentially expressed genes between patient groups stratified on the basis of MPDZ levels in TCGA-LIHC were screened using R and functionally annotated by the GO and KEGG pathway analysis by DAVID. Furthermore, gene set enrichment analysis was conducted to determine the basic molecular mechanism of MPDZ in HCC, and the protein-protein interactions, gene-gene interactions, and immune infiltration status of MPDZ was analyzed by STRING, GeneMania, and TIMER. Our findings indicate that MPDZ is downregulated in HCC and portends worse prognosis. Bioinformatics analysis revealed a strong link between MPDZ and liver cancer progression, liver cancer survival, multiple metabolic pathways, and multiple signaling pathways. In addition, our findings indicate that MPDZ expression is associated with several key genes in the ferroptosis pathway and m6A methylation. Finally, immunohistochemical assessment of clinical specimens confirmed low MPDZ protein expression in HCC tissues relative to paraneoplastic tissues. Taken together, MPDZ is a promising biomarker for the diagnosis and prognosis of HCC.

摘要

本研究的目的是评估多PDZ结构域蛋白(MPDZ)在肝细胞癌(HCC)中的预后价值。使用TCGA-LIHC数据对HCC和正常肝组织样本中的MPDZ表达进行分析,并在GSE14520、GSE62232、GSE76427、GSE121248和GSE136247数据集中进行验证。基于Kaplan-Meier生存分析和Cox比例风险模型评估MPDZ在HCC中的预后价值。通过联合生存分析和分层生存分析探索MPDZ与其他预后因素的相关性。使用R筛选基于TCGA-LIHC中MPDZ水平分层的患者组之间的差异表达基因,并通过DAVID进行的GO和KEGG通路分析进行功能注释。此外,进行基因集富集分析以确定MPDZ在HCC中的基本分子机制,并通过STRING、GeneMania和TIMER分析MPDZ的蛋白质-蛋白质相互作用、基因-基因相互作用和免疫浸润状态。我们的研究结果表明,MPDZ在HCC中表达下调,预示着更差的预后。生物信息学分析揭示了MPDZ与肝癌进展、肝癌生存、多种代谢途径和多种信号通路之间的紧密联系。此外,我们的研究结果表明,MPDZ表达与铁死亡途径和m6A甲基化中的几个关键基因相关。最后,对临床标本的免疫组织化学评估证实,相对于癌旁组织,HCC组织中MPDZ蛋白表达较低。综上所述,MPDZ是一种有前景的HCC诊断和预后生物标志物。

https://cdn.ncbi.nlm.nih.gov/pmc/blobs/1d23/12176938/3c6c145e351b/10238_2025_1729_Fig1_HTML.jpg

文献AI研究员

20分钟写一篇综述,助力文献阅读效率提升50倍。

立即体验

用中文搜PubMed

大模型驱动的PubMed中文搜索引擎

马上搜索

文档翻译

学术文献翻译模型,支持多种主流文档格式。

立即体验