Suppr超能文献

鉴定miR-106b-5p为一种衰老细胞溶解miRNA。

Identification of miR-106b-5p as a senolytic miRNA.

作者信息

Zhang Tianpeng, Nunes Allancer, O'Kelly Ryan, Angelini Luise, Masternak Michal M, Suh Yousin, Dong Xiao, Niedernhofer Laura J, Robbins Paul D

机构信息

Masonic Institute on the Biology of Aging and Metabolism, University of Minnesota, Minneapolis, MN, USA; Department of Biochemistry, Molecular Biology and Biophysics, University of Minnesota, Minneapolis, MN, USA.

University of Central Florida College of Medicine, Burnett School of Biomedical Sciences, Orlando, FL, USA; Department of Head and Neck Surgery, Poznan University of Medical Sciences, Poznan, Poland.

出版信息

EBioMedicine. 2025 Jun 18;117:105810. doi: 10.1016/j.ebiom.2025.105810.

Abstract

BACKGROUND

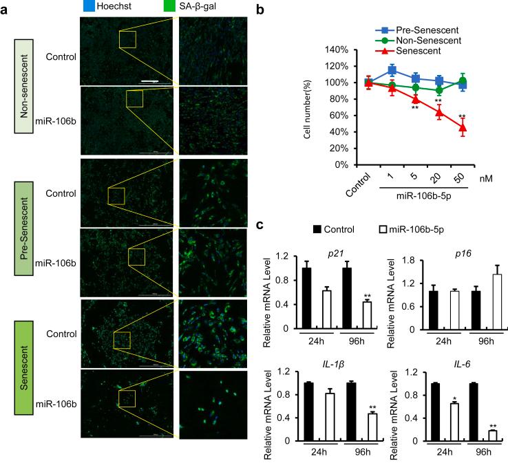
Cellular senescence contributes to ageing and age-related diseases. While miR-106b-5p is elevated in centenarians and GH-deficient models of healthy ageing, its role in senescence was unclear.

METHODS

Senolytic effects of miR-106b-5p were evaluated in etoposide-induced senescent IMR90 fibroblasts and HUVECs, and in male naturally aged mice using liposome-mediated delivery. Cellular assays, qPCR, Western blotting, and RNA-seq were performed to assess senescence and SASP markers, apoptosis pathways, and molecular mechanisms.

FINDINGS

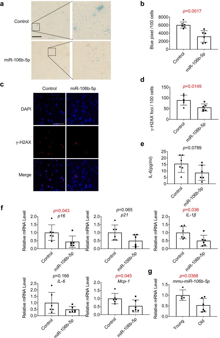
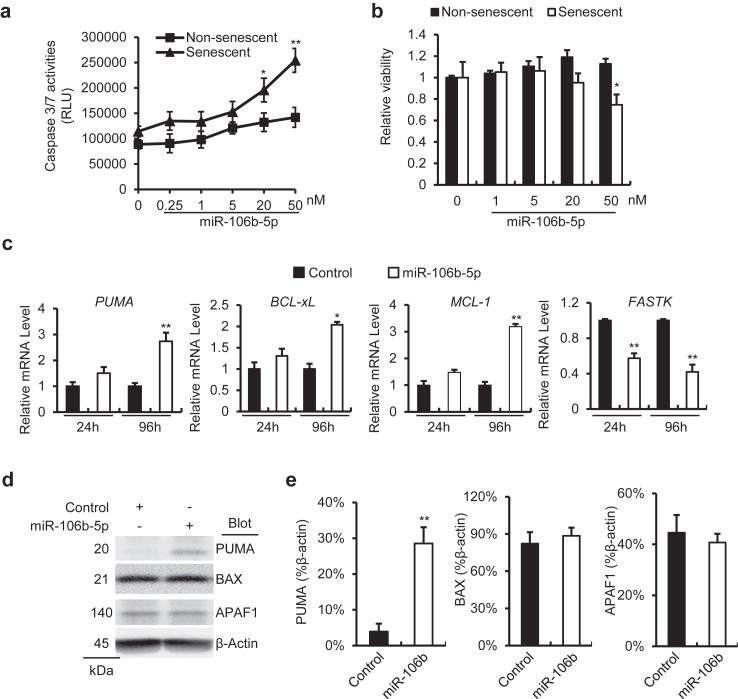
miR-106b-5p selectively eliminated senescent cells without affecting non-senescent cells. It enhanced p53 K120 acetylation and upregulated PUMA, while reducing PCAF expression. In male aged mice, systemic delivery of miR-106b-5p reduced markers of senescence and SASP in multiple tissues and lowered serum IL-6 levels.

INTERPRETATION

miR-106b-5p functions as a senolytic miRNA via modulation of the p53-PUMA axis and SASP suppression. It holds promise as a therapeutic agent to mitigate age-related cellular dysfunction and inflammation.

FUNDING

Supported by NIH (U19 AG056278, R01 AG063543, P01 AG062413, U54 AG079754, U54 AG076041, R01 AG069819, P01 AI172501), the Glenn Foundation, and NSF grant #2317758.

摘要

背景

细胞衰老导致衰老及与年龄相关的疾病。虽然miR-106b-5p在百岁老人和健康衰老的生长激素缺乏模型中表达升高,但其在衰老中的作用尚不清楚。

方法

使用脂质体介导的递送方法,在依托泊苷诱导衰老的IMR90成纤维细胞和人脐静脉内皮细胞(HUVECs)以及雄性自然衰老小鼠中评估miR-106b-5p的促衰老细胞溶解作用。进行细胞试验、定量聚合酶链反应(qPCR)、蛋白质免疫印迹法和RNA测序,以评估衰老和衰老相关分泌表型(SASP)标志物、凋亡途径及分子机制。

研究结果

miR-106b-5p选择性清除衰老细胞,而不影响非衰老细胞。它增强了p53 K120乙酰化并上调了p53上调凋亡调节因子(PUMA),同时降低了p300/CBP相关因子(PCAF)的表达。在雄性衰老小鼠中,全身递送miR-106b-5p可降低多个组织中的衰老和SASP标志物,并降低血清白细胞介素-6(IL-6)水平。

解读

miR-106b-5p通过调节p53-PUMA轴和抑制SASP发挥促衰老细胞溶解微RNA的功能。它有望成为一种治疗药物,以减轻与年龄相关的细胞功能障碍和炎症。

资金支持

由美国国立卫生研究院(NIH)(U19 AG056278、R01 AG063543、P01 AG062413、U54 AG079754、U54 AG076041、R01 AG069819、P01 AI172501)、格伦基金会和美国国家科学基金会资助项目#2317758资助。

https://cdn.ncbi.nlm.nih.gov/pmc/blobs/0ca3/12219373/dea5a0f3e42c/gr1.jpg

文献AI研究员

20分钟写一篇综述,助力文献阅读效率提升50倍。

立即体验

用中文搜PubMed

大模型驱动的PubMed中文搜索引擎

马上搜索

文档翻译

学术文献翻译模型,支持多种主流文档格式。

立即体验