Suppr超能文献

OTUB1-SLC7A11轴介导4-辛基衣康酸对乙酰氨基酚诱导的铁死亡性肝损伤的保护作用。

OTUB1-SLC7A11 Axis Mediates 4-Octyl Itaconate Protection Against Acetaminophen-Induced Ferroptotic Liver Injury.

作者信息

Hu Ziyun, Li Yuxin, Xu Di, Meng Huihui, Liu Wenya, Xu Qian, Yao Benxing, Wang Junsong

机构信息

Center for Molecular Metabolism, Nanjing University of Science and Technology, 200 Xiao Ling Wei Street, Nanjing 210094, China.

出版信息

Antioxidants (Basel). 2025 Jun 9;14(6):698. doi: 10.3390/antiox14060698.

Abstract

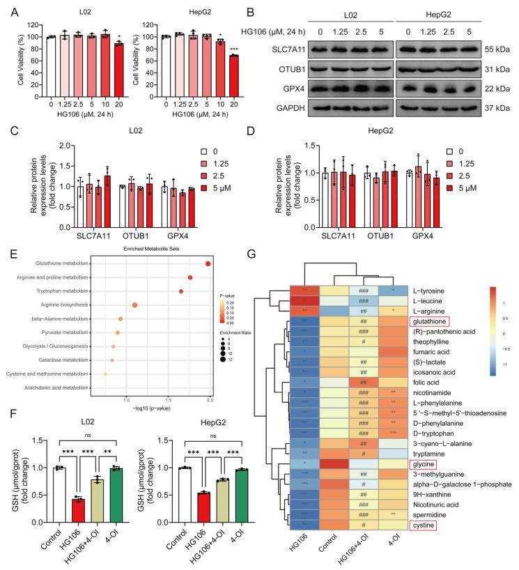
Ferroptosis, an iron-dependent form of regulated cell death characterized by lipid peroxidation, plays a crucial role in acetaminophen (APAP)-induced hepatotoxicity. While 4-octyl itaconate (4-OI) demonstrates protective effects against APAP toxicity, its molecular mechanisms remain to be fully elucidated. Through an innovative integration of untargeted metabolomics and pathway analysis, we unveil a novel dual mechanism by which 4-OI prevents APAP-induced ferroptosis. We discovered that 4-OI stabilizes SLC7A11 through OTUB1-mediated deubiquitination, thereby restoring cystine import and glutathione (GSH) synthesis. In addition, 4-OI activates the Nrf2 pathway, orchestrating a comprehensive antioxidant response by upregulating the key proteins involved in both glutathione metabolism and iron homeostasis, including GPX4, FTH1, FTL1, and FPN1. This coordinated action effectively prevents the accumulation of toxic iron and lipid peroxides. Our findings not only elucidate the protective mechanisms of 4-OI but also establish it as a promising therapeutic candidate for ferroptosis-related diseases through its unique ability to simultaneously modulate the SLC7A11-GPX4 antioxidant axis and iron homeostasis.

摘要

铁死亡是一种由脂质过氧化作用所表征的铁依赖性调节性细胞死亡形式,在对乙酰氨基酚(APAP)诱导的肝毒性中起着关键作用。虽然4-辛基衣康酸(4-OI)对APAP毒性具有保护作用,但其分子机制仍有待充分阐明。通过非靶向代谢组学和通路分析的创新性整合,我们揭示了4-OI预防APAP诱导的铁死亡的一种新型双重机制。我们发现4-OI通过OTUB1介导的去泛素化作用稳定SLC7A11,从而恢复胱氨酸的摄取和谷胱甘肽(GSH)的合成。此外,4-OI激活Nrf2通路,通过上调参与谷胱甘肽代谢和铁稳态的关键蛋白(包括GPX4、FTH1、FTL1和FPN1)来协调全面的抗氧化反应。这种协同作用有效地防止了有毒铁和脂质过氧化物的积累。我们的研究结果不仅阐明了4-OI的保护机制,还通过其独特的同时调节SLC7A11-GPX4抗氧化轴和铁稳态的能力,将其确立为铁死亡相关疾病的一种有前景的治疗候选物。

https://cdn.ncbi.nlm.nih.gov/pmc/blobs/8cbd/12189733/01b71aa3be5d/antioxidants-14-00698-g001.jpg

文献AI研究员

20分钟写一篇综述,助力文献阅读效率提升50倍。

立即体验

用中文搜PubMed

大模型驱动的PubMed中文搜索引擎

马上搜索

文档翻译

学术文献翻译模型,支持多种主流文档格式。

立即体验