Suppr超能文献

肠道微生物代谢产物丁酸通过CXCL11依赖性增强自然杀伤细胞浸润来抑制肝细胞癌生长。

Gut microbial metabolite butyrate suppresses hepatocellular carcinoma growth via CXCL11-dependent enhancement of natural killer cell infiltration.

作者信息

Zhang Menghan, Huang Xuefeng, Zhang Yanlong, Yu Minghang, Yuan Xiaoxue, Xu Yifan, Ma Lei, Wang Xi, Xing Huichun

机构信息

Center of Liver Diseases Division 3, Beijing Ditan Hospital, Capital Medical University, Beijing, China.

National Key Laboratory of Intelligent Tracking and Forecasting for Infectious Diseases, Beijing, China.

出版信息

Gut Microbes. 2025 Dec;17(1):2519706. doi: 10.1080/19490976.2025.2519706. Epub 2025 Jun 27.

Abstract

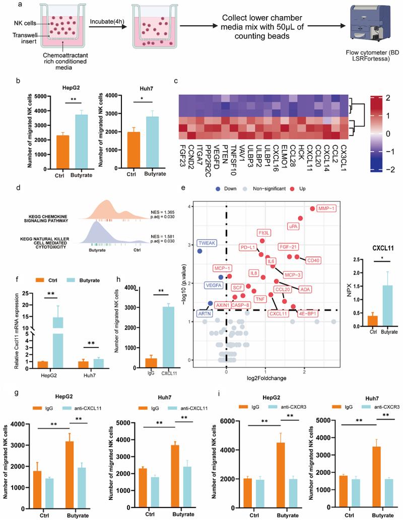
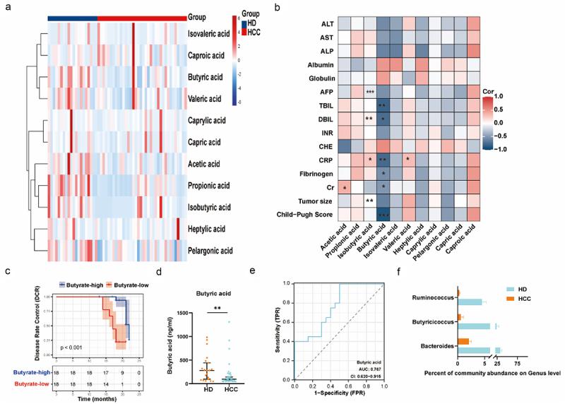
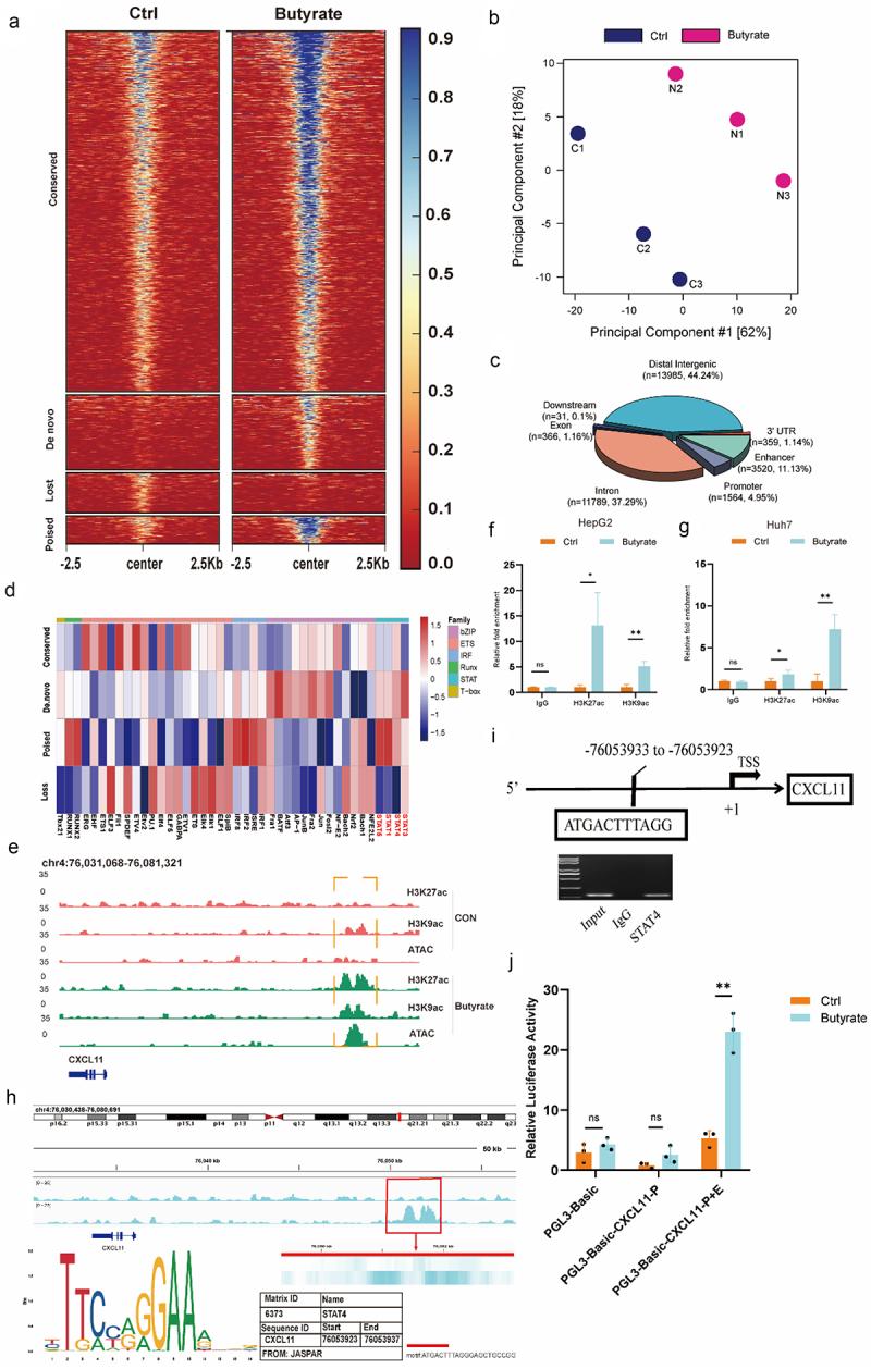
Gut microbiota-derived butyrate plays a vital role in attenuating hepatocellular carcinoma (HCC) in murine models. However, the precise molecular mechanisms by which butyrate exerts its effects are largely undefined. Plasma short-chain fatty acids (SCFAs) were quantitatively measured by using gas chromatography-mass spectrometry (GC-MS) to access their association with HCC prognosis. Tumor-infiltrating immune cells were characterized by flow cytometry. The interactions between butyrate and natural killer (NK) cells were studied using in vitro assays, including migration, cytotoxic degranulation, and co-culture experiments. In vivo validation was conducted through neutralization experiments. The molecular pathways regulated by butyrate were further investigated by employing RNA sequencing (RNA-seq), chromatin immunoprecipitation sequencing (ChIP-seq), and Assay for Transposase-Accessible Chromatin using sequencing (ATAC-seq). A positive correlation was observed between elevated plasma butyrate levels and improved prognosis in HCC patients. Notably, butyrate inhibited tumor progression by enhancing NK cell infiltration into tumor tissues. Mechanistically, butyrate stimulated cytokine secretion, notably significantly enhancing the production of the chemokine CXCL11, thereby facilitating NK cell infiltration. Gene Set Enrichment Analysis (GSEA) of hepatic tumor cell lines revealed that the chemokine signaling and NK cell-mediated cytotoxicity pathways were upregulated following butyrate stimulation. Furthermore, transcriptomic and epigenomic analyses showed that exposure to butyrate induced de novo chromatin accessibility and enhancer remodeling, regulated by STAT family transcription factors. Our study demonstrated that butyrate was able to enhance the expression of CXCL11. This is likely attributed to chromatin remodeling, and then promoting NK cell infiltration and exerting effective anti-tumor effects on HCC.

摘要

在小鼠模型中,肠道微生物群衍生的丁酸在减轻肝细胞癌(HCC)方面发挥着至关重要的作用。然而,丁酸发挥其作用的确切分子机制在很大程度上尚不清楚。通过气相色谱 - 质谱联用(GC-MS)对血浆短链脂肪酸(SCFAs)进行定量测量,以了解它们与HCC预后的关联。通过流式细胞术对肿瘤浸润免疫细胞进行表征。使用体外试验研究丁酸与自然杀伤(NK)细胞之间的相互作用,包括迁移、细胞毒性脱颗粒和共培养实验。通过中和实验进行体内验证。采用RNA测序(RNA-seq)、染色质免疫沉淀测序(ChIP-seq)和测序转座酶可及染色质分析(ATAC-seq)进一步研究丁酸调节的分子途径。在HCC患者中观察到血浆丁酸水平升高与预后改善呈正相关。值得注意的是,丁酸通过增强NK细胞向肿瘤组织的浸润来抑制肿瘤进展。从机制上讲,丁酸刺激细胞因子分泌,显著增强趋化因子CXCL11的产生,从而促进NK细胞浸润。对肝癌细胞系的基因集富集分析(GSEA)表明,丁酸刺激后趋化因子信号传导和NK细胞介导的细胞毒性途径上调。此外,转录组和表观基因组分析表明,暴露于丁酸会诱导由STAT家族转录因子调节的染色质可及性和增强子重塑。我们的研究表明,丁酸能够增强CXCL11的表达。这可能归因于染色质重塑,进而促进NK细胞浸润并对HCC发挥有效的抗肿瘤作用。

https://cdn.ncbi.nlm.nih.gov/pmc/blobs/e685/12218501/b446c18481af/KGMI_A_2519706_UF0001_OC.jpg

文献AI研究员

20分钟写一篇综述,助力文献阅读效率提升50倍。

立即体验

用中文搜PubMed

大模型驱动的PubMed中文搜索引擎

马上搜索

文档翻译

学术文献翻译模型,支持多种主流文档格式。

立即体验