Suppr超能文献

VIRMA介导的mA修饰通过调节核糖体生物合成来调控前脑形成。

VIRMA-mediated mA modification regulates forebrain formation through modulating ribosome biogenesis.

作者信息

Wu Min, Wu Xiaoli, Sun Haifeng, Wang Wen, Zhang Leyi, Liu Xia, Zhang Yifan, Zhang Xinning, Liu Jun, Shen Bin, Zhou Tao

机构信息

Shenzhen Neher Neural Plasticity Laboratory, Shenzhen Key Laboratory of Drug Addiction, the Brain Cognition and Brain Disease Institute, Shenzhen Institutes of Advanced Technology, Chinese Academy of Sciences, Shenzhen 518055, China.

Shenzhen-Hong Kong Institute of Brain Science-Shenzhen Fundamental Research Institutions, Shenzhen 518055, China.

出版信息

Sci Adv. 2025 Jun 27;11(26):eadq9643. doi: 10.1126/sciadv.adq9643.

Abstract

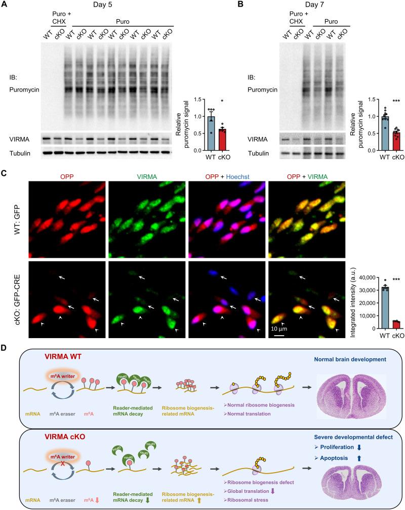
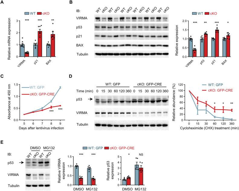
-Methyladenosine (mA) modification plays crucial roles in tissue development and homeostasis. However, the mechanisms underlying cellular adaptation of mA modification and their impact on protein synthesis machinery remain unclear. VIRMA, the largest and evolutionarily conserved core of the mA methyltransferase complex, is highly expressed in the embryonic brain and various cancers. Here, we demonstrate that VIRMA-mediated mA modification is essential for active ribosome biogenesis. VIRMA depletion destabilizes the entire writer complex and reduces mA levels, leading to decreased proliferation and increased apoptosis of neural progenitor/stem cells, ultimately causing severe forebrain developmental defects. Mechanistically, VIRMA depletion impairs ribosome biogenesis by inhibiting mRNA decay, triggering a p53-dependent stress response and compromising global protein synthesis. These findings extend to some cancer cells, suggesting a potential conservation of this mechanism. Overall, our study reveals the critical role of mA in adapting protein synthesis machinery during brain development.

摘要

N6-甲基腺苷(mA)修饰在组织发育和内环境稳态中发挥着关键作用。然而,mA修饰的细胞适应性潜在机制及其对蛋白质合成机制的影响仍不清楚。VIRMA是mA甲基转移酶复合物中最大且在进化上保守的核心成分,在胚胎脑和多种癌症中高表达。在此,我们证明VIRMA介导的mA修饰对于活跃的核糖体生物合成至关重要。VIRMA缺失会使整个书写复合物不稳定并降低mA水平,导致神经祖细胞/干细胞增殖减少和凋亡增加,最终引起严重的前脑发育缺陷。从机制上讲,VIRMA缺失通过抑制mRNA降解损害核糖体生物合成,引发p53依赖的应激反应并损害整体蛋白质合成。这些发现扩展到一些癌细胞,表明该机制可能具有保守性。总体而言,我们的研究揭示了mA在脑发育过程中对蛋白质合成机制适应性方面的关键作用。

https://cdn.ncbi.nlm.nih.gov/pmc/blobs/657a/12204135/6ebb09356861/sciadv.adq9643-f1.jpg

文献AI研究员

20分钟写一篇综述,助力文献阅读效率提升50倍。

立即体验

用中文搜PubMed

大模型驱动的PubMed中文搜索引擎

马上搜索

文档翻译

学术文献翻译模型,支持多种主流文档格式。

立即体验