Suppr超能文献

神经干细胞细胞外囊泡中的MiR-125a-5p作为一种串扰信号,调节神经炎症微环境以减轻脑缺血再灌注损伤。

MiR-125a-5p in extracellular vesicles of neural stem cells acts as a crosstalk signal modulating neuroinflammatory microenvironment to alleviate cerebral ischemia-reperfusion injury.

作者信息

Liu Qingyue, Ma Heran, Liao Jing, Zhu Zihan, Chen Hongyuan, Sun Dong, Wang Longkun, Lu Lu, Chen Xiaowei, Zhang Xinke, Wang Fengshan

机构信息

Key Laboratory of Chemical Biology (Ministry of Education), Institute of Biochemical and Biotechnological Drug, School of Pharmaceutical Sciences, Shandong University, Jinan 250012, China.

Qilu Cell Therapy Technology Co., Ltd, Jinan 250000, China.

出版信息

Theranostics. 2025 Jun 12;15(14):7064-7089. doi: 10.7150/thno.115993. eCollection 2025.

Abstract

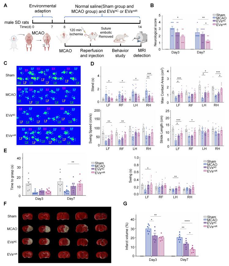
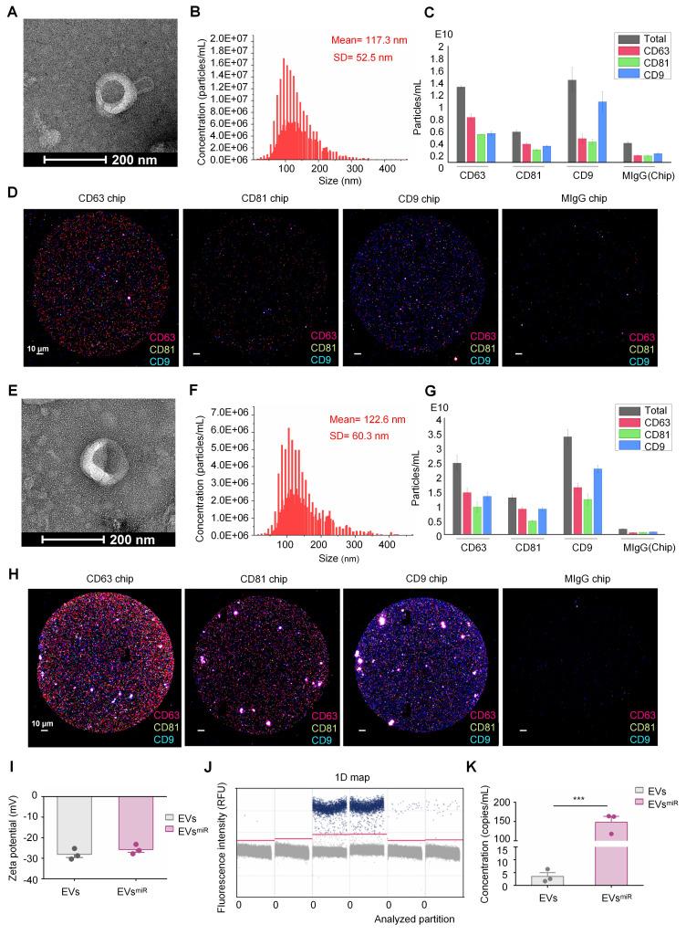
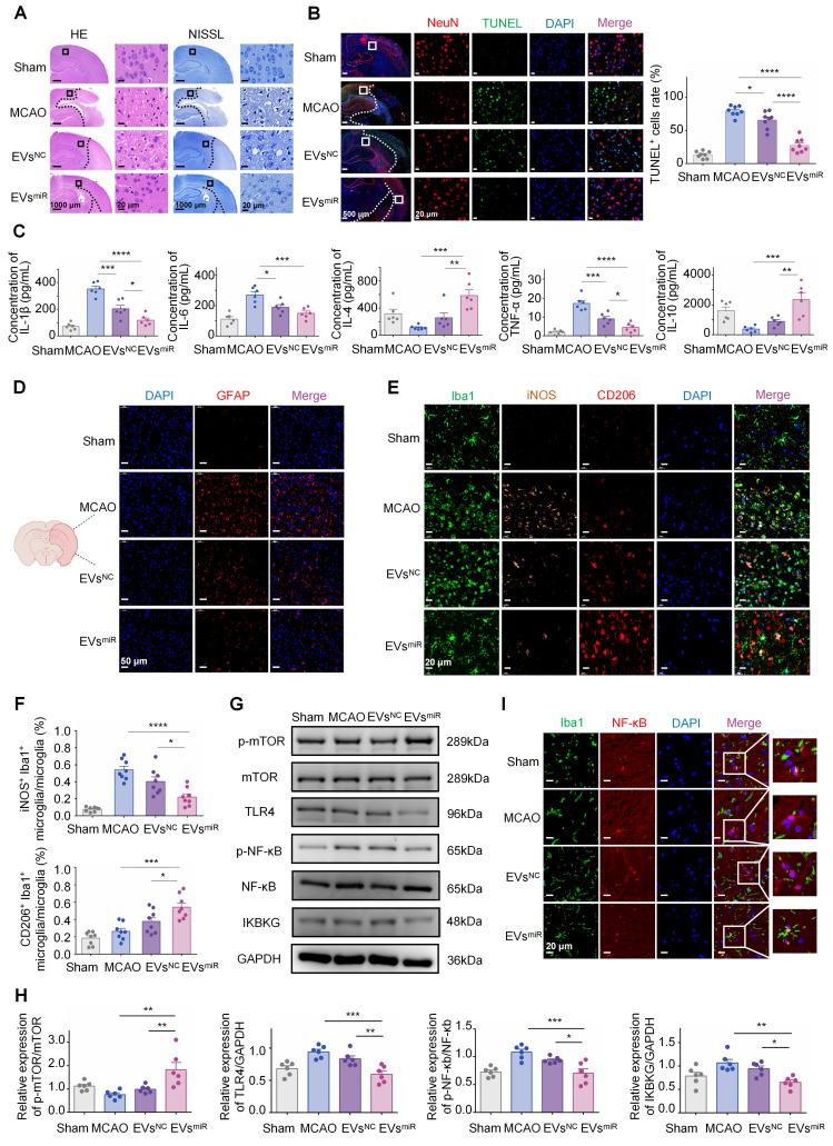
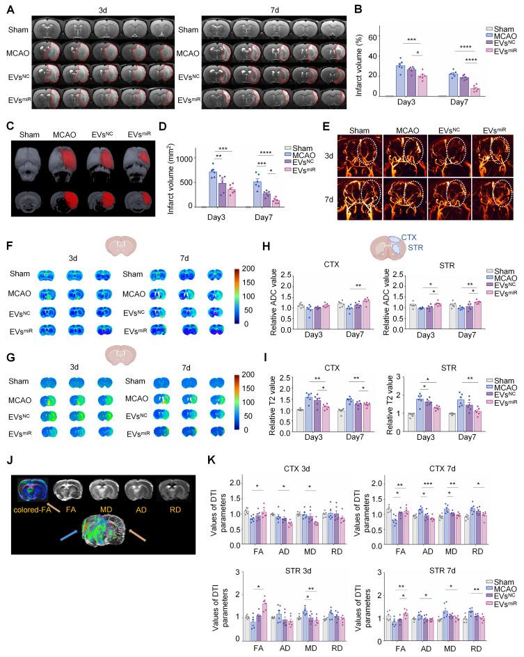
Ischemic stroke is the second leading cause of death worldwide. Ischemia-reperfusion injury plays a major role in brain function damage and leads to disability. Currently, there are no ideal therapeutic methods for preventing and treating ischemia-reperfusion injury. Extracellular vesicles (EVs) are a promising therapy for cerebral ischemia-reperfusion injury (CIRI). The main purpose of this study was to identify the pivotal miRNAs in EVs that affect functional recovery following CIRI, develop engineered EVs encapsulating key miRNAs, and identify the underlying mechanisms. Next-generation sequencing was used to identify the crucial differentiating ingredients between EVs from normoxia- and hypoxia-conditioned human neural stem cells (hNSCs). HNSC EVs were electroporated with miR-125a-5p mimics and characterized using nanoparticle tracking analysis and electron microscopy. The role and mechanism by which EV-packaged miR-125a-5p mediates CIRI were investigated and . In the present study, miR-125a-5p derived from the EVs of hNSCs was found to signal the crosstalk between different cells, such as microglia and neurons, under ischemic conditions. Furthermore, hNSC-EVs loaded with miR-125a-5p (EVs) promoted the polarization of anti-inflammatory M2 microglia, resulting in altered inflammatory responses and decreased inflammatory cytokine secretion. Additionally, EVs-miR-125a-5p exerts a significant impact on microglia, subsequently translocating to neurons and inhibiting neuronal death. Moreover, increased miR-125a-5p levels in hNSC-EVs effectively inhibited neuronal apoptosis and improved the axonal ultrastructure and neurological function . Mechanistically, EVs regulate the TLR4/NF-κB signaling pathway by targeting to alleviate neuroinflammation induced by CIRI. Our findings demonstrate that miR-125a-5p mechanisms contribute to modulating the neuroinflammatory microenvironment and miR-125a-5p-enriched EVs may be a promising therapeutic strategy for CIRI.

摘要

缺血性中风是全球第二大致死原因。缺血再灌注损伤在脑功能损害中起主要作用,并导致残疾。目前,尚无预防和治疗缺血再灌注损伤的理想治疗方法。细胞外囊泡(EVs)是治疗脑缺血再灌注损伤(CIRI)的一种有前景的疗法。本研究的主要目的是鉴定影响CIRI后功能恢复的EVs中的关键微小RNA(miRNAs),开发包裹关键miRNAs的工程化EVs,并确定其潜在机制。使用下一代测序来鉴定常氧和缺氧条件下的人神经干细胞(hNSCs)来源的EVs之间的关键差异成分。用miR-125a-5p模拟物对hNSC EVs进行电穿孔,并使用纳米颗粒跟踪分析和电子显微镜进行表征。研究了EV包裹的miR-125a-5p介导CIRI的作用和机制。在本研究中,发现源自hNSCs的EVs中的miR-125a-5p在缺血条件下可发出不同细胞(如小胶质细胞和神经元)之间相互作用的信号。此外,装载有miR-125a-5p的hNSC-EVs促进抗炎性M2小胶质细胞的极化,导致炎症反应改变和炎性细胞因子分泌减少。此外,EVs-miR-125a-5p对小胶质细胞有显著影响,随后转移至神经元并抑制神经元死亡。此外,hNSC-EVs中miR-125a-5p水平的升高有效抑制神经元凋亡,并改善轴突超微结构和神经功能。机制上,EVs通过靶向调节TLR4/NF-κB信号通路来减轻CIRI诱导的神经炎症。我们的研究结果表明,miR-125a-5p机制有助于调节神经炎症微环境,富含miR-125a-5p的EVs可能是治疗CIRI的一种有前景的治疗策略。

https://cdn.ncbi.nlm.nih.gov/pmc/blobs/2272/12203920/c5a04585f697/thnov15p7064g001.jpg

文献AI研究员

20分钟写一篇综述,助力文献阅读效率提升50倍。

立即体验

用中文搜PubMed

大模型驱动的PubMed中文搜索引擎

马上搜索

文档翻译

学术文献翻译模型,支持多种主流文档格式。

立即体验