Suppr超能文献

蛋白质自泛素化中转录因子的计算机全癌批量和单细胞分析

An in-silico pan-cancer bulk and single-cell profiling of transcription factors in protein autoubiquitination.

作者信息

Dong Angela, Rasteh Ayana, Wang Panpan, Liu Hengrui

机构信息

Havergal College, Toronto, ON, Canada.

Archbishop Mitty High School, San Jose, CA, USA.

出版信息

Discov Oncol. 2025 Jul 1;16(1):1245. doi: 10.1007/s12672-025-03067-0.

Abstract

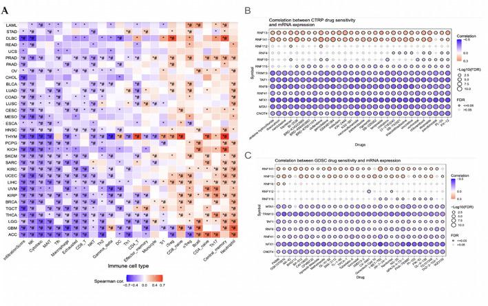
The protein autoubiquitination has emerged as a significant focus in pan-cancer genetic research due to its potential impact on cancer progression and treatment. Protein autoubiquitination regulates the stability, activity, and localization of involved proteins, playing a crucial role in various cellular processes, including signal transduction, protein quality control, and immune response regulation. This mechanism is vital for maintaining cellular homeostasis and adapting to environmental changes or stress, such as tumor growth. Insights into these processes could lead to novel therapeutic strategies targeting the ubiquitin-proteasome system. This study examines the clinical relevance of transcription factors associated with protein autoubiquitination genes, including CNOT4, MTA1, NFX1, RNF10, RNF112, RNF115, RNF13, RNF141, RNF4, RNF8, TAF1, TRIM13, and UHRF1. Using multi-omics profiling data and Gene Set Cancer Analysis (GSCA) with normalized SEM mRNA expression, the study evaluates differential expression, gene mutations, and drug correlations. The analysis revealed that the single nucleotide variant (SNV) heatmap indicated high mutation frequencies for many of these genes across various cancer types. Gene expression analysis showed limited overall significance, but TAF1 was notably upregulated in uterine corpus endometrial carcinoma (UCEC), while RNF115 and RNF141 were downregulated in the same cancer type. Copy number variation (CNV) profiles exhibited diverse patterns across cancer types, and methylation profiles suggested differences in methylation levels between tumor and normal tissues. Additionally, single-cell transcriptomic analysis uncovered cancer-type-specific functional states. This research highlights the importance of understanding autoubiquitination genes in cancer biology, which may aid in developing effective diagnostic and prognostic strategies. However, the analysis is limited to experimental evidence. However, these findings derive solely from publicly available datasets and lack experimental validation, which may introduce bias. Single-cell analyses cover only a few tumor types, drug-gene relationships remain correlative, and the absence of longitudinal clinical data prevents evaluation of true prognostic value.

摘要

蛋白质自身泛素化已成为泛癌基因研究的一个重要焦点,因为它对癌症进展和治疗具有潜在影响。蛋白质自身泛素化调节相关蛋白质的稳定性、活性和定位,在各种细胞过程中发挥关键作用,包括信号转导、蛋白质质量控制和免疫反应调节。这种机制对于维持细胞内稳态以及适应环境变化或应激(如肿瘤生长)至关重要。对这些过程的深入了解可能会带来针对泛素-蛋白酶体系统的新型治疗策略。本研究考察了与蛋白质自身泛素化基因相关的转录因子的临床相关性,这些基因包括CNOT4、MTA1、NFX1、RNF10、RNF112、RNF115、RNF13、RNF141、RNF4、RNF8、TAF1、TRIM13和UHRF1。该研究利用多组学分析数据以及采用标准化SEM mRNA表达的基因集癌症分析(GSCA),评估差异表达、基因突变和药物相关性。分析显示,单核苷酸变异(SNV)热图表明这些基因中的许多在各种癌症类型中具有高突变频率。基因表达分析显示总体意义有限,但TAF1在子宫内膜癌(UCEC)中显著上调,而RNF115和RNF141在同一癌症类型中下调。拷贝数变异(CNV)图谱在不同癌症类型中呈现出多样的模式,甲基化图谱表明肿瘤组织和正常组织之间甲基化水平存在差异。此外,单细胞转录组分析揭示了癌症类型特异性的功能状态。这项研究强调了了解癌症生物学中自身泛素化基因的重要性,这可能有助于制定有效的诊断和预后策略。然而,该分析仅限于实验证据。然而,这些发现仅来自公开可用的数据集且缺乏实验验证,这可能会引入偏差。单细胞分析仅涵盖少数肿瘤类型,药物-基因关系仍然只是相关性的,并且缺乏纵向临床数据阻碍了对真正预后价值的评估。

https://cdn.ncbi.nlm.nih.gov/pmc/blobs/762d/12214166/f71c680733dd/12672_2025_3067_Fig1_HTML.jpg

文献AI研究员

20分钟写一篇综述,助力文献阅读效率提升50倍。

立即体验

用中文搜PubMed

大模型驱动的PubMed中文搜索引擎

马上搜索

文档翻译

学术文献翻译模型,支持多种主流文档格式。

立即体验