Suppr超能文献

探索薏苡仁通过调节微生物群和代谢物减轻高湿度诱导的肠道炎症的潜力。

Exploring the Potential of Coix Seeds to Mitigate High Humidity-Induced Gut Inflammation via Microbiota and Metabolite Modulation.

作者信息

Zhao Peihan, Xiao Congyou, Xuan Mingyang, Yan Shuxin, Yu Xue, Li Wei, Han Linxiao, Wang Hanxi, Zhao Jingbo, Zhang Shujing, Zhong Xianggen

机构信息

Institute of Synopsis of Golden Chamber Department, School of Traditional Chinese Medicine, Beijing University of Chinese Medicine, Beijing, People's Republic of China.

Experimental Center, School of Traditional Chinese Medicine, Beijing University of Chinese Medicine, Beijing, People's Republic of China.

出版信息

J Inflamm Res. 2025 Jul 30;18:10193-10211. doi: 10.2147/JIR.S524947. eCollection 2025.

Abstract

BACKGROUND

Extreme humidity exacerbates gastrointestinal disorders by disrupting gut microbiota homeostasis, compromising the intestinal barrier and triggering immune dysregulation. Coix seed ( L.), widely used in traditional Chinese medicine for eliminating dampness, shows promise; however, its mechanisms require further elucidation.

METHODS

A Coix seed decoction (CD) was administered to rats exposed to 85% relative humidity (8 h/day) for 30 days. Forty rats were randomly divided into four groups: control, high-humidity exposed, Coix seed-treated control and Coix seed-treated high-humidity. The chemical composition of the CD was characterised using ultra-high-performance liquid chromatography-mass spectrometry (LC-MS), and faecal moisture content, body weight and histopathological changes were assessed. Colonic tissues were analysed by haematoxylin-eosin staining and transmission electron microscopy for structural integrity. Gut microbiota were profiled using 16S ribosomal RNA sequencing, followed by bioinformatic analysis of diversity, differential abundance and co-occurrence networks. Untargeted metabolomics was performed using LC-MS to identify metabolic alterations, and the serum inflammatory cytokines (tumour necrosis factor alpha [TNF-α], interleukin [IL]-6, IL-17) were measured by enzyme-linked immunosorbent assay.

RESULTS

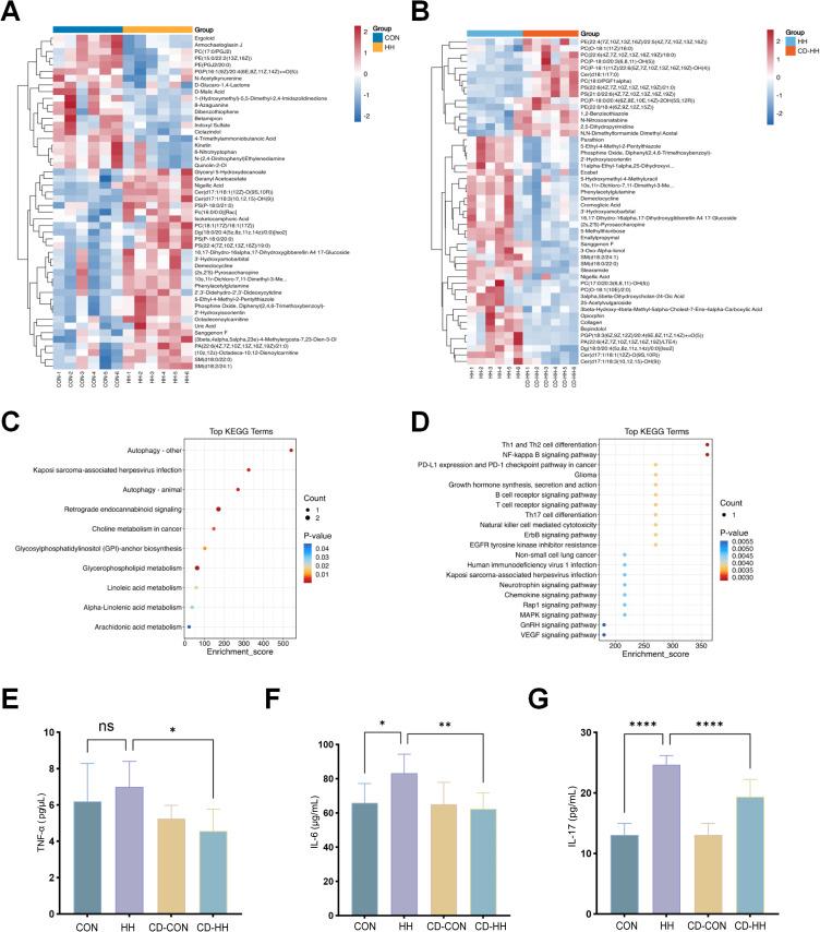
High humidity disrupts gut homeostasis in rats by inducing intestinal damage, inflammation, dysbiosis and lipid metabolic disorders. Coix seed decoction significantly alleviated these effects, restoring colonic structure, rebalancing the gut microbiota (eg increasing spp. spp. spp. and reducing spp. spp.) and correcting sphingolipid metabolism (eg sphingomyelin, ceramide). Metabolomic and transcriptomic analyses revealed that CD suppressed immune-related pathways (eg T/B cell receptor signalling, Th1/Th2 differentiation), consistent with reduced serum levels of proinflammatory cytokines (TNF-α, IL-6, IL-17). Correlation networks highlighted interactions between key microbes and metabolites, suggesting a regulatory role for  spp.,  spp. and  spp. in the therapeutic effects of CD.

CONCLUSION

Our findings provide experimental evidence that Coix seed mitigates high humidity-induced gut injury through microbiota remodelling, lipid metabolic regulation and immune modulation.

摘要

背景

极端湿度通过破坏肠道微生物群稳态、损害肠道屏障和引发免疫失调加剧胃肠道疾病。薏苡仁在传统中药中广泛用于祛湿,显示出一定前景;然而,其作用机制需要进一步阐明。

方法

将薏苡仁水煎剂(CD)给予暴露于85%相对湿度(每天8小时)30天的大鼠。40只大鼠随机分为四组:对照组、高湿度暴露组、薏苡仁处理对照组和薏苡仁处理高湿度组。使用超高效液相色谱-质谱联用仪(LC-MS)对CD的化学成分进行表征,并评估粪便含水量、体重和组织病理学变化。通过苏木精-伊红染色和透射电子显微镜分析结肠组织的结构完整性。使用16S核糖体RNA测序对肠道微生物群进行分析,随后对多样性、差异丰度和共现网络进行生物信息学分析。使用LC-MS进行非靶向代谢组学分析以识别代谢改变,并通过酶联免疫吸附测定法测量血清炎性细胞因子(肿瘤坏死因子α [TNF-α]、白细胞介素 [IL]-6、IL-17)。

结果

高湿度通过诱导肠道损伤、炎症、生态失调和脂质代谢紊乱破坏大鼠肠道稳态。薏苡仁水煎剂显著减轻了这些影响,恢复了结肠结构,重新平衡了肠道微生物群(例如增加了 属、 属、 属的含量并减少了 属、 属的含量)并纠正了鞘脂代谢(例如鞘磷脂、神经酰胺)。代谢组学和转录组学分析表明,CD抑制了免疫相关途径(例如T/B细胞受体信号传导、Th1/Th2分化),这与血清促炎细胞因子(TNF-α、IL-6、IL-17)水平降低一致。相关网络突出了关键微生物与代谢物之间的相互作用,表明 属、 属和 属在CD的治疗作用中具有调节作用。

结论

我们的研究结果提供了实验证据,表明薏苡仁通过微生物群重塑、脂质代谢调节和免疫调节减轻高湿度诱导的肠道损伤。

https://cdn.ncbi.nlm.nih.gov/pmc/blobs/dbad/12318861/7ff6f9c0777e/JIR-18-10193-g0001.jpg

文献AI研究员

20分钟写一篇综述,助力文献阅读效率提升50倍。

立即体验

用中文搜PubMed

大模型驱动的PubMed中文搜索引擎

马上搜索

文档翻译

学术文献翻译模型,支持多种主流文档格式。

立即体验