Suppr超能文献

含鞘氨醇-1-磷酸酯的原位形成免疫治疗水凝胶用于增强肺癌免疫治疗

In situ-formed immunotherapeutic hydrogel containing sphingosine-1-phosphate for enhanced lung cancer immunotherapy.

作者信息

Shen Hui, Deng Qi, Chen Zhike, Zhang Qiang, Zhou Xiao, Chen Qian, Fan Jiang

机构信息

Department of Thoracic Surgery, Shanghai General Hospital, Shanghai Jiao Tong University School of Medicine, Shanghai 200086, China.

Institute of Functional Nano and Soft Materials (FUNSOM), Jiangsu Key Laboratory for Carbon-Based Functional Materials and Devices, Soochow University, Suzhou 215123, China.

出版信息

Sci Adv. 2025 Aug 8;11(32):eadw5001. doi: 10.1126/sciadv.adw5001.

Abstract

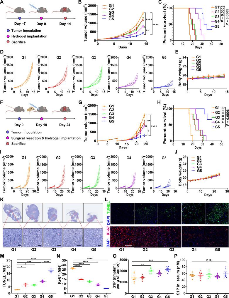
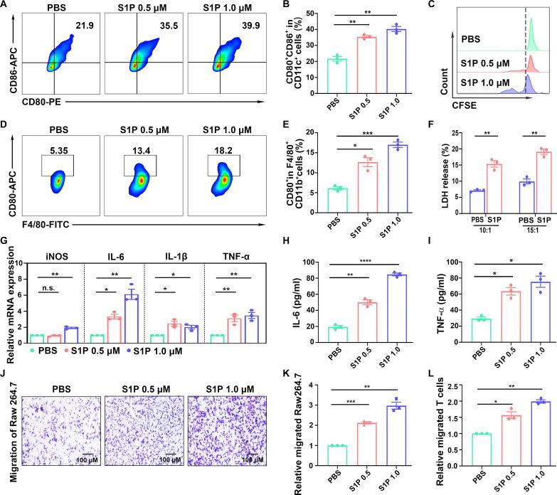
Limited infiltration of immune cells within tumors restricts the therapeutic efficiency of immune checkpoint blockades. Herein, we discover that sphingosine-1-phosphate (S1P) is down-regulated in patients with lung cancer who do not respond to PD-1/PD-L1 therapy. Our findings indicate that S1P gradient enhances the migration and viability of immune cells and promotes the polarization of macrophages toward the M1 phenotype primarily through mitochondrial reactive oxygen species-activated nuclear factor κB and Janus kinase-signal transducers and activators of transcription signaling pathways. To capitalize on these findings, we used a biodegradable sodium alginate hydrogel as a delivery system for the sustained and sequential release of S1P and anti-PD-L1 (αPDL1). In vivo studies demonstrated that S1P-αPDL1@Gel effectively inhibited tumor growth and reduced the recurrence of local tumors after surgery. Additionally, the hydrogel significantly enhanced the infiltration of dendritic cells, M1 macrophages, CD4 T cells, and CD8 T cells. S1P-αPDL1@Gel holds a promising therapeutic strategy for remodeling the immunosuppressive tumor microenvironment.

摘要

肿瘤内免疫细胞的有限浸润限制了免疫检查点阻断疗法的治疗效果。在此,我们发现,在对PD-1/PD-L1治疗无反应的肺癌患者中,鞘氨醇-1-磷酸(S1P)表达下调。我们的研究结果表明,S1P梯度增强了免疫细胞的迁移和活力,并主要通过线粒体活性氧激活的核因子κB和Janus激酶-信号转导子和转录激活子信号通路促进巨噬细胞向M1表型极化。为利用这些发现,我们使用可生物降解的海藻酸钠水凝胶作为S1P和抗PD-L1(αPDL1)持续和序贯释放的递送系统。体内研究表明,S1P-αPDL1@Gel有效抑制肿瘤生长,并降低术后局部肿瘤的复发率。此外,水凝胶显著增强了树突状细胞、M1巨噬细胞、CD4 T细胞和CD8 T细胞的浸润。S1P-αPDL1@Gel为重塑免疫抑制性肿瘤微环境提供了一种有前景的治疗策略。

https://cdn.ncbi.nlm.nih.gov/pmc/blobs/aba3/12333694/4be69ea821d2/sciadv.adw5001-f1.jpg

文献AI研究员

20分钟写一篇综述,助力文献阅读效率提升50倍。

立即体验

用中文搜PubMed

大模型驱动的PubMed中文搜索引擎

马上搜索

文档翻译

学术文献翻译模型,支持多种主流文档格式。

立即体验