Suppr超能文献

单细胞与机器学习整合揭示铁死亡驱动的黑色素瘤分层免疫图谱。

Single-cell and machine learning integration reveals ferroptosis-driven immune landscapes for melanoma stratification.

作者信息

Wang Lei, Jin Xueying, Wu Yuchen, Qiu Runing, Wang Jianfang

机构信息

Department of Oncology, Shaoxing People's Hospital, The First Affiliated Hospital of Shaoxing University, Shaoxing, Zhejiang, China.

Laboratory of Cancer Biology, Key Lab of Biotherapy in Zhejiang Province, Cancer Center of Zhejiang University, Sir Run Run Shaw Hospital, School of Medicine, Zhejiang University, Hangzhou, Zhejiang, China.

出版信息

Front Immunol. 2025 Aug 1;16:1624691. doi: 10.3389/fimmu.2025.1624691. eCollection 2025.

Abstract

BACKGROUND

Ferroptosis, a regulated form of cell death, has emerged as a critical modulator of melanoma's tumor progression and immune evasion. However, its integration with the tumor immune microenvironment (TME) and clinical prognostication remains underexplored. This study aims to construct a multi-omics framework combining ferroptosis-related signatures, immune infiltration patterns, and machine-learning approaches to stratify melanoma patients and guide therapeutic decision-making.

METHODS

We developed a multi-omics framework integrating bulk transcriptomics (TCGA/GEO), single-cell RNA sequencing, and machine learning to decode melanoma's ferroptosis-immune axis. Ferroptosis-immune subtypes were identified through consensus clustering and immune profiling, while prognostic models were constructed via LASSO/stepwise Cox regression and machine learning optimization.

RESULTS

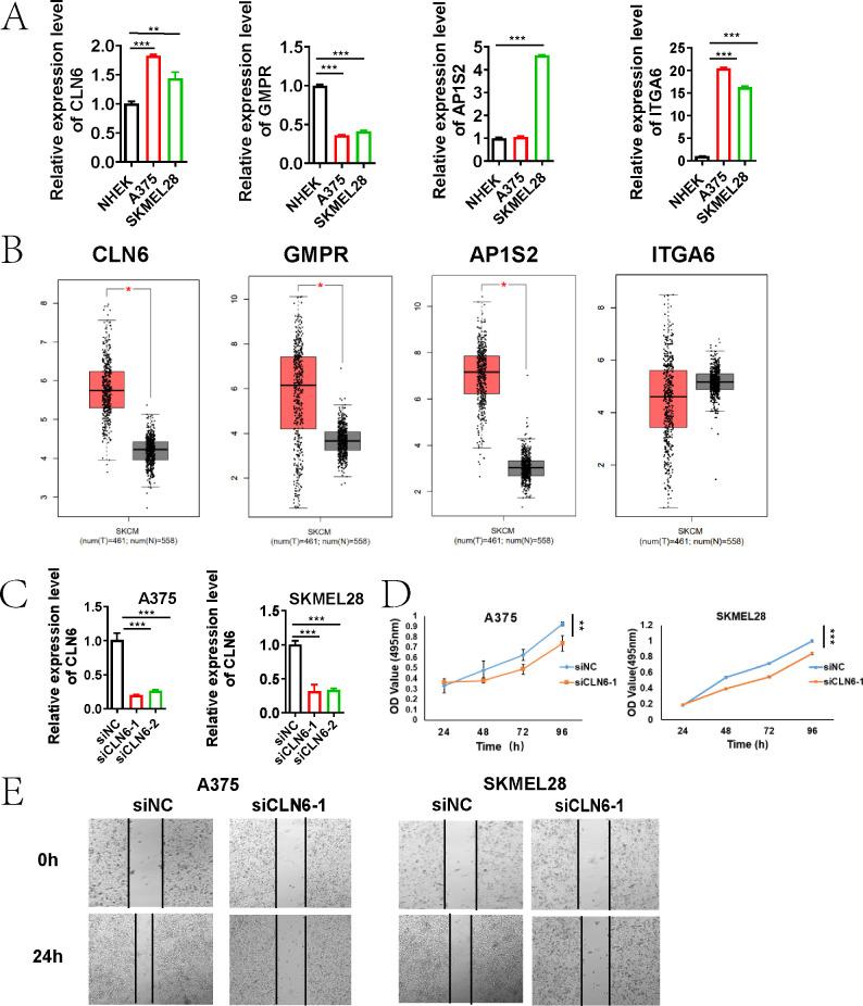
Three ferroptosis-immune subtypes exhibiting distinct survival outcomes and immune phenotypes were identified. A 40-gene prognostic signature (externally validated) effectively stratified patient survival risk and predicted chemotherapy sensitivity. Single-cell analysis revealed elevated ferroptosis activity within an immunosuppressive microenvironment, specifically implicating POSTN-ITGB5 signaling in fibroblast-immune cell crosstalk. A clinically applicable nomogram integrating risk scores and clinical factors demonstrated robust predictive accuracy (AUC 0.829-0.845). Machine learning refined a 4-gene prognostic signature (CLN6, GMPR, AP1S2, ITGA6), with functional validation confirming the role of CLN6 in proliferation and migration.

CONCLUSION

This study establishes a prognostic framework and therapeutic roadmap for precision immuno-oncology in melanoma, bridging multi-omics discovery with clinical translation.

摘要

背景

铁死亡是一种受调控的细胞死亡形式,已成为黑色素瘤肿瘤进展和免疫逃逸的关键调节因子。然而,其与肿瘤免疫微环境(TME)的整合以及临床预后仍未得到充分探索。本研究旨在构建一个多组学框架,结合铁死亡相关特征、免疫浸润模式和机器学习方法,对黑色素瘤患者进行分层并指导治疗决策。

方法

我们开发了一个整合批量转录组学(TCGA/GEO)、单细胞RNA测序和机器学习的多组学框架,以解码黑色素瘤的铁死亡-免疫轴。通过共识聚类和免疫分析确定铁死亡-免疫亚型,同时通过LASSO/逐步Cox回归和机器学习优化构建预后模型。

结果

鉴定出三种具有不同生存结果和免疫表型的铁死亡-免疫亚型。一个40基因的预后特征(外部验证)有效地对患者生存风险进行分层,并预测化疗敏感性。单细胞分析显示在免疫抑制微环境中铁死亡活性升高,特别是在成纤维细胞-免疫细胞串扰中涉及POSTN-ITGB5信号传导。一个整合风险评分和临床因素的临床适用列线图显示出强大的预测准确性(AUC 0.829-0.845)。机器学习优化了一个4基因的预后特征(CLN6、GMPR、AP1S2、ITGA6),功能验证证实了CLN6在增殖和迁移中的作用。

结论

本研究为黑色素瘤的精准免疫肿瘤学建立了一个预后框架和治疗路线图,将多组学发现与临床转化联系起来。

https://cdn.ncbi.nlm.nih.gov/pmc/blobs/b2eb/12355379/2650067ad02b/fimmu-16-1624691-g001.jpg

文献AI研究员

20分钟写一篇综述,助力文献阅读效率提升50倍。

立即体验

用中文搜PubMed

大模型驱动的PubMed中文搜索引擎

马上搜索

文档翻译

学术文献翻译模型,支持多种主流文档格式。

立即体验