Suppr超能文献

结合单细胞和批量RNA测序以鉴定黑色素瘤患者预后预测和治疗反应的CAF相关特征。

Combining single-cell and bulk RNA sequencing to identify CAF-related signature for prognostic prediction and treatment response in patients with melanoma.

作者信息

Wang Jing, Song Ying, Li Zifu, Gao Tianxiang, Shen Wei, Kang Zijian, Xu Chong

机构信息

Shanghai Center for Clinical Laboratory, Shanghai, China.

Neurovascular Center, Changhai Hospital, Shanghai, China.

出版信息

Sci Rep. 2025 Aug 8;15(1):29082. doi: 10.1038/s41598-025-14979-w.

Abstract

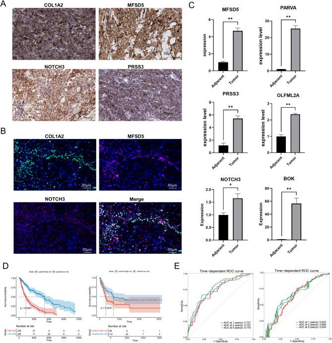
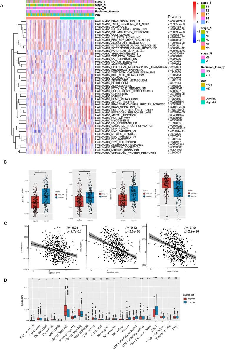
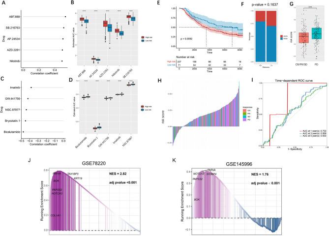
Cancer-associated fibroblasts (CAFs) play complex roles in the tumor microenvironment (TME) of melanoma. However, their impact on prognosis and treatment response in melanoma remains unclear. In this study, ScRNA-seq data (GSE115978) were utilized to characterize CAF heterogeneity and identify marker genes in melanoma. Prognostic CAF genes were identified from the TCGA dataset and employed to construct a risk signature, which was subsequently validated in an independent cohort (GSE65904). Mutation, copy number variation (CNV), pathway enrichment, immune infiltration, and drug sensitivity were analyzed to determine the signature's clinical relevance. Immunohistochemistry (IHC), immunofluorescence (IF), and qPCR were performed to validate the expression of CAF signatures on clinical melanoma samples. We identified CAFs in patients with melanoma through single-cell RNA sequencing data. A 28-gene CAF signature was constructed using the Least Absolute Shrinkage and Selection Operator (LASSO) regression based on 271 prognostic CAF genes. This signature demonstrated excellent prediction accuracy for survival, with area under the curve (AUC) values of 0.737, 0.737, and 0.779 for 1-year, 3-year, and 5-year survival, respectively. The signature was an independent prognostic factor and was correlated with CNVs, and immunosuppressive TME features (reduced CD8 T cells, M1 macrophages). Additionally, our CAF signature could predict the efficacy of multiple chemotherapy drugs and serve as a potential prognostic marker for immunotherapy. Experimental validation confirmed the expression of CAF signature genes in melanoma tissue. Our model may help predict the prognosis and response to chemotherapy and immunotherapy in patients diagnosed with melanoma.

摘要

癌症相关成纤维细胞(CAFs)在黑色素瘤的肿瘤微环境(TME)中发挥着复杂作用。然而,它们对黑色素瘤预后和治疗反应的影响仍不清楚。在本研究中,利用单细胞RNA测序数据(GSE115978)来表征CAF的异质性并鉴定黑色素瘤中的标记基因。从TCGA数据集中鉴定出预后CAF基因,并用于构建风险特征,随后在独立队列(GSE65904)中进行验证。分析突变、拷贝数变异(CNV)、通路富集、免疫浸润和药物敏感性,以确定该特征的临床相关性。进行免疫组织化学(IHC)、免疫荧光(IF)和qPCR以验证CAF特征在临床黑色素瘤样本上的表达。我们通过单细胞RNA测序数据鉴定了黑色素瘤患者中的CAFs。基于271个预后CAF基因,使用最小绝对收缩和选择算子(LASSO)回归构建了一个28基因的CAF特征。该特征对生存具有出色的预测准确性,1年、3年和5年生存率的曲线下面积(AUC)值分别为0.737、0.737和0.779。该特征是一个独立的预后因素,与CNV以及免疫抑制性TME特征(CD8 T细胞减少、M1巨噬细胞减少)相关。此外,我们的CAF特征可以预测多种化疗药物的疗效,并作为免疫治疗的潜在预后标志物。实验验证证实了CAF特征基因在黑色素瘤组织中的表达。我们的模型可能有助于预测被诊断为黑色素瘤患者的预后以及对化疗和免疫治疗的反应。

https://cdn.ncbi.nlm.nih.gov/pmc/blobs/fba2/12334557/4ed4a198ac0c/41598_2025_14979_Fig1_HTML.jpg

文献AI研究员

20分钟写一篇综述,助力文献阅读效率提升50倍。

立即体验

用中文搜PubMed

大模型驱动的PubMed中文搜索引擎

马上搜索

文档翻译

学术文献翻译模型,支持多种主流文档格式。

立即体验