Suppr超能文献

家鼠一生之中端粒长度保持恒定。

The house mouse maintains constant telomere length throughout life.

作者信息

Smoom Riham, Lichtental Dan, Kaestner Klaus H, Tzfati Yehuda

机构信息

Department of Genetics, The Silberman Institute of Life Sciences, Safra Campus, The Hebrew University of Jerusalem, Jerusalem 91904, Israel.

Department of Genetics and Institute for Diabetes, Obesity and Metabolism, Perelman School of Medicine, University of Pennsylvania, Philadelphia, PA 19104, United States.

出版信息

Nucleic Acids Res. 2025 Aug 27;53(16). doi: 10.1093/nar/gkaf830.

Abstract

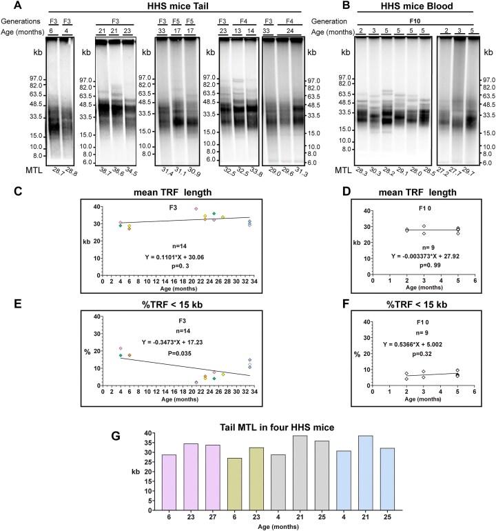
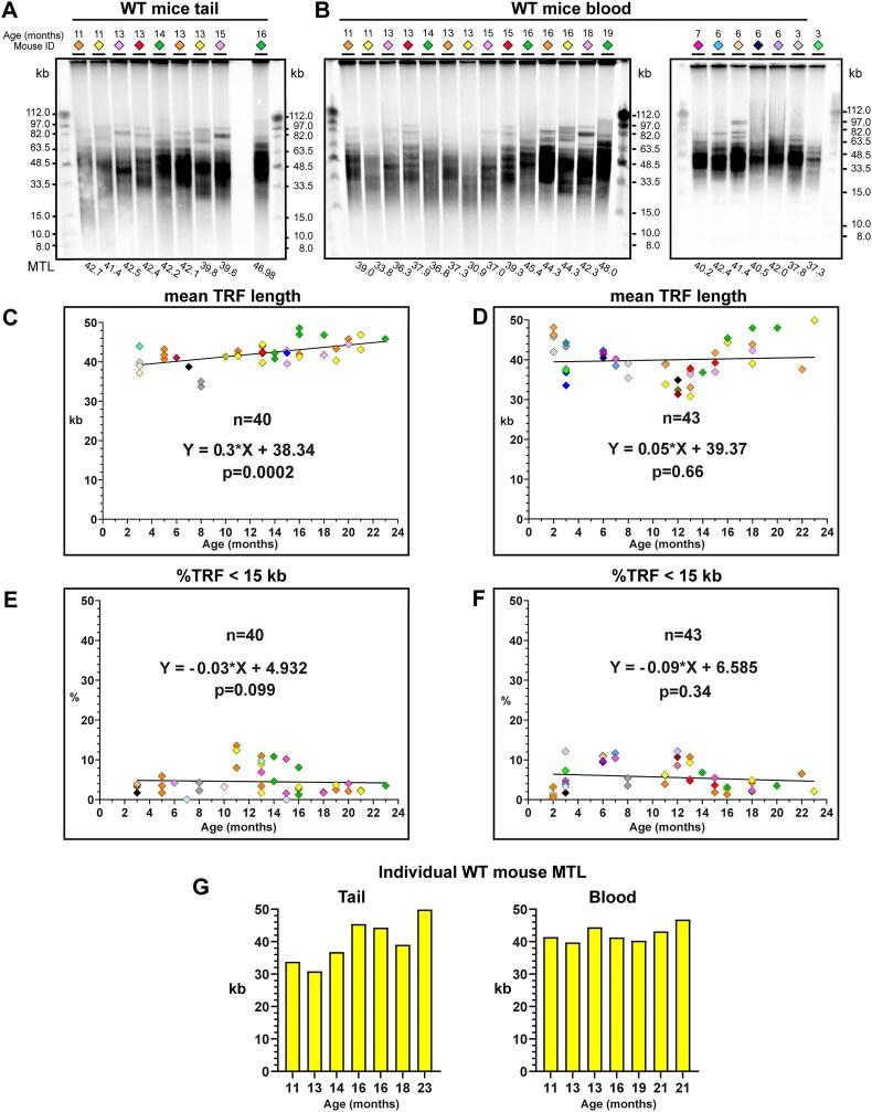
Telomeres protect the chromosome ends from deleterious DNA damage response and repair activities. In humans, telomerase maintains telomere length in germ and stem cells, but not in most somatic cells. Consequently, telomeres shorten with cell division and age, limiting cell proliferation and protecting against cancer. When telomeres become critically short, they may also cause senescence, inflammation, and organ failure, which are major drivers of aging. Therefore, maintaining an optimal, age-appropriate telomere length is crucial for healthy aging. In the house mouse, Mus musculus, telomerase is active in most somatic tissues, yet its long telomeres were thought to shorten rapidly with age. We have followed telomere length over age in blood and tail of wild-type M. musculus and in two engineered mouse strains with shorter telomeres (Telomouse and HHS mouse). We also measured the precise length of single telomeres in blood leukocytes of these mouse strains by a long-read nanopore sequencing method, NanoTelSeq. We show that telomeres in blood and tail of these three mouse strains do not shorten with age. We conclude that M. musculus maintains long telomeres in blood and tail throughout life, excluding the possibility that global telomere shortening in these tissues contribute to aging-associated phenotypes.

摘要

端粒可保护染色体末端免受有害的DNA损伤反应和修复活动的影响。在人类中,端粒酶可维持生殖细胞和干细胞中的端粒长度,但在大多数体细胞中则不然。因此,端粒会随着细胞分裂和年龄增长而缩短,从而限制细胞增殖并预防癌症。当端粒变得极短时,它们还可能导致衰老、炎症和器官衰竭,而这些都是衰老的主要驱动因素。因此,维持最佳的、与年龄相适应的端粒长度对于健康衰老至关重要。在小家鼠(Mus musculus)中,端粒酶在大多数体细胞组织中都具有活性,然而其长长的端粒曾被认为会随着年龄的增长而迅速缩短。我们追踪了野生型小家鼠血液和尾巴中端粒长度随年龄的变化情况,以及两种端粒较短的工程小鼠品系(端粒小鼠和HHS小鼠)的情况。我们还通过长读长纳米孔测序方法NanoTelSeq测量了这些小鼠品系血液白细胞中单个端粒的精确长度。我们发现,这三种小鼠品系血液和尾巴中的端粒不会随着年龄的增长而缩短。我们得出结论,小家鼠在其一生中都会在血液和尾巴中维持长长的端粒,排除了这些组织中整体端粒缩短导致衰老相关表型的可能性。

https://cdn.ncbi.nlm.nih.gov/pmc/blobs/d057/12390749/ba5766304638/gkaf830figgra1.jpg

文献AI研究员

20分钟写一篇综述,助力文献阅读效率提升50倍。

立即体验

用中文搜PubMed

大模型驱动的PubMed中文搜索引擎

马上搜索

文档翻译

学术文献翻译模型,支持多种主流文档格式。

立即体验