Suppr超能文献

ZBED4:肝细胞癌的一种预后生物标志物和治疗靶点

ZBED4: A Prognostic Biomarker and Therapeutic Target in Hepatocellular Carcinoma.

作者信息

Ding Jing, Zou Xia, Huang Xuefeng, Yu Le, Hong Huangming, Lin Tongyu

机构信息

Department of Medical Oncology, Sichuan Clinical Research Center for Cancer, Sichuan Cancer Hospital and Institute, Sichuan Cancer Center, University of Electronic Science and Technology of China, Chengdu, Sichuan, People's Republic of China.

Affiliated Hospital of North Sichuan Medical College, Nanchong, Sichuan, People's Republic of China.

出版信息

J Hepatocell Carcinoma. 2025 Aug 21;12:1873-1892. doi: 10.2147/JHC.S546808. eCollection 2025.

Abstract

BACKGROUND

Hepatocellular carcinoma (HCC) is a prevalent lethal cancer that remains challenging to treat. Therefore, investigation of novel targets and therapeutic strategies is essential. The role of ZBED4 in cancer remains unclear.

METHODS

Data were sourced from The Cancer Genome Atlas (TCGA), Gene Expression Omnibus (GEO), International Cancer Genome Consortium (ICGC), and Genomics of Drug Sensitivity in Cancer (GDSC) databases. Various web platforms and R software, have been utilized. Multiplex immunofluorescence was performed on a human HCC tissue microarray.

RESULTS

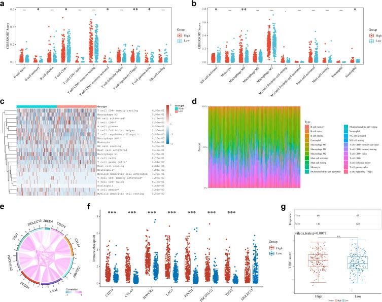
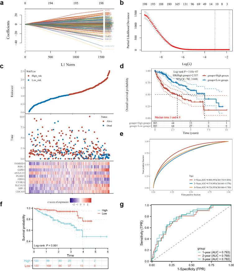
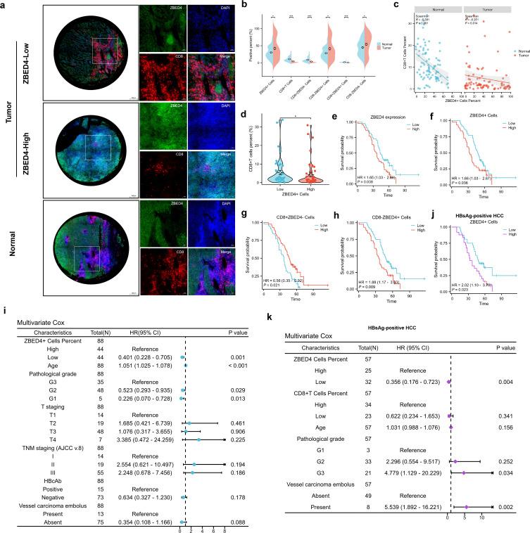
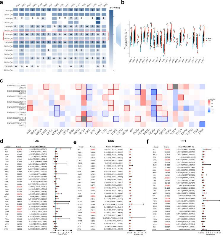
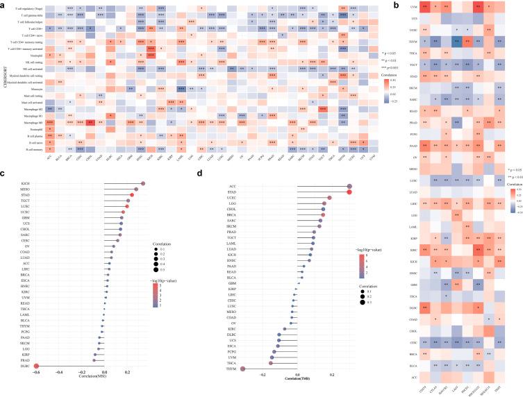
High ZBED4 expression correlates with poor prognosis and immune cell infiltration in multiple cancers. ZBED4 is potentially involved in the regulation of the tumor environment by T cells, with a focus on CD8⁺ T cells. In HCC, tissues with elevated ZBED4 expression exhibit a higher prevalence of Tregs and neutrophils, whereas those with reduced ZBED4 expression show an increased abundance of CD8⁺ T cells, activated CD4⁺ T cells, gamma/delta T cells, and activated natural killer (NK) cells. Elevated ZBED4 expression in HCC patients is associated with a reduced response to immune checkpoint blockade but an improved response to chemotherapy and most targeted therapies. A multi-gene prognostic signature has been developed and confirmed across various HCC cohorts. Multiplex immunofluorescence study demonstrated that ZBED4 was linked to poor prognosis and negatively correlated with CD8⁺ T cell infiltration.

CONCLUSION

Our research elucidates the role of ZBED4, its strong link to immune infiltration, and its potential as a prognostic and therapeutic biomarker for HCC.

摘要

背景

肝细胞癌(HCC)是一种常见的致命癌症,治疗仍然具有挑战性。因此,研究新的靶点和治疗策略至关重要。ZBED4在癌症中的作用尚不清楚。

方法

数据来源于癌症基因组图谱(TCGA)、基因表达综合数据库(GEO)、国际癌症基因组联盟(ICGC)和癌症药物敏感性基因组学(GDSC)数据库。使用了各种网络平台和R软件。对人HCC组织芯片进行多重免疫荧光检测。

结果

ZBED4高表达与多种癌症的不良预后和免疫细胞浸润相关。ZBED4可能参与T细胞对肿瘤环境的调节,尤其是CD8⁺T细胞。在HCC中,ZBED4表达升高的组织中调节性T细胞(Tregs)和中性粒细胞的比例较高,而ZBED4表达降低的组织中CD8⁺T细胞、活化的CD4⁺T细胞、γ/δT细胞和活化的自然杀伤(NK)细胞的数量增加。HCC患者中ZBED4表达升高与免疫检查点阻断反应降低相关,但与化疗和大多数靶向治疗反应改善相关。已开发并在各种HCC队列中证实了一种多基因预后特征。多重免疫荧光研究表明,ZBED4与不良预后相关,且与CD8⁺T细胞浸润呈负相关。

结论

我们的研究阐明了ZBED4的作用、其与免疫浸润的紧密联系以及其作为HCC预后和治疗生物标志物的潜力。

https://cdn.ncbi.nlm.nih.gov/pmc/blobs/7014/12379359/9b7ca8bbb3e8/JHC-12-1873-g0001.jpg

文献AI研究员

20分钟写一篇综述,助力文献阅读效率提升50倍。

立即体验

用中文搜PubMed

大模型驱动的PubMed中文搜索引擎

马上搜索

文档翻译

学术文献翻译模型,支持多种主流文档格式。

立即体验