Suppr超能文献

线粒体蛋白输入应激增强α-突触核蛋白聚集和神经损伤,且与生物能量学无关。

Mitochondrial protein import stress augments α-synuclein aggregation and neural damage independent of bioenergetics.

作者信息

Chen Xin Jie, Coyne Liam, Rana Arnav, Wang Xiaowen, Bhagwagar Sanaea, Umino Yumiko, Solessio Eduardo, Middleton Frank

机构信息

State University of New York Upstate Medical University.

Johns Hopkins Hospital.

出版信息

Res Sq. 2025 Aug 18:rs.3.rs-3136613. doi: 10.21203/rs.3.rs-3136613/v1.

Abstract

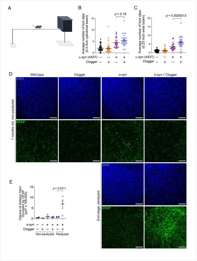
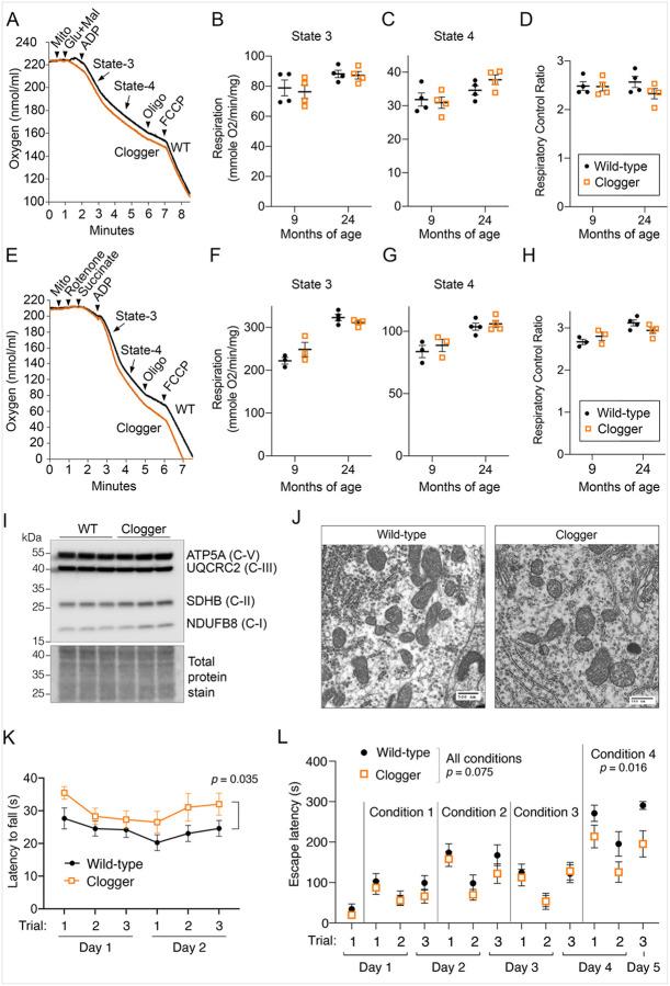
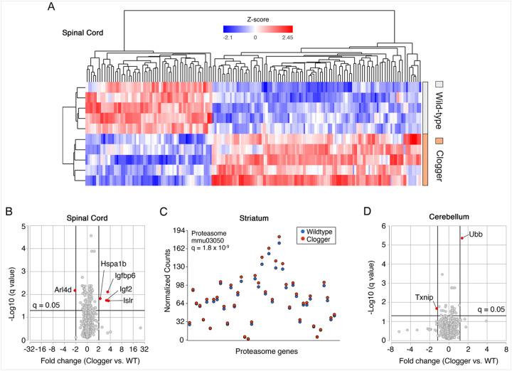
Genetic and environmental factors are known to converge on mitochondria to cause Parkinson's disease (PD). However, the mechanisms by which mitochondrial dysfunction contributes to neurodegeneration remain incompletely understood. Non-bioenergetic pathways of the mitochondria are increasingly appreciated, but confounding bioenergetic defects are a major barrier to experimental validation. Here, we show that mild mitochondrial protein import stress augments neural damage independent of bioenergetics. We induce protein import stress in a mouse model of PD expressing α-synuclein(A53T). The double mutant mice demonstrate increased size of α-synuclein aggregates, increased aggregation of mitochondrial preproteins, heightened neuroinflammation and worsened motor defect relative to α-synuclein(A53T) single mutants. Importantly, we found no evidence of bioenergetic defects in any of the mutant mice. These data suggest that mitochondrial protein import stress, which can be induced by many types of mitochondrial injuries, can contribute to neural damage through cytosolic proteostatic stress and possible co-aggregation of mitochondrial and neuropathogenic proteins independent of bioenergetics.

摘要

已知遗传和环境因素会共同作用于线粒体,从而引发帕金森病(PD)。然而,线粒体功能障碍导致神经退行性变的机制仍未完全明确。线粒体的非生物能量代谢途径越来越受到重视,但混杂的生物能量缺陷是实验验证的主要障碍。在此,我们表明轻度线粒体蛋白导入应激会加剧神经损伤,且与生物能量代谢无关。我们在表达α-突触核蛋白(A53T)的帕金森病小鼠模型中诱导蛋白导入应激。与α-突触核蛋白(A53T)单突变小鼠相比,双突变小鼠表现出α-突触核蛋白聚集体尺寸增大、线粒体前体蛋白聚集增加、神经炎症加剧以及运动缺陷恶化。重要的是,我们在任何突变小鼠中均未发现生物能量缺陷的证据。这些数据表明,可由多种类型的线粒体损伤诱导的线粒体蛋白导入应激,可通过胞质蛋白质稳态应激以及线粒体和神经致病蛋白可能的共聚集,在与生物能量代谢无关的情况下导致神经损伤。

https://cdn.ncbi.nlm.nih.gov/pmc/blobs/2269/12393598/2c628217516f/nihpp-rs3136613v1-f0001.jpg

文献AI研究员

20分钟写一篇综述,助力文献阅读效率提升50倍。

立即体验

用中文搜PubMed

大模型驱动的PubMed中文搜索引擎

马上搜索

文档翻译

学术文献翻译模型,支持多种主流文档格式。

立即体验