Suppr超能文献

Bystin是一种预后和免疫生物标志物:从泛癌分析到乳腺癌验证

Bystin is a Prognosis and Immune Biomarker: From Pan-Cancer Analysis to Validation in Breast Cancer.

作者信息

Aimaiti Xiyidan, Wang Yiyang, Ismtula Dilimulati, Li Yongxiang, Ma Haotian, Wang Junyi, Elihamu Dilraba, Guo Chenming

机构信息

State Key Laboratory of Pathogenesis, Prevention and Treatment of High Incidence Diseases in Central Asia, The First Affiliated Hospital of Xinjiang Medical University, Urumqi, People's Republic of China.

Department of Breast Surgery, Center of Digestive and Vascular, The First Affiliated Hospital of Xinjiang Medical University, Urumqi, People's Republic of China.

出版信息

Breast Cancer (Dove Med Press). 2025 Aug 29;17:755-779. doi: 10.2147/BCTT.S537429. eCollection 2025.

Abstract

INTRODUCTION

The Bystin gene (BYSL) contributes to cancer development and is a probable therapeutic target in cancer therapy. However, no systematic studies have been conducted on BYSL value in pan-cancer diagnosis, prognosis, and immunology.

METHODS

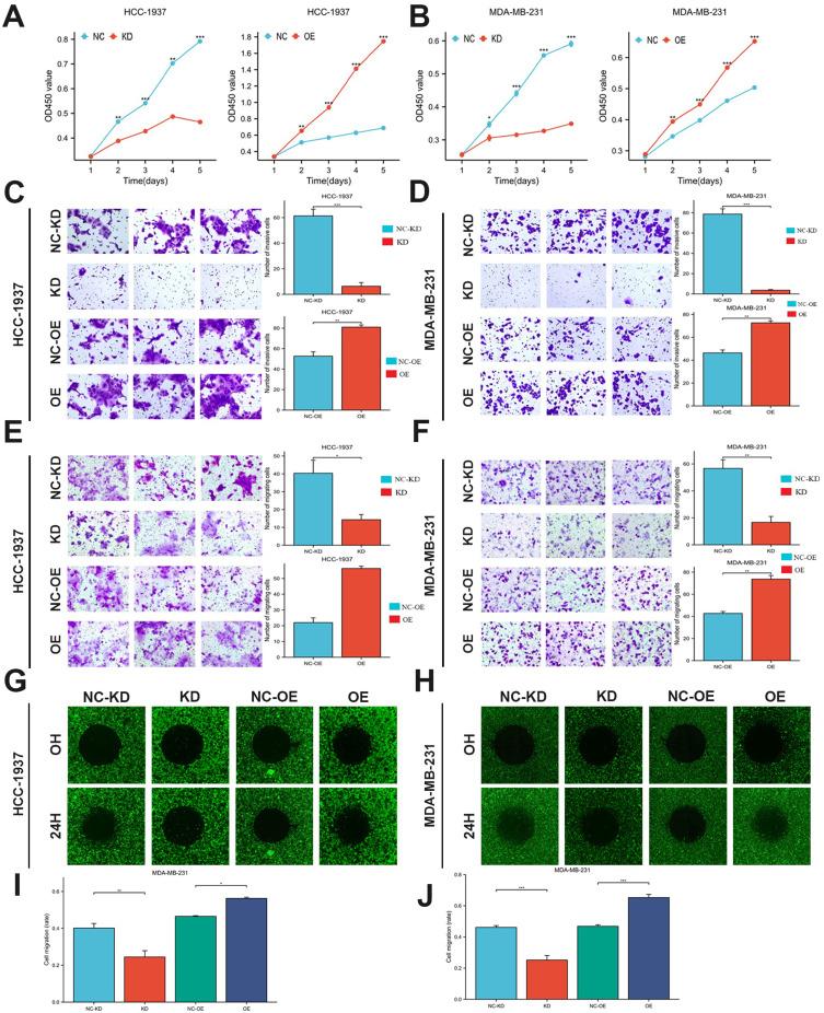
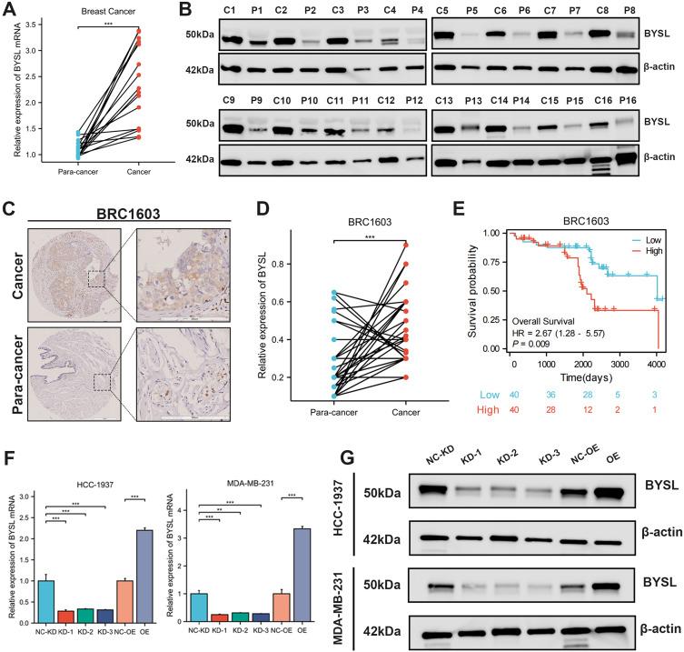
We performed a pan-cancer analysis of BYSL using TCGA, GEO, and other databases to assess its expression, clinical significance, genetic variants, methylation, and immune correlation. Enrichment analysis was applied to predict BYSL-related pathways. We analyzed BYSL protein levels in corresponding breast cancer (BRCA) tissue samples to validate our findings using Western blot assays. A tissue microarray was deployed to verify BYSL expression in BRCA tissues by immunohistochemical staining. Moreover, we comprehensively analyzed the function of BYSL in BRCA initiation and development through CCK-8, transwell invasion, migration assays, and cell scratch assays for migration ability assessment.

RESULTS

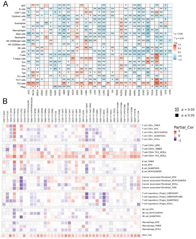
Through the study, BYSL was significantly overexpressed in the majority of cancers relative to normal tissues, with different expression patterns at different clinicopathological stages. In most cancer types, BYSL exhibits moderate to high diagnostic value, and overexpressed BYSL represents an independent prognosis factor in patients having BRCA, HNSC, KICH, LIHC, OV, and SARC cancers. Mutations in BYSL are distributed in most cancers and are related to prognosis. Most tumors have elevated levels of m6A methylation compared to normal tissues, while their promoter regions exhibit low levels of methylation. Additionally, BYSL expression displayed a positive correlation with MDSC immune infiltration. Further enrichment analysis showed the involvement of BYSL in important biological processes (BP), In addition, BYSL was overexpressed in BRCA tissues and promoted their proliferation, invasion, and migration compared to matched normal breast tissues.

DISCUSSION

Our study showed that BYSL is an important biological indicator for predicting pan-cancer survival outcomes and immune characteristics and elucidated BYSL expression and role in BRCA, which highlights its therapeutic potential in BRCA.

摘要

引言

Bystin基因(BYSL)促进癌症发展,可能是癌症治疗中的一个治疗靶点。然而,尚未对BYSL在泛癌诊断、预后和免疫学方面的价值进行系统研究。

方法

我们使用TCGA、GEO和其他数据库对BYSL进行泛癌分析,以评估其表达、临床意义、基因变异、甲基化和免疫相关性。应用富集分析来预测与BYSL相关的通路。我们分析了相应乳腺癌(BRCA)组织样本中的BYSL蛋白水平,以使用蛋白质免疫印迹法验证我们的发现。通过免疫组织化学染色部署组织微阵列以验证BRCA组织中BYSL的表达。此外,我们通过CCK-8、Transwell侵袭、迁移试验和细胞划痕试验全面分析了BYSL在BRCA起始和发展中的功能,以评估迁移能力。

结果

通过研究,相对于正常组织,BYSL在大多数癌症中显著过表达,在不同的临床病理阶段具有不同的表达模式。在大多数癌症类型中,BYSL表现出中度至高诊断价值,过表达的BYSL是患有BRCA、HNSC、KICH、LIHC、OV和SARC癌症患者的独立预后因素。BYSL突变分布于大多数癌症中且与预后相关。与正常组织相比,大多数肿瘤的m6A甲基化水平升高,而其启动子区域甲基化水平较低。此外,BYSL表达与MDSC免疫浸润呈正相关。进一步的富集分析表明BYSL参与重要生物学过程(BP)。此外,与匹配的正常乳腺组织相比,BYSL在BRCA组织中过表达并促进其增殖、侵袭和迁移。

讨论

我们的研究表明,BYSL是预测泛癌生存结果和免疫特征的重要生物学指标,并阐明了BYSL在BRCA中的表达和作用,这突出了其在BRCA中的治疗潜力。

https://cdn.ncbi.nlm.nih.gov/pmc/blobs/91f9/12404263/83546339af7b/BCTT-17-755-g0001.jpg

文献AI研究员

20分钟写一篇综述,助力文献阅读效率提升50倍。

立即体验

用中文搜PubMed

大模型驱动的PubMed中文搜索引擎

马上搜索

文档翻译

学术文献翻译模型,支持多种主流文档格式。

立即体验