Bhola Shivam, Kim Hyun-Bin, Kim Hyeon Su, Gu BonSang, Yoo Jun-Il
Department of Orthopedic Surgery, Inha University Hospitals, Incheon, Republic of Korea.
Department of Biomedical Sciences, College of Medicine, and Program in Biomedical Science & Engineering, Inha University, Incheon, Republic of Korea.
Front Behav Neurosci. 2025 Aug 22;19:1663089. doi: 10.3389/fnbeh.2025.1663089. eCollection 2025.
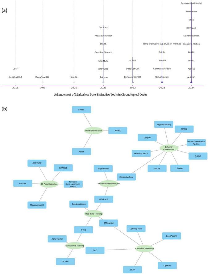
Recent breakthroughs in marker-less pose-estimation have driven a significant transformation in computer-vision approaches. Despite the emergence of state-of-the-art keypoint-detection algorithms, the extent to which these tools are employed and the nature of their application in scientific research has yet to be systematically documented. We systematically reviewed the literature to assess how pose-estimation techniques are currently applied in rodent (rat and mouse) models. Our analysis categorized each study by its primary focus: tool-development, method-focused, and study-focused studies. We mapped emerging trends alongside persistent gaps. We conducted a comprehensive search of Crossref, OpenAlex PubMed, and Scopus for articles published on rodent pose-estimation from 2016 through 2025, retrieving 16,412 entries. Utilizing an AI-assisted screening tool, we subsequently reviewed the top ∼1,000 titles and abstracts. 67 papers met our criteria: 30 tool-focused reports, 28 method-focused studies, and nine study-focused papers. Publication frequency trend has accelerated in recent years, with more than half of these studies published after 2021. Through a detailed review of the selected studies, we charted emerging trends and key patterns, from the emergence of new keypoint-detection methods to their integration into behavioral experiments and adoption in various disease contexts. Despite significant progress in marker-less pose-estimation technologies, their widespread application remains limited. Many laboratories still rely on traditional behavioral assays, under-using advanced tools. Establishing standardized protocols is the key step to bridge this gap, which will ultimately realize the full potential of marker-less pose-estimation and even greater insight into preclinical behavioral science.
无标记姿态估计的最新突破推动了计算机视觉方法的重大变革。尽管出现了先进的关键点检测算法,但这些工具的应用程度及其在科学研究中的应用性质尚未得到系统记录。我们系统地回顾了文献,以评估姿态估计技术目前在啮齿动物(大鼠和小鼠)模型中的应用情况。我们的分析根据每项研究的主要重点进行分类:工具开发、方法聚焦和研究聚焦的研究。我们梳理了新兴趋势以及持续存在的差距。我们对Crossref、OpenAlex、PubMed和Scopus进行了全面搜索,以查找2016年至2025年发表的关于啮齿动物姿态估计的文章,共检索到16412条记录。随后,我们利用人工智能辅助筛选工具,对约1000篇标题和摘要进行了审查。67篇论文符合我们的标准:30篇工具聚焦报告、28篇方法聚焦研究和9篇研究聚焦论文。近年来,发表频率呈加速趋势,其中一半以上的研究在2021年之后发表。通过对所选研究的详细审查,我们梳理了新兴趋势和关键模式,从新关键点检测方法的出现到它们融入行为实验以及在各种疾病背景下的应用。尽管无标记姿态估计技术取得了重大进展,但其广泛应用仍然有限。许多实验室仍依赖传统行为分析方法,对先进工具利用不足。建立标准化方案是弥合这一差距的关键步骤,这最终将实现无标记姿态估计的全部潜力,并更深入地洞察临床前行为科学。