Suppr超能文献

转录组分析揭示了由RNA结合蛋白调控的肺癌及亚型特异性可变剪接生物标志物。

Transcriptomic analysis reveals lung cancer and subtype-specific alternative splicing biomarkers regulated by RNA-binding proteins.

作者信息

Liu Yilei, Zhang Chenxi, Zheng Youqi, Jin Shuo, Niu Jiale, Liu Zhenzhen, Wu Xiaoping, Feng Zhixing, Hu Xiaohua, Feng Huijuan

机构信息

Department of Computational Biology, School of Life Sciences, Fudan University, Shanghai 200438, China.

Department of Clinical Genetics, Xinhua Hospital Affiliated to Shanghai Jiao Tong University School of Medicine, Shanghai 200092, China.

出版信息

Mol Ther Nucleic Acids. 2025 Aug 12;36(3):102681. doi: 10.1016/j.omtn.2025.102681. eCollection 2025 Sep 9.

Abstract

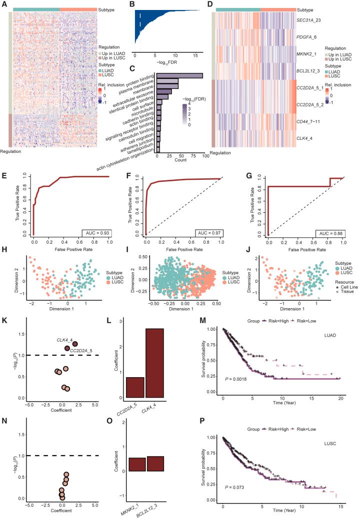
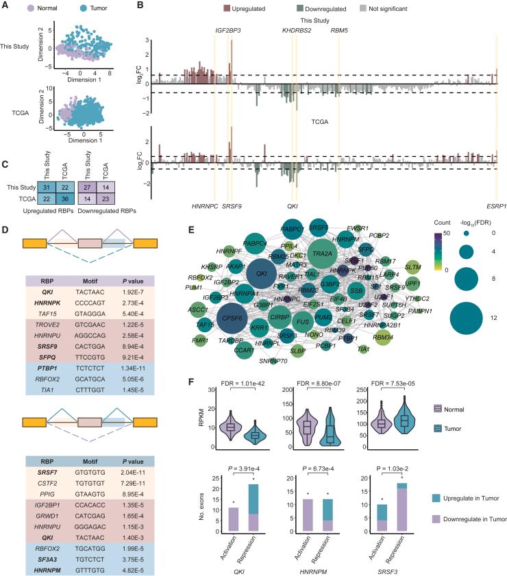
Lung cancer is the leading cause of cancer-related death worldwide, and the complex molecular mechanisms underlying its development, particularly the role of alternative splicing (AS) in different subtypes, remain poorly understood. In this study, we performed RNA sequencing of 178 lung cancer patients and conducted a comprehensive analysis of the transcriptomic landscape with a focus on AS. We identified robust lung cancer- and subtype-specific AS biomarkers that were consistently effective in both tissue samples and cancer cell lines. Notably, several of these biomarkers also serve as critical regulators in lung cancer progression. Our regulatory network analysis, with a focus on RNA-binding proteins, revealed QKI and SR proteins as key splicing factors. Specifically, QKI was found to modulate the splicing of exon 15, a cancer-specific AS biomarker, while SRSF1 regulated the splicing of exon 14, a subtype-specific AS biomarker. Our study provides valuable insights into key AS events and their regulatory mechanisms in lung cancer, paving the way for potential therapeutic targets.

摘要

肺癌是全球癌症相关死亡的主要原因,其发展背后复杂的分子机制,尤其是可变剪接(AS)在不同亚型中的作用,仍知之甚少。在本研究中,我们对178例肺癌患者进行了RNA测序,并对转录组图谱进行了全面分析,重点关注可变剪接。我们鉴定出了强大的肺癌及亚型特异性可变剪接生物标志物,这些标志物在组织样本和癌细胞系中均持续有效。值得注意的是,其中一些生物标志物也是肺癌进展中的关键调节因子。我们以RNA结合蛋白为重点的调控网络分析表明,QKI和SR蛋白是关键的剪接因子。具体而言,发现QKI可调节外显子15的剪接,外显子15是一种癌症特异性可变剪接生物标志物,而SRSF1调节外显子14的剪接,外显子14是一种亚型特异性可变剪接生物标志物。我们的研究为肺癌中关键的可变剪接事件及其调控机制提供了有价值的见解,为潜在的治疗靶点铺平了道路。

https://cdn.ncbi.nlm.nih.gov/pmc/blobs/47e7/12408228/212e0878e2c5/fx1.jpg

文献AI研究员

20分钟写一篇综述,助力文献阅读效率提升50倍。

立即体验

用中文搜PubMed

大模型驱动的PubMed中文搜索引擎

马上搜索

文档翻译

学术文献翻译模型,支持多种主流文档格式。

立即体验