Suppr超能文献

ERRγ通过协调NF-κB信号传导和线粒体凋亡调控促进多发性骨髓瘤存活。

ERRγ Promotes Multiple Myeloma Survival by Coordinating NF-κB Signaling and Mitochondrial Apoptosis Regulation.

作者信息

Zhou Xiaobing, Li Ying, Jing Zizi, Yu Wei, Chen Jianbin

机构信息

Department of Hematology, The First Affiliated Hospital of Chongqing Medical University, Chongqing, 400016, China.

Department of Hematology, University-Town Hospital of Chongqing Medical University, Chongqing, 400016, China.

出版信息

Oncol Res. 2025 Aug 28;33(9):2399-2420. doi: 10.32604/or.2025.063700. eCollection 2025.

Abstract

BACKGROUND

Multiple myeloma (MM) remains a formidable clinical challenge due to its high relapse rate and resistance to existing therapies. Estrogen-related receptor gamma (ERRγ), a nuclear receptor critical for cellular energy metabolism, has been implicated in various cancers. but its role in MM remains unclear.

METHODS

ERRγ expression was assessed using bioinformatics and RT-qPCR. Functional studies were conducted through siRNA-mediated ERRγ knockdown and treatment with the inverse agonist GSK5182 to examine their effects on MM cell proliferation and apoptosis.

RESULTS

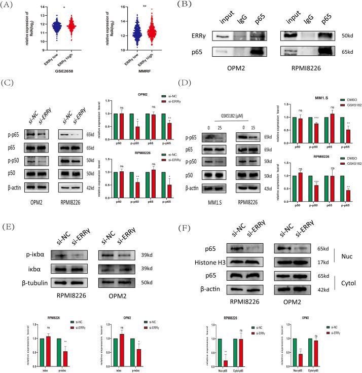
ERRγ was significantly upregulated in the bone marrow of MM patients, correlating with advanced clinical stages and pathological fractures. Inhibition of ERRγ reduced MM cell expansion both and , while promoting mitochondrial-dependent apoptosis. Co-immunoprecipitation assays demonstrated a physical association between ERRγ and P65. Inhibition of ERRγ attenuated canonical nuclear factor-kappa B (NF-κB) signaling by blocking the nuclear translocation of its key effector p65. Additionally, modulation of ERRγ altered receptor activator of nuclear factor-κB ligand (RANKL) levels, implying a potential role in bone degradation observed in MM cases.

CONCLUSION

Collectively, the data broaden understanding of ERRγ's contribution to MM development and propose it as a viable target for therapeutic intervention.

摘要

背景

多发性骨髓瘤(MM)因其高复发率和对现有疗法的耐药性,仍然是一个严峻的临床挑战。雌激素相关受体γ(ERRγ)是一种对细胞能量代谢至关重要的核受体,已被证明与多种癌症有关。但其在MM中的作用仍不清楚。

方法

使用生物信息学和RT-qPCR评估ERRγ的表达。通过siRNA介导的ERRγ敲低和用反向激动剂GSK5182处理进行功能研究,以检查它们对MM细胞增殖和凋亡的影响。

结果

ERRγ在MM患者的骨髓中显著上调,与晚期临床阶段和病理性骨折相关。抑制ERRγ可减少MM细胞的扩增,并促进线粒体依赖性凋亡。免疫共沉淀试验证明ERRγ与P65之间存在物理关联。抑制ERRγ通过阻断其关键效应因子p65的核转位来减弱经典的核因子κB(NF-κB)信号传导。此外,ERRγ的调节改变了核因子κB配体受体激活剂(RANKL)的水平,这意味着它在MM病例中观察到的骨降解中可能发挥作用。

结论

总体而言,这些数据拓宽了对ERRγ在MM发展中作用的理解,并提出将其作为治疗干预的可行靶点。

https://cdn.ncbi.nlm.nih.gov/pmc/blobs/db57/12408853/e0149c6545e3/OncolRes-33-63700-f001.jpg

文献AI研究员

20分钟写一篇综述,助力文献阅读效率提升50倍。

立即体验

用中文搜PubMed

大模型驱动的PubMed中文搜索引擎

马上搜索

文档翻译

学术文献翻译模型,支持多种主流文档格式。

立即体验