Suppr超能文献

系统分析玉米 HD-Zip 基因家族干旱响应成员的序列和表达模式。

Systematic analysis of sequences and expression patterns of drought-responsive members of the HD-Zip gene family in maize.

机构信息

Key Laboratory of Crop Biology of Anhui Province, Anhui Agricultural University, Hefei, China.

出版信息

PLoS One. 2011;6(12):e28488. doi: 10.1371/journal.pone.0028488. Epub 2011 Dec 2.

Abstract

BACKGROUND

Members of the homeodomain-leucine zipper (HD-Zip) gene family encode transcription factors that are unique to plants and have diverse functions in plant growth and development such as various stress responses, organ formation and vascular development. Although systematic characterization of this family has been carried out in Arabidopsis and rice, little is known about HD-Zip genes in maize (Zea mays L.).

METHODS AND FINDINGS

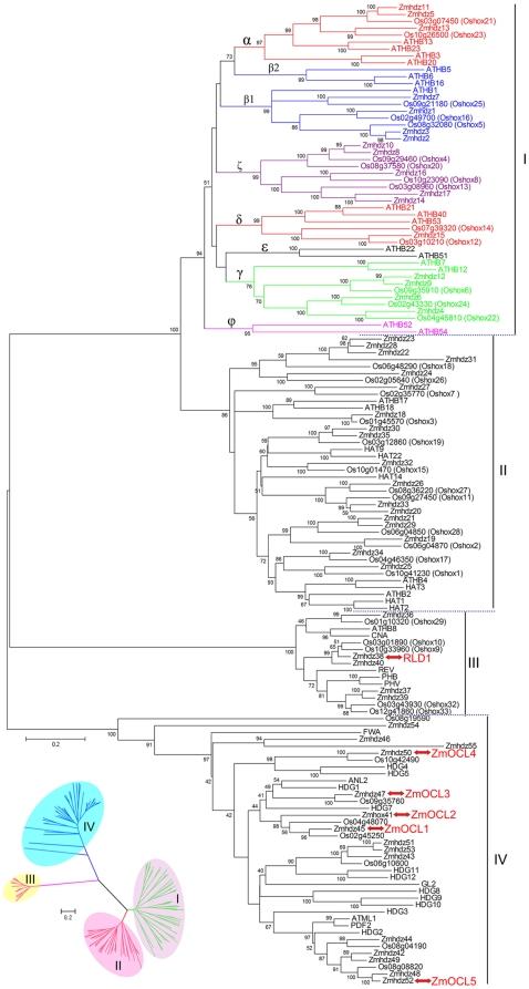
In this study, we described the identification and structural characterization of HD-Zip genes in the maize genome. A complete set of 55 HD-Zip genes (Zmhdz1-55) were identified in the maize genome using Blast search tools and categorized into four classes (HD-Zip I-IV) based on phylogeny. Chromosomal location of these genes revealed that they are distributed unevenly across all 10 chromosomes. Segmental duplication contributed largely to the expansion of the maize HD-ZIP gene family, while tandem duplication was only responsible for the amplification of the HD-Zip II genes. Furthermore, most of the maize HD-Zip I genes were found to contain an overabundance of stress-related cis-elements in their promoter sequences. The expression levels of the 17 HD-Zip I genes under drought stress were also investigated by quantitative real-time PCR (qRT-PCR). All of the 17 maize HD-ZIP I genes were found to be regulated by drought stress, and the duplicated genes within a sister pair exhibited the similar expression patterns, suggesting their conserved functions during the process of evolution.

CONCLUSIONS

Our results reveal a comprehensive overview of the maize HD-Zip gene family and provide the first step towards the selection of Zmhdz genes for cloning and functional research to uncover their roles in maize growth and development.

摘要

背景

同源域亮氨酸拉链(HD-Zip)基因家族的成员编码植物特有的转录因子,在植物生长和发育中具有多种功能,如各种应激反应、器官形成和血管发育。虽然在拟南芥和水稻中对该家族进行了系统的特征描述,但对玉米(Zea mays L.)中的 HD-Zip 基因知之甚少。

方法和发现

在本研究中,我们描述了玉米基因组中 HD-Zip 基因的鉴定和结构特征。使用 Blast 搜索工具在玉米基因组中鉴定了一套完整的 55 个 HD-Zip 基因(Zmhdz1-55),并根据系统发育将其分为四个类(HD-Zip I-IV)。这些基因的染色体定位表明它们在所有 10 条染色体上分布不均匀。片段复制对玉米 HD-Zip 基因家族的扩张贡献很大,而串联复制仅负责 HD-Zip II 基因的扩增。此外,大多数玉米 HD-Zip I 基因在其启动子序列中发现含有大量与应激相关的顺式元件。还通过定量实时 PCR(qRT-PCR)研究了 17 个 HD-Zip I 基因在干旱胁迫下的表达水平。发现 17 个玉米 HD-Zip I 基因均受干旱胁迫调控,姊妹对中的复制基因表现出相似的表达模式,表明它们在进化过程中具有保守功能。

结论

我们的结果全面概述了玉米 HD-Zip 基因家族,并为克隆和功能研究选择 Zmhdz 基因提供了第一步,以揭示它们在玉米生长和发育中的作用。

https://cdn.ncbi.nlm.nih.gov/pmc/blobs/de5c/3229603/879330e95b5e/pone.0028488.g001.jpg

文献AI研究员

20分钟写一篇综述,助力文献阅读效率提升50倍。

立即体验

用中文搜PubMed

大模型驱动的PubMed中文搜索引擎

马上搜索

文档翻译

学术文献翻译模型,支持多种主流文档格式。

立即体验