Suppr超能文献

抗生素引起的小鼠肠道微生物群和代谢组变化会增加其对艰难梭菌感染的易感性。

Antibiotic-induced shifts in the mouse gut microbiome and metabolome increase susceptibility to Clostridium difficile infection.

作者信息

Theriot Casey M, Koenigsknecht Mark J, Carlson Paul E, Hatton Gabrielle E, Nelson Adam M, Li Bo, Huffnagle Gary B, Z Li Jun, Young Vincent B

机构信息

1] Division of Infectious Diseases, Department of Internal Medicine, The University of Michigan, Ann Arbor, Michigan 48109, USA [2] Division of Pulmonary and Critical Care Medicine, Department of Internal Medicine, The University of Michigan, Ann Arbor, Michigan 48109, USA.

1] Division of Infectious Diseases, Department of Internal Medicine, The University of Michigan, Ann Arbor, Michigan 48109, USA [2] Department of Microbiology and Immunology, The University of Michigan, Ann Arbor, Michigan 48109, USA.

出版信息

Nat Commun. 2014;5:3114. doi: 10.1038/ncomms4114.

Abstract

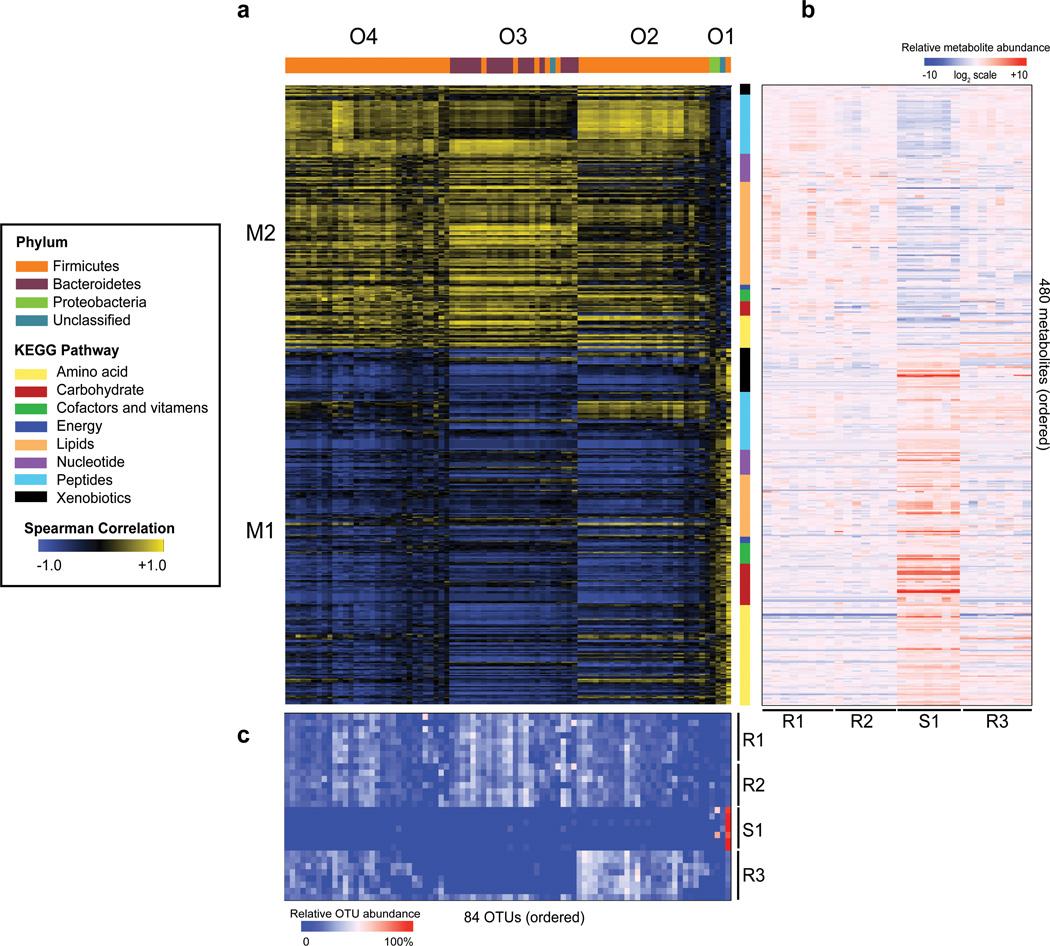
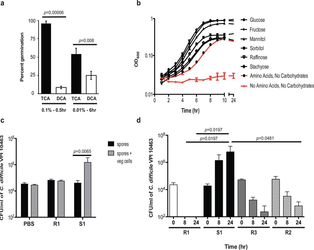
Antibiotics can have significant and long-lasting effects on the gastrointestinal tract microbiota, reducing colonization resistance against pathogens including Clostridium difficile. Here we show that antibiotic treatment induces substantial changes in the gut microbial community and in the metabolome of mice susceptible to C. difficile infection. Levels of secondary bile acids, glucose, free fatty acids and dipeptides decrease, whereas those of primary bile acids and sugar alcohols increase, reflecting the modified metabolic activity of the altered gut microbiome. In vitro and ex vivo analyses demonstrate that C. difficile can exploit specific metabolites that become more abundant in the mouse gut after antibiotics, including the primary bile acid taurocholate for germination, and carbon sources such as mannitol, fructose, sorbitol, raffinose and stachyose for growth. Our results indicate that antibiotic-mediated alteration of the gut microbiome converts the global metabolic profile to one that favours C. difficile germination and growth.

摘要

抗生素可对胃肠道微生物群产生重大且持久的影响,降低对包括艰难梭菌在内的病原体的定植抗性。我们在此表明,抗生素治疗会引起易受艰难梭菌感染的小鼠肠道微生物群落和代谢组的实质性变化。次级胆汁酸、葡萄糖、游离脂肪酸和二肽的水平降低,而初级胆汁酸和糖醇的水平升高,这反映了肠道微生物群改变后的代谢活性变化。体外和离体分析表明,艰难梭菌可利用抗生素处理后在小鼠肠道中变得更为丰富的特定代谢物,包括用于萌发的初级胆汁酸牛磺胆酸盐,以及用于生长的碳源,如甘露醇、果糖、山梨醇、棉子糖和水苏糖。我们的结果表明,抗生素介导的肠道微生物群改变将整体代谢谱转变为有利于艰难梭菌萌发和生长的谱型。

https://cdn.ncbi.nlm.nih.gov/pmc/blobs/dadd/3950275/61910dec36a9/nihms549895f1.jpg

文献AI研究员

20分钟写一篇综述,助力文献阅读效率提升50倍。

立即体验

用中文搜PubMed

大模型驱动的PubMed中文搜索引擎

马上搜索

文档翻译

学术文献翻译模型,支持多种主流文档格式。

立即体验