Suppr超能文献

营养响应激素CCHamide-2通过调节黑腹果蝇大脑中的胰岛素样肽来控制生长。

The Nutrient-Responsive Hormone CCHamide-2 Controls Growth by Regulating Insulin-like Peptides in the Brain of Drosophila melanogaster.

作者信息

Sano Hiroko, Nakamura Akira, Texada Michael J, Truman James W, Ishimoto Hiroshi, Kamikouchi Azusa, Nibu Yutaka, Kume Kazuhiko, Ida Takanori, Kojima Masayasu

机构信息

Department of Molecular Genetics, Institute of Life Science, Kurume University, Kurume, Fukuoka, Japan.

Department of Germline Development, Institute of Molecular Embryology and Genetics, Kumamoto University, Kumamoto, Japan.

出版信息

PLoS Genet. 2015 May 28;11(5):e1005209. doi: 10.1371/journal.pgen.1005209. eCollection 2015 May.

Abstract

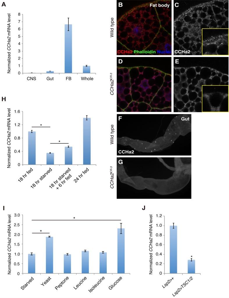
The coordination of growth with nutritional status is essential for proper development and physiology. Nutritional information is mostly perceived by peripheral organs before being relayed to the brain, which modulates physiological responses. Hormonal signaling ensures this organ-to-organ communication, and the failure of endocrine regulation in humans can cause diseases including obesity and diabetes. In Drosophila melanogaster, the fat body (adipose tissue) has been suggested to play an important role in coupling growth with nutritional status. Here, we show that the peripheral tissue-derived peptide hormone CCHamide-2 (CCHa2) acts as a nutrient-dependent regulator of Drosophila insulin-like peptides (Dilps). A BAC-based transgenic reporter revealed strong expression of CCHa2 receptor (CCHa2-R) in insulin-producing cells (IPCs) in the brain. Calcium imaging of brain explants and IPC-specific CCHa2-R knockdown demonstrated that peripheral-tissue derived CCHa2 directly activates IPCs. Interestingly, genetic disruption of either CCHa2 or CCHa2-R caused almost identical defects in larval growth and developmental timing. Consistent with these phenotypes, the expression of dilp5, and the release of both Dilp2 and Dilp5, were severely reduced. Furthermore, transcription of CCHa2 is altered in response to nutritional levels, particularly of glucose. These findings demonstrate that CCHa2 and CCHa2-R form a direct link between peripheral tissues and the brain, and that this pathway is essential for the coordination of systemic growth with nutritional availability. A mammalian homologue of CCHa2-R, Bombesin receptor subtype-3 (Brs3), is an orphan receptor that is expressed in the islet β-cells; however, the role of Brs3 in insulin regulation remains elusive. Our genetic approach in Drosophila melanogaster provides the first evidence, to our knowledge, that bombesin receptor signaling with its endogenous ligand promotes insulin production.

摘要

生长与营养状况的协调对于正常发育和生理功能至关重要。营养信息大多先由外周器官感知,然后再传递至大脑,大脑进而调节生理反应。激素信号传导确保了这种器官间的通讯,而人类内分泌调节的失败会导致包括肥胖和糖尿病在内的疾病。在黑腹果蝇中,脂肪体(脂肪组织)被认为在将生长与营养状况相耦合方面发挥着重要作用。在此,我们表明外周组织衍生的肽激素CCHamide-2(CCHa2)作为果蝇胰岛素样肽(Dilps)的营养依赖性调节因子发挥作用。基于BAC的转基因报告基因显示CCHa2受体(CCHa2-R)在大脑中的胰岛素产生细胞(IPCs)中强烈表达。大脑外植体的钙成像以及IPCs特异性CCHa2-R敲低表明外周组织衍生的CCHa2直接激活IPCs。有趣的是,CCHa2或CCHa2-R的基因破坏在幼虫生长和发育时间上导致了几乎相同的缺陷。与这些表型一致,dilp5的表达以及Dilp2和Dilp5的释放均严重减少。此外,CCHa2的转录会因营养水平,特别是葡萄糖水平的变化而改变。这些发现表明CCHa2和CCHa2-R在外周组织和大脑之间形成了直接联系,并且该途径对于系统生长与营养供应的协调至关重要。CCHa2-R的哺乳动物同源物,胃泌素释放肽受体亚型-3(Brs3),是一种在胰岛β细胞中表达的孤儿受体;然而,Brs3在胰岛素调节中的作用仍然难以捉摸。据我们所知,我们在黑腹果蝇中的遗传学方法提供了首个证据,即胃泌素释放肽受体与其内源性配体的信号传导促进胰岛素产生。

https://cdn.ncbi.nlm.nih.gov/pmc/blobs/42cf/4447355/ee7d6853b3e8/pgen.1005209.g001.jpg

文献AI研究员

20分钟写一篇综述,助力文献阅读效率提升50倍。

立即体验

用中文搜PubMed

大模型驱动的PubMed中文搜索引擎

马上搜索

文档翻译

学术文献翻译模型,支持多种主流文档格式。

立即体验