Suppr超能文献

内质网应激促进人卵巢癌细胞的自噬和凋亡并逆转化疗耐药性。

Endoplasmic reticulum stress promotes autophagy and apoptosis and reverses chemoresistance in human ovarian cancer cells.

作者信息

Hu Jin-Long, Hu Xin-Long, Guo Ai-Ye, Wang Chao-Jie, Wen Yi-Yang, Cang Shun-Dong

机构信息

Department of Oncology, Henan Provincial People's Hospital, Zhengzhou 450000, P. R. China.

Department of Medical Imaging Technology, Henan University of Chinese Medicine, Zhengzhou 450000, P. R. China.

出版信息

Oncotarget. 2017 Jul 25;8(30):49380-49394. doi: 10.18632/oncotarget.17673.

Abstract

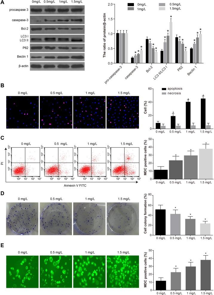
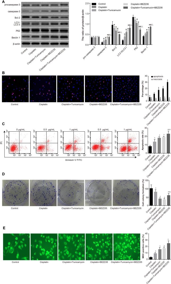
Ovarian cancer presents the highest mortality rate among gynecological tumors. Here, we measured cell viability, proliferation, apoptosis, autophagy, and expression of endoplasmic reticulum stress (ERS)-related proteins, PI3K/AKT/mTOR pathway-related proteins, and apoptosis- and autophagy-related proteins in SKOV3 and SKOV3/CDDP cells treated with combinations of CDDP, tunicamycin, and BEZ235 (blank control, CDDP, CDDP + tunicamycin, CDDP + BEZ235, and CDDP + tunicamycin + BEZ235). Increasing concentrations of tunicamycin and CDDP activated ERS in SKOV3 cells, reduced cell viability and proliferation, increased apoptosis and autophagy, enhanced expression of ERS-related proteins, and inhibited expression of PI3K/AKT/mTOR pathway-related proteins. CDDP, tunicamycin, and BEZ235 acted synergistically to enhance these effects. We also detected lower expression of the ERS-related proteins caspase-3, LC3 II and Beclin 1 in ovarian cancer tissues than adjacent normal tissues. By contrast, expression of Bcl-2 and PI3K/AKT/mTOR pathway-related proteins was higher in ovarian cancer tissues than adjacent normal tissues. Lastly, expression of the ERS-related proteins Beclin 1, caspase-3 and LC3 II was higher in the sensitive group than the resistant group, while expression of Bcl-2, LC3 I, P62 and PI3K/AKT/mTOR pathway-related proteins was decreased. These results show that ERS promotes cell autophagy and apoptosis while reversing chemoresistance in ovarian cancer cells by inhibiting activation of the PI3K/AKT/mTOR signaling pathway.

摘要

卵巢癌在妇科肿瘤中死亡率最高。在此,我们检测了顺铂(CDDP)、衣霉素和BEZ235联合处理的SKOV3和SKOV3/CDDP细胞(空白对照、CDDP、CDDP + 衣霉素、CDDP + BEZ235以及CDDP + 衣霉素 + BEZ235)的细胞活力、增殖、凋亡、自噬以及内质网应激(ERS)相关蛋白、PI3K/AKT/mTOR通路相关蛋白和凋亡与自噬相关蛋白的表达。衣霉素和顺铂浓度增加激活了SKOV3细胞中的ERS,降低了细胞活力和增殖,增加了凋亡和自噬,增强了ERS相关蛋白的表达,并抑制了PI3K/AKT/mTOR通路相关蛋白的表达。CDDP、衣霉素和BEZ235协同作用增强了这些效应。我们还检测到,与相邻正常组织相比,卵巢癌组织中ERS相关蛋白caspase-3、LC3 II和Beclin 1的表达较低。相比之下,卵巢癌组织中Bcl-2和PI3K/AKT/mTOR通路相关蛋白的表达高于相邻正常组织。最后,敏感组中ERS相关蛋白Beclin 1、caspase-3和LC3 II的表达高于耐药组,而Bcl-2、LC3 I、P62和PI3K/AKT/mTOR通路相关蛋白的表达则降低。这些结果表明,ERS通过抑制PI3K/AKT/mTOR信号通路的激活促进卵巢癌细胞的自噬和凋亡,同时逆转化疗耐药性。

https://cdn.ncbi.nlm.nih.gov/pmc/blobs/de9b/5564776/04e60c387d15/oncotarget-08-49380-g001.jpg

文献AI研究员

20分钟写一篇综述,助力文献阅读效率提升50倍。

立即体验

用中文搜PubMed

大模型驱动的PubMed中文搜索引擎

马上搜索

文档翻译

学术文献翻译模型,支持多种主流文档格式。

立即体验