Suppr超能文献

交联基质硬度与可溶性类视黄醇协同作用于干细胞分化的核纤层调节。

Cross-linked matrix rigidity and soluble retinoids synergize in nuclear lamina regulation of stem cell differentiation.

作者信息

Ivanovska Irena L, Swift Joe, Spinler Kyle, Dingal Dave, Cho Sangkyun, Discher Dennis E

机构信息

Molecular and Cell Biophysics Lab, University of Pennsylvania, Philadelphia, PA 19104.

Molecular and Cell Biophysics Lab, University of Pennsylvania, Philadelphia, PA 19104

出版信息

Mol Biol Cell. 2017 Jul 7;28(14):2010-2022. doi: 10.1091/mbc.E17-01-0010. Epub 2017 May 31.

Abstract

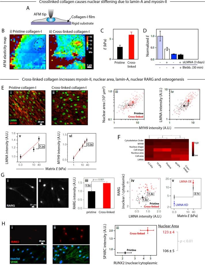
Synergistic cues from extracellular matrix and soluble factors are often obscure in differentiation. Here the rigidity of cross-linked collagen synergizes with retinoids in the osteogenesis of human marrow mesenchymal stem cells (MSCs). Collagen nanofilms serve as a model matrix that MSCs can easily deform unless the film is enzymatically cross-linked, which promotes the spreading of cells and the stiffening of nuclei as both actomyosin assembly and nucleoskeletal lamin-A increase. Expression of lamin-A is known to be controlled by retinoic acid receptor (RAR) transcription factors, but soft matrix prevents any response to any retinoids. Rigid matrix is needed to induce rapid nuclear accumulation of the RARG isoform and for RARG-specific antagonist to increase or maintain expression of lamin-A as well as for RARG-agonist to repress expression. A progerin allele of lamin-A is regulated in the same manner in iPSC-derived MSCs. Rigid matrices are further required for eventual expression of osteogenic markers, and RARG-antagonist strongly drives lamin-A-dependent osteogenesis on rigid substrates, with pretreated xenografts calcifying in vivo to a similar extent as native bone. Proteomics-detected targets of mechanosensitive lamin-A and retinoids underscore the convergent synergy of insoluble and soluble cues in differentiation.

摘要

细胞外基质和可溶性因子的协同信号在分化过程中常常不明确。在此,交联胶原蛋白的硬度与人骨髓间充质干细胞(MSCs)成骨过程中的视黄酸协同作用。胶原蛋白纳米膜作为一种模型基质,除非该膜被酶交联,否则MSCs可以轻松使其变形,酶交联会促进细胞铺展和细胞核变硬,因为这两者会随着肌动球蛋白组装和核骨架层粘连蛋白A增加而发生。已知层粘连蛋白A的表达受视黄酸受体(RAR)转录因子控制,但软基质会阻止对任何视黄酸的反应。需要刚性基质来诱导RARG异构体的快速核积累,以及使RARG特异性拮抗剂增加或维持层粘连蛋白A的表达,同时也需要刚性基质使RARG激动剂抑制表达。层粘连蛋白A的早衰蛋白等位基因在诱导多能干细胞衍生的MSCs中以相同方式受到调控。最终成骨标志物的表达还需要刚性基质,并且RARG拮抗剂在刚性底物上强烈驱动层粘连蛋白A依赖性成骨,预处理的异种移植物在体内钙化程度与天然骨相似。蛋白质组学检测到的机械敏感层粘连蛋白A和视黄酸的靶点强调了不溶性和可溶性信号在分化过程中的趋同协同作用。

https://cdn.ncbi.nlm.nih.gov/pmc/blobs/d057/5541850/78e20e919427/2010fig1.jpg

文献AI研究员

20分钟写一篇综述,助力文献阅读效率提升50倍。

立即体验

用中文搜PubMed

大模型驱动的PubMed中文搜索引擎

马上搜索

文档翻译

学术文献翻译模型,支持多种主流文档格式。

立即体验