Suppr超能文献

疟原虫基因组的功能分析揭示了大量必需基因。

Functional Profiling of a Plasmodium Genome Reveals an Abundance of Essential Genes.

作者信息

Bushell Ellen, Gomes Ana Rita, Sanderson Theo, Anar Burcu, Girling Gareth, Herd Colin, Metcalf Tom, Modrzynska Katarzyna, Schwach Frank, Martin Rowena E, Mather Michael W, McFadden Geoffrey I, Parts Leopold, Rutledge Gavin G, Vaidya Akhil B, Wengelnik Kai, Rayner Julian C, Billker Oliver

机构信息

Wellcome Trust Sanger Institute, Wellcome Genome Campus, Hinxton, Cambridgeshire, UK.

Research School of Biology, Australian National University, Canberra, Australia.

出版信息

Cell. 2017 Jul 13;170(2):260-272.e8. doi: 10.1016/j.cell.2017.06.030.

Abstract

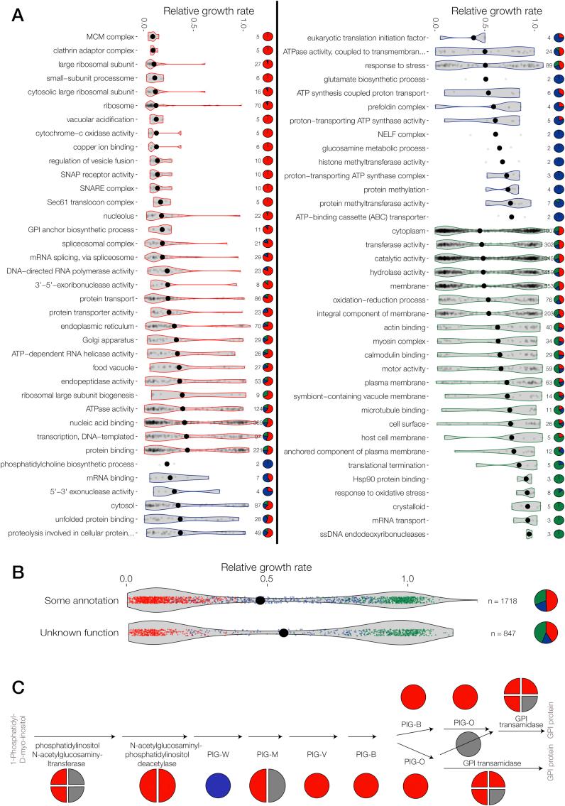
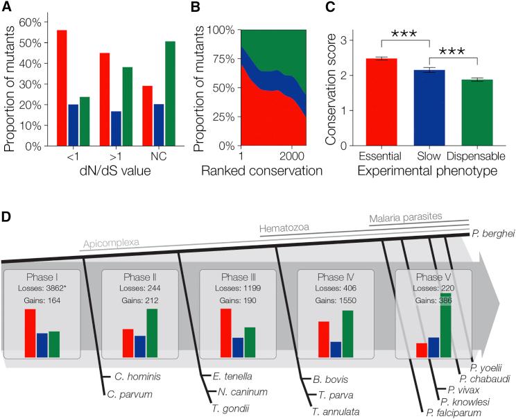
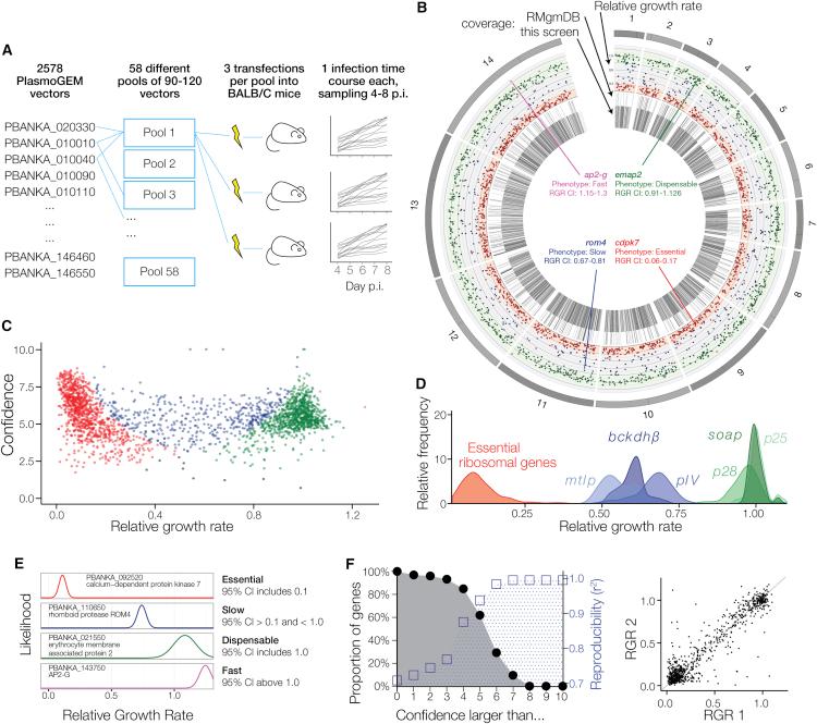
The genomes of malaria parasites contain many genes of unknown function. To assist drug development through the identification of essential genes and pathways, we have measured competitive growth rates in mice of 2,578 barcoded Plasmodium berghei knockout mutants, representing >50% of the genome, and created a phenotype database. At a single stage of its complex life cycle, P. berghei requires two-thirds of genes for optimal growth, the highest proportion reported from any organism and a probable consequence of functional optimization necessitated by genomic reductions during the evolution of parasitism. In contrast, extreme functional redundancy has evolved among expanded gene families operating at the parasite-host interface. The level of genetic redundancy in a single-celled organism may thus reflect the degree of environmental variation it experiences. In the case of Plasmodium parasites, this helps rationalize both the relative successes of drugs and the greater difficulty of making an effective vaccine.

摘要

疟原虫的基因组包含许多功能未知的基因。为了通过鉴定必需基因和途径来辅助药物开发,我们测定了2578个带有条形码的伯氏疟原虫基因敲除突变体在小鼠体内的竞争生长率,这些突变体占基因组的50%以上,并创建了一个表型数据库。在其复杂生命周期的单个阶段,伯氏疟原虫需要三分之二的基因才能实现最佳生长,这是任何生物体中报道的最高比例,也是寄生进化过程中基因组缩减所必需的功能优化的可能结果。相比之下,在寄生虫与宿主界面起作用的扩展基因家族中进化出了极端的功能冗余。因此,单细胞生物中的基因冗余水平可能反映了它所经历的环境变化程度。就疟原虫而言,这有助于解释药物相对成功的原因以及研发有效疫苗面临更大困难的原因。

https://cdn.ncbi.nlm.nih.gov/pmc/blobs/67ee/5509546/902f5ce24b41/fx1.jpg

文献AI研究员

20分钟写一篇综述,助力文献阅读效率提升50倍。

立即体验

用中文搜PubMed

大模型驱动的PubMed中文搜索引擎

马上搜索

文档翻译

学术文献翻译模型,支持多种主流文档格式。

立即体验