Suppr超能文献

Claudin-5 的表达与剂量相关,是精神分裂症的修饰因子。

Dose-dependent expression of claudin-5 is a modifying factor in schizophrenia.

机构信息

Department of Genetics, Smurfit Institute of Genetics, Lincoln Place Gate, Trinity College Dublin, Dublin, Ireland.

Division of Renal Diseases, Department of Internal Medicine, Washington University School of Medicine, St Louis, MO, USA.

出版信息

Mol Psychiatry. 2018 Nov;23(11):2156-2166. doi: 10.1038/mp.2017.156. Epub 2017 Oct 10.

Abstract

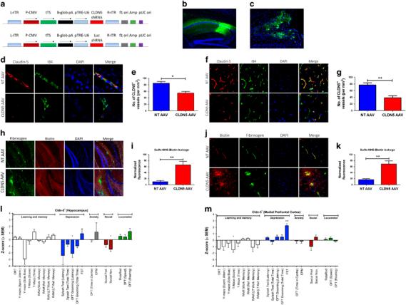
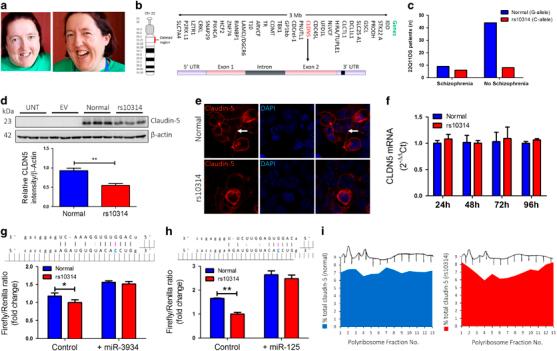
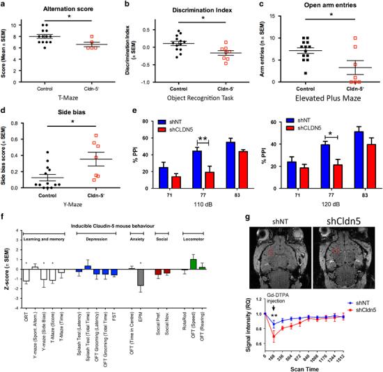
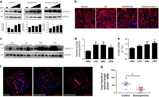
Schizophrenia is a neurodevelopmental disorder that affects up to 1% of the general population. Various genes show associations with schizophrenia and a very weak nominal association with the tight junction protein, claudin-5, has previously been identified. Claudin-5 is expressed in endothelial cells forming part of the blood-brain barrier (BBB). Furthermore, schizophrenia occurs in 30% of individuals with 22q11 deletion syndrome (22q11DS), a population who are haploinsufficient for the claudin-5 gene. Here, we show that a variant in the claudin-5 gene is weakly associated with schizophrenia in 22q11DS, leading to 75% less claudin-5 being expressed in endothelial cells. We also show that targeted adeno-associated virus-mediated suppression of claudin-5 in the mouse brain results in localized BBB disruption and behavioural changes. Using an inducible 'knockdown' mouse model, we further link claudin-5 suppression with psychosis through a distinct behavioural phenotype showing impairments in learning and memory, anxiety-like behaviour and sensorimotor gating. In addition, these animals develop seizures and die after 3-4 weeks of claudin-5 suppression, reinforcing the crucial role of claudin-5 in normal neurological function. Finally, we show that anti-psychotic medications dose-dependently increase claudin-5 expression in vitro and in vivo while aberrant, discontinuous expression of claudin-5 in the brains of schizophrenic patients post mortem was observed compared to age-matched controls. Together, these data suggest that BBB disruption may be a modifying factor in the development of schizophrenia and that drugs directly targeting the BBB may offer new therapeutic opportunities for treating this disorder.

摘要

精神分裂症是一种神经发育障碍,影响着高达 1%的普通人群。各种基因与精神分裂症有关,之前已经确定了与紧密连接蛋白 Claudin-5 存在非常微弱的名义关联。Claudin-5 在内皮细胞中表达,形成血脑屏障 (BBB) 的一部分。此外,精神分裂症发生在 22q11 缺失综合征(22q11DS)患者中的 30%,这些患者 Claudin-5 基因存在单倍体不足。在这里,我们显示 Claudin-5 基因中的一个变体与 22q11DS 中的精神分裂症弱相关,导致内皮细胞中 Claudin-5 的表达减少 75%。我们还表明,靶向腺相关病毒介导的 Claudin-5 在小鼠大脑中的抑制导致局部 BBB 破坏和行为改变。使用可诱导的“敲低”小鼠模型,我们通过一种表现出学习和记忆、焦虑样行为和感觉运动门控受损的独特行为表型,进一步将 Claudin-5 抑制与精神病联系起来。此外,这些动物在 Claudin-5 抑制 3-4 周后会出现癫痫发作并死亡,这进一步强调了 Claudin-5 在正常神经功能中的关键作用。最后,我们表明抗精神病药物在体外和体内均能剂量依赖性地增加 Claudin-5 的表达,而与年龄匹配的对照组相比,精神分裂症患者死后大脑中 Claudin-5 的表达异常、不连续。综上所述,这些数据表明 BBB 破坏可能是精神分裂症发展的一个修饰因素,而直接针对 BBB 的药物可能为治疗这种疾病提供新的治疗机会。

https://cdn.ncbi.nlm.nih.gov/pmc/blobs/1262/6298981/7aa7b9975793/41380_2018_149_Fig1_HTML.jpg

文献AI研究员

20分钟写一篇综述,助力文献阅读效率提升50倍。

立即体验

用中文搜PubMed

大模型驱动的PubMed中文搜索引擎

马上搜索

文档翻译

学术文献翻译模型,支持多种主流文档格式。

立即体验