Suppr超能文献

在多种癌症类型中,驱动基因突变与DNA甲基化改变之间存在显著关联。

Significant associations between driver gene mutations and DNA methylation alterations across many cancer types.

作者信息

Chen Yun-Ching, Gotea Valer, Margolin Gennady, Elnitski Laura

机构信息

Genomic Functional Analysis Section, National Human Genome Research Institute, National Institutes of Health, Bethesda, Maryland, United States.

出版信息

PLoS Comput Biol. 2017 Nov 10;13(11):e1005840. doi: 10.1371/journal.pcbi.1005840. eCollection 2017 Nov.

Abstract

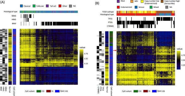
Recent evidence shows that mutations in several driver genes can cause aberrant methylation patterns, a hallmark of cancer. In light of these findings, we hypothesized that the landscapes of tumor genomes and epigenomes are tightly interconnected. We measured this relationship using principal component analyses and methylation-mutation associations applied at the nucleotide level and with respect to genome-wide trends. We found that a few mutated driver genes were associated with genome-wide patterns of aberrant hypomethylation or CpG island hypermethylation in specific cancer types. In addition, we identified associations between 737 mutated driver genes and site-specific methylation changes. Moreover, using these mutation-methylation associations, we were able to distinguish between two uterine and two thyroid cancer subtypes. The driver gene mutation-associated methylation differences between the thyroid cancer subtypes were linked to differential gene expression in JAK-STAT signaling, NADPH oxidation, and other cancer-related pathways. These results establish that driver gene mutations are associated with methylation alterations capable of shaping regulatory network functions. In addition, the methodology presented here can be used to subdivide tumors into more homogeneous subsets corresponding to underlying molecular characteristics, which could improve treatment efficacy.

摘要

最近的证据表明,几个驱动基因的突变可导致异常甲基化模式,这是癌症的一个标志。鉴于这些发现,我们推测肿瘤基因组和表观基因组景观紧密相连。我们使用主成分分析以及在核苷酸水平上应用的甲基化-突变关联并结合全基因组趋势来衡量这种关系。我们发现,在特定癌症类型中,一些突变的驱动基因与全基因组范围的异常低甲基化模式或CpG岛高甲基化相关。此外,我们确定了737个突变驱动基因与位点特异性甲基化变化之间的关联。此外,利用这些突变-甲基化关联,我们能够区分两种子宫癌亚型和两种甲状腺癌亚型。甲状腺癌亚型之间与驱动基因突变相关的甲基化差异与JAK-STAT信号传导、NADPH氧化及其他癌症相关途径中的基因表达差异有关。这些结果表明,驱动基因突变与能够塑造调控网络功能的甲基化改变相关。此外,本文介绍的方法可用于将肿瘤细分为更均匀的亚组,这些亚组对应于潜在的分子特征,这可能会提高治疗效果。

https://cdn.ncbi.nlm.nih.gov/pmc/blobs/7bf8/5709060/6623db55b9d0/pcbi.1005840.g001.jpg

文献AI研究员

20分钟写一篇综述,助力文献阅读效率提升50倍。

立即体验

用中文搜PubMed

大模型驱动的PubMed中文搜索引擎

马上搜索

文档翻译

学术文献翻译模型,支持多种主流文档格式。

立即体验