Suppr超能文献

该蛋白不会将 GRA16 和 GRA24 效应子分泌到组织囊肿的滋养体空泡膜之外。

Does Not Secrete the GRA16 and GRA24 Effectors Beyond the Parasitophorous Vacuole Membrane of Tissue Cysts.

机构信息

Department of Pathology, Microbiology and Immunology, School of Veterinary Medicine, University of California, Davis, Davis, CA, United States.

出版信息

Front Cell Infect Microbiol. 2018 Oct 18;8:366. doi: 10.3389/fcimb.2018.00366. eCollection 2018.

Abstract

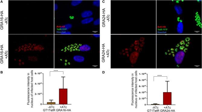
After invasion, resides in a parasitophorous vacuole (PV) that is surrounded by the PV membrane (PVM). Once inside the PV, tachyzoites secrete dense granule proteins (GRAs) of which some, such as GRA16 and GRA24, are transported beyond the PVM likely a putative translocon. However, once tachyzoites convert into bradyzoites within cysts, it is not known if secreted GRAs can traffic beyond the cyst wall membrane. We used the tetracycline inducible system to drive expression of HA epitope tagged GRA16 and GRA24 after inducing stage conversion and show that these proteins are not secreted beyond the cyst wall membrane. This suggests that secretion of GRA beyond the PVM is not important for the tissue cyst stage of .

摘要

入侵后, 虫体寄生于一个被 PV 膜(PVM)包围的寄生空泡(PV)中。一旦进入 PV,速殖子就会分泌致密颗粒蛋白(GRAs),其中一些,如 GRA16 和 GRA24,可能通过一个假定的转位器运送到 PVM 之外。然而,一旦速殖子在包囊内转化为缓殖子,尚不清楚分泌的 GRAs 是否能够穿过囊壁膜。我们使用四环素诱导系统在诱导阶段转换后驱动 HA 表位标记的 GRA16 和 GRA24 的表达,并表明这些蛋白不会分泌到囊壁膜之外。这表明,GRA 穿过 PVM 的分泌对于 的组织包囊阶段并不重要。

https://cdn.ncbi.nlm.nih.gov/pmc/blobs/6fb1/6201044/421ccd7c1173/fcimb-08-00366-g0001.jpg

文献AI研究员

20分钟写一篇综述,助力文献阅读效率提升50倍。

立即体验

用中文搜PubMed

大模型驱动的PubMed中文搜索引擎

马上搜索

文档翻译

学术文献翻译模型,支持多种主流文档格式。

立即体验