Suppr超能文献

叉头框蛋白 R2 敲低通过 MYC 通路降低膀胱癌对顺铂的化疗耐药性。

Forkhead Box R2 Knockdown Decreases Chemoresistance to Cisplatin via MYC Pathway in Bladder Cancer.

机构信息

Department of Urology, Xiangya Hospital, Central South University, Changsha, Hunan, China (mainland).

出版信息

Med Sci Monit. 2019 Nov 25;25:8928-8939. doi: 10.12659/MSM.917345.

Abstract

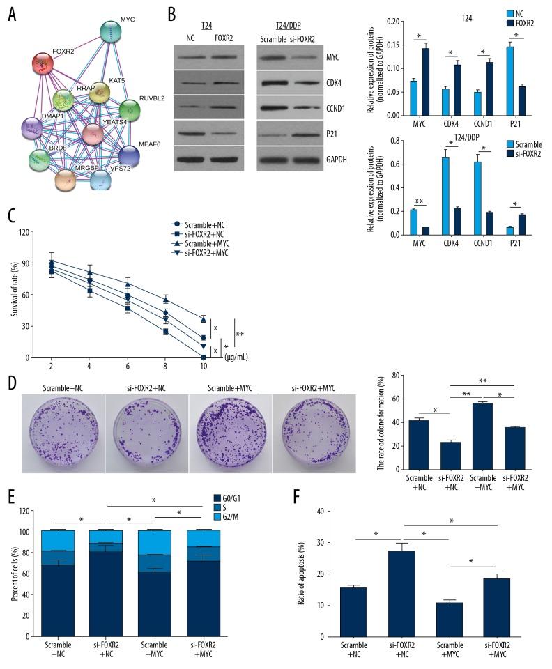
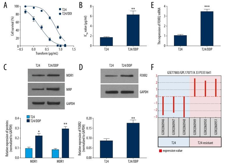
BACKGROUND Bladder cancer is a very common urological cancer globally, and cisplatin- or gemcitabine-based chemotherapy is essential for advanced bladder cancer patients. Many patients with bladder cancer have a relatively poor response to chemotherapy, leading to failure of clinical treatment. We mined the GSE77883 GEO dataset, identifying FoxR2 as being a significantly upregulated gene in T24 chemoresistant cells. Herein, we assessed how FoxR2 functions in bladder cancer cell chemoresistance. MATERIAL AND METHODS Cisplatin-resistant T24 (T24/DDP) cells were constructed by administering increasing concentrations of cisplatin, and differences in expression of FoxR2 were examined in T24/DDP and T24 cells. FoxR2 loss- and gain-of-function cells models were established in T24/DDP and T24 cells, respectively. Cell survival, clone formation, cell cycle, and cell apoptosis were assessed, and the MYC pathway was verified. RESULTS FoxR2 was significantly upregulated in T24/DDP cells compared to T24 cells. Knockdown of FoxR2 in T24/DDP cells, survival rate, and clone formation were decreased, G1/S phase transition was suppressed, and cell apoptosis was promoted. These results were reversed by restoration of FoxR2 levels in T24 cells. We found that FoxR2 knockdown enhanced sensitivity to cisplatin, whereas MYC overexpression antagonized chemosensitivity in T24/DDP cells. CONCLUSIONS FoxR2 knockdown decreases chemoresistance to cisplatin via the MYC pathway in bladder cancer cells, and this may be a target for overcoming chemoresistance in bladder cancer.

摘要

背景

膀胱癌是一种全球范围内非常常见的泌尿系统癌症,顺铂或吉西他滨为基础的化疗对晚期膀胱癌患者至关重要。许多膀胱癌患者对化疗的反应相对较差,导致临床治疗失败。我们挖掘了 GSE77883 GEO 数据集,发现 FoxR2 在 T24 耐药细胞中是一个显著上调的基因。在此,我们评估了 FoxR2 在膀胱癌细胞化疗耐药中的作用。

材料和方法

通过给予递增浓度的顺铂构建顺铂耐药 T24(T24/DDP)细胞,检测 T24/DDP 和 T24 细胞中 FoxR2 的表达差异。分别在 T24/DDP 和 T24 细胞中建立 FoxR2 缺失和过表达细胞模型。评估细胞存活、克隆形成、细胞周期和细胞凋亡,并验证 MYC 通路。

结果

与 T24 细胞相比,T24/DDP 细胞中 FoxR2 显著上调。在 T24/DDP 细胞中敲低 FoxR2 后,细胞存活率和克隆形成减少,G1/S 期转换受到抑制,细胞凋亡增加。在 T24 细胞中恢复 FoxR2 水平后,这些结果得到逆转。我们发现 FoxR2 敲低通过 MYC 通路增强了 T24/DDP 细胞对顺铂的敏感性,而 MYC 过表达拮抗了 T24/DDP 细胞的化疗敏感性。

结论

FoxR2 敲低通过 MYC 通路降低膀胱癌细胞对顺铂的化疗耐药性,这可能是克服膀胱癌化疗耐药性的一个靶点。

https://cdn.ncbi.nlm.nih.gov/pmc/blobs/1da2/6894368/e45e972c948c/medscimonit-25-8928-g001.jpg

文献AI研究员

20分钟写一篇综述,助力文献阅读效率提升50倍。

立即体验

用中文搜PubMed

大模型驱动的PubMed中文搜索引擎

马上搜索

文档翻译

学术文献翻译模型,支持多种主流文档格式。

立即体验