Suppr超能文献

衰老相关基因 c-Myc 通过与 HSP90B1 相互作用影响膀胱癌细胞衰老,从而调节顺铂敏感性。

Senescence-related gene c-Myc affects bladder cancer cell senescence by interacting with HSP90B1 to regulate cisplatin sensitivity.

机构信息

Department of Urology, Affiliated Tumor Hospital of Nantong University and Nantong Tumor Hospital, Nantong 226361, China.

Department of Central Laboratory, Affiliated Tumor Hospital of Nantong University and Nantong Tumor Hospital, Nantong 226361, China.

出版信息

Aging (Albany NY). 2023 Jul 10;15(15):7408-7423. doi: 10.18632/aging.204863.

Abstract

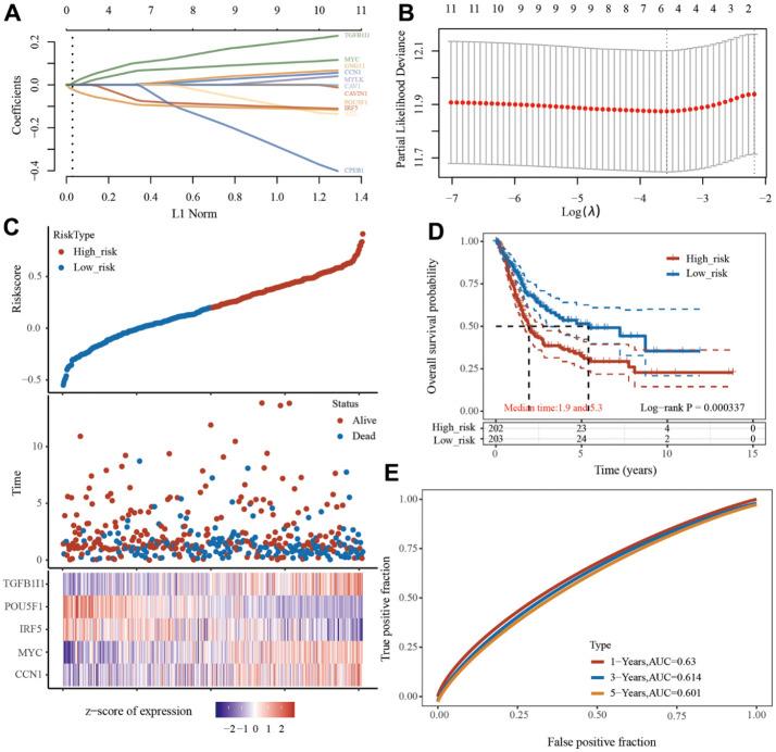
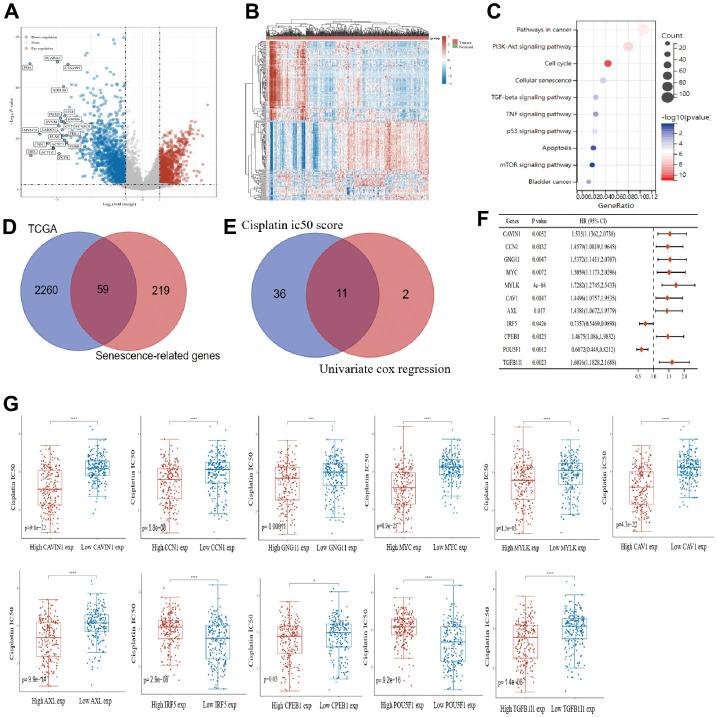
Patients with advanced bladder cancer gradually become less sensitive to chemotherapeutic agents, leading to tumor recurrence. Initiating the senescence program in solid tumors may be an important means of improving short-term drug sensitivity. The important role of c-Myc in bladder cancer cell senescence was determined using bioinformatics methods. The response to cisplatin chemotherapy in bladder cancer sample was analyzed according to the Genomics of Drug Sensitivity in Cancer database. Cell Counting Kit-8 assay, clone formation assay, and senescence-associated β-galactosidase staining were used to assess bladder cancer cell growth, senescence, and sensitivity to cisplatin, respectively. Western blot and immunoprecipitation were performed to understand the regulation of p21 by c-Myc/HSP90B1. Bioinformatic analysis showed that c-Myc, a cellular senescence gene, was significantly associated with bladder cancer prognosis and sensitivity to cisplatin chemotherapy. c-Myc and HSP90B1 expression were highly correlated in bladder cancer. Reducing the level of c-Myc significantly inhibited bladder cancer cell proliferation, promoted cellular senescence, and enhanced cisplatin chemosensitivity. Immunoprecipitation assays confirmed that HSP90B1 interacted with c-Myc. Western blot analysis showed that reducing the level of HSP90B1 could redeem the p21 overexpression caused by c-Myc overexpression. Further studies showed that reducing HSP90B1 expression could alleviate the rapid growth and accelerate cellular senescence of bladder cancer cells caused by c-Myc overexpression, and that reducing HSP90B1 levels could also improve cisplatin sensitivity in bladder cancer cells. HSP90B1/c-Myc interaction regulates the p21 signaling pathway, which affects cisplatin chemosensitivity by modulating bladder cancer cell senescence.

摘要

患者的晚期膀胱癌逐渐对化疗药物不敏感,导致肿瘤复发。启动实体瘤的衰老程序可能是提高短期药物敏感性的重要手段。采用生物信息学方法确定 c-Myc 在膀胱癌细胞衰老中的重要作用。根据癌症药物基因组学数据库分析膀胱癌样本对顺铂化疗的反应。细胞计数试剂盒-8 检测、克隆形成实验和衰老相关的β-半乳糖苷酶染色分别用于评估膀胱癌细胞生长、衰老和对顺铂的敏感性。Western blot 和免疫沉淀用于了解 c-Myc/HSP90B1 对 p21 的调控。生物信息学分析表明,c-Myc 是一种细胞衰老基因,与膀胱癌的预后和对顺铂化疗的敏感性显著相关。膀胱癌中 c-Myc 和 HSP90B1 的表达高度相关。降低 c-Myc 水平显著抑制膀胱癌细胞增殖,促进细胞衰老,并增强顺铂化疗敏感性。免疫沉淀实验证实 HSP90B1 与 c-Myc 相互作用。Western blot 分析表明,降低 HSP90B1 水平可以挽救 c-Myc 过表达引起的 p21 过表达。进一步的研究表明,降低 HSP90B1 表达可以缓解 c-Myc 过表达引起的膀胱癌细胞快速生长和加速衰老,降低 HSP90B1 水平还可以提高膀胱癌细胞对顺铂的敏感性。HSP90B1/c-Myc 相互作用调节 p21 信号通路,通过调节膀胱癌细胞衰老影响顺铂化疗敏感性。

https://cdn.ncbi.nlm.nih.gov/pmc/blobs/e626/10457043/7f3609492776/aging-15-204863-g001.jpg

文献AI研究员

20分钟写一篇综述,助力文献阅读效率提升50倍。

立即体验

用中文搜PubMed

大模型驱动的PubMed中文搜索引擎

马上搜索

文档翻译

学术文献翻译模型,支持多种主流文档格式。

立即体验