Suppr超能文献

瘤内注射季节性流感疫苗可将免疫冷肿瘤转化为热肿瘤,并可作为癌症的免疫疗法。

Intratumoral injection of the seasonal flu shot converts immunologically cold tumors to hot and serves as an immunotherapy for cancer.

机构信息

Rutgers Cancer Institute of New Jersey, Rutgers, The State University of New Jersey, New Brunswick, NJ 08901.

Department of Surgery, Rutgers Robert Wood Johnson Medical School, Rutgers, The State University of New Jersey, New Brunswick, NJ 08901.

出版信息

Proc Natl Acad Sci U S A. 2020 Jan 14;117(2):1119-1128. doi: 10.1073/pnas.1904022116. Epub 2019 Dec 30.

Abstract

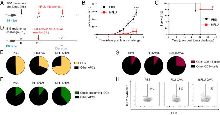
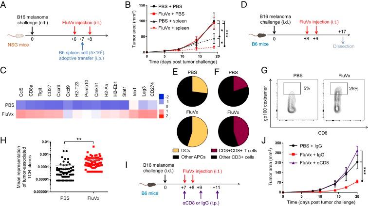
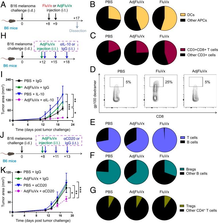
Reprogramming the tumor microenvironment to increase immune-mediated responses is currently of intense interest. Patients with immune-infiltrated "hot" tumors demonstrate higher treatment response rates and improved survival. However, only the minority of tumors are hot, and a limited proportion of patients benefit from immunotherapies. Innovative approaches that make tumors hot can have immediate impact particularly if they repurpose drugs with additional cancer-unrelated benefits. The seasonal influenza vaccine is recommended for all persons over 6 mo without prohibitive contraindications, including most cancer patients. Here, we report that unadjuvanted seasonal influenza vaccination via intratumoral, but not intramuscular, injection converts "cold" tumors to hot, generates systemic CD8 T cell-mediated antitumor immunity, and sensitizes resistant tumors to checkpoint blockade. Importantly, intratumoral vaccination also provides protection against subsequent active influenza virus lung infection. Surprisingly, a squalene-based adjuvanted vaccine maintains intratumoral regulatory B cells and fails to improve antitumor responses, even while protecting against active influenza virus lung infection. Adjuvant removal, B cell depletion, or IL-10 blockade recovers its antitumor effectiveness. Our findings propose that antipathogen vaccines may be utilized for both infection prevention and repurposing as a cancer immunotherapy.

摘要

重新编程肿瘤微环境以增强免疫介导的反应目前受到极大关注。具有免疫浸润“热”肿瘤的患者表现出更高的治疗反应率和改善的生存率。然而,只有少数肿瘤是“热”的,并且只有有限比例的患者受益于免疫疗法。具有即时影响的创新方法,如果能够重新利用具有额外与癌症无关的益处的药物,尤其会产生影响。季节性流感疫苗推荐给无明显禁忌证的所有 6 个月以上的人,包括大多数癌症患者。在这里,我们报告说,未经佐剂的季节性流感疫苗通过瘤内而非肌内注射可将“冷”肿瘤转化为“热”肿瘤,产生全身性 CD8 T 细胞介导的抗肿瘤免疫,并使耐药肿瘤对检查点阻断敏感。重要的是,瘤内疫苗接种还可以预防随后的流感病毒肺部感染。令人惊讶的是,基于角鲨烯的佐剂疫苗可维持肿瘤内调节性 B 细胞,并且即使可预防流感病毒肺部感染,也不能改善抗肿瘤反应。佐剂去除、B 细胞耗竭或 IL-10 阻断可恢复其抗肿瘤效果。我们的研究结果表明,抗病原体疫苗可用于感染预防和重新用作癌症免疫疗法。

https://cdn.ncbi.nlm.nih.gov/pmc/blobs/ae9a/6969546/32876d3a1cbd/pnas.1904022116fig01.jpg

文献AI研究员

20分钟写一篇综述,助力文献阅读效率提升50倍。

立即体验

用中文搜PubMed

大模型驱动的PubMed中文搜索引擎

马上搜索

文档翻译

学术文献翻译模型,支持多种主流文档格式。

立即体验