Suppr超能文献

GSK-J4 作为一种 H3K27 去甲基化酶抑制剂的抗血吸虫潜能:来自分子建模、转录组学和体外检测的见解。

The antischistosomal potential of GSK-J4, an H3K27 demethylase inhibitor: insights from molecular modeling, transcriptomics and in vitro assays.

机构信息

Laboratório de Biomarcadores e Inflamação, Instituto Gonçalo Moniz, Fundação Oswaldo Cruz, Salvador, Bahia, Brazil.

Departamento de Biologia Animal, Instituto de Biologia, Universidade Estadual de Campinas, Campinas, SP, Brazil.

出版信息

Parasit Vectors. 2020 Mar 17;13(1):140. doi: 10.1186/s13071-020-4000-z.

Abstract

BACKGROUND

Schistosomiasis chemotherapy is largely based on praziquantel (PZQ). Although PZQ is very safe and tolerable, it does not prevent reinfection and emerging resistance is a primary concern. Recent studies have shown that the targeting of epigenetic machinery in Schistosoma mansoni may result in severe alterations in parasite development, leading to death. This new route for drug discovery in schistosomiasis has focused on classes of histone deacetylases (HDACs) and histone acetyltransferases (HATs) as epigenetic drug targets. Schistosoma histone demethylases also seem to be important in the transition of cercariae into schistosomula, as well as sexual differentiation in adult worms.

METHODS

The Target-Pathogen database and molecular docking assays were used to prioritize the druggability of S. mansoni histone demethylases. The transcription profile of Smp_03400 was re-analyzed using available databases. The effect of GSK-J4 inhibitor in schistosomula and adult worms' motility/viability/oviposition was assessed by in vitro assays. Ultrastructural analysis was performed on adult worms exposed to GSK-J4 by scanning electron microscopy, while internal structures and muscle fiber integrity was investigated by confocal microscopy after Langeron's carmine or phalloidin staining.

RESULTS

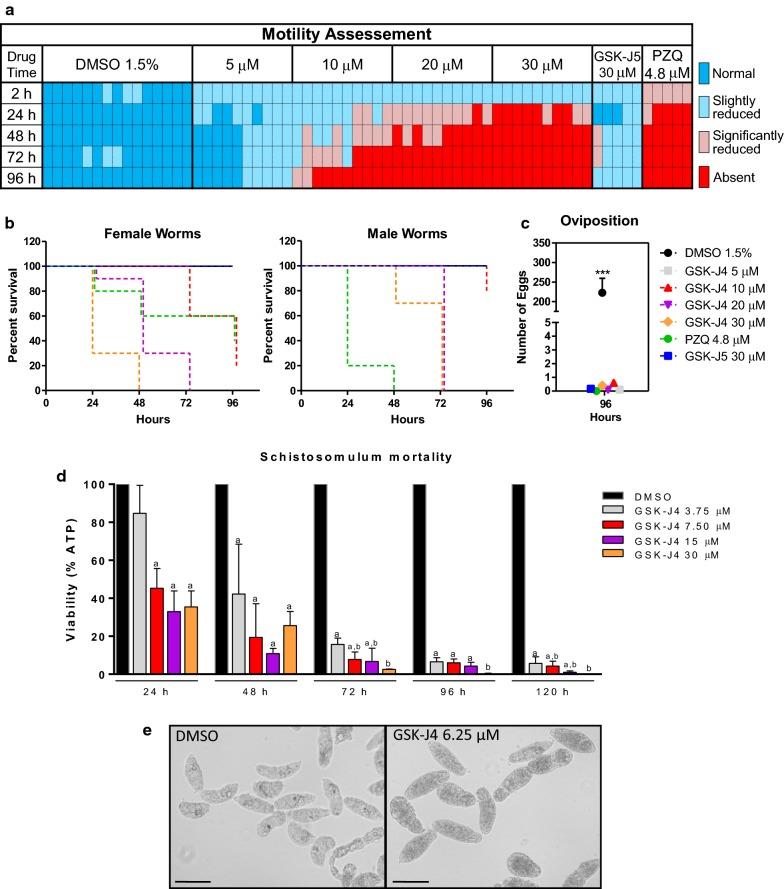
The present evaluation of the potential druggability of 14 annotated S. mansoni demethylase enzymes identified the S. mansoni ortholog of human KDM6A/UTX (Smp_034000) as the most suitable druggable target. In silico analysis and molecular modeling indicated the potential for cofactor displacement by the chemical probe GSK-J4. Our re-analysis of transcriptomic data revealed that Smp_034000 expression peaks at 24 h in newly transformed schistosomula and 5-week-old adult worms. Moreover, this gene was highly expressed in the testes of mature male worms compared to the rest of the parasite body. In in vitro schistosome cultures, treatment with GSK-J4 produced striking effects on schistosomula mortality and adult worm motility and mortality, as well as egg oviposition, in a dose- and time-dependent manner. Unexpectedly, western blot assays did not demonstrate overall modulation of H3K27me3 levels in response to GSK-J4. Confocal and scanning electron microscopy revealed the loss of original features in muscle fibers and alterations in cell-cell contact following GSK-J4 treatment.

CONCLUSIONS

GSK-J4 presents promising potential for antischistosomal control; however, the underlying mechanisms warrant further investigation.

摘要

背景

血吸虫病的化学疗法主要基于吡喹酮(PZQ)。尽管 PZQ 非常安全且耐受良好,但它不能预防再感染,新出现的耐药性是主要关注点。最近的研究表明,靶向曼氏血吸虫表观遗传机制可能导致寄生虫发育的严重改变,导致死亡。这种血吸虫病药物发现的新途径集中在组蛋白去乙酰化酶(HDAC)和组蛋白乙酰转移酶(HAT)类作为表观遗传药物靶点。曼氏血吸虫组蛋白去甲基化酶似乎在尾蚴向毛蚴的转变以及成虫的性分化中也很重要。

方法

使用靶标-病原体数据库和分子对接测定法对曼氏血吸虫组蛋白去甲基酶的可药性进行优先级排序。使用可用数据库重新分析 Smp_03400 的转录谱。通过体外试验评估 GSK-J4 抑制剂对毛蚴和成虫运动/活力/产卵的影响。通过扫描电子显微镜对暴露于 GSK-J4 的成虫进行超微结构分析,并用 Langeron 的 carmine 或 phalloidin 染色后通过共聚焦显微镜研究内部结构和肌纤维完整性。

结果

目前对 14 种注释的曼氏血吸虫去甲基酶的潜在可药性评估确定了人类 KDM6A/UTX 的曼氏血吸虫同源物(Smp_034000)是最合适的可药物靶点。计算机分析和分子建模表明,化学探针 GSK-J4 有可能取代辅助因子。我们对转录组数据的重新分析表明,Smp_034000 在新转化的毛蚴中在 24 小时和 5 周龄成虫中表达峰值最高。此外,与寄生虫体的其余部分相比,该基因在成熟雄性蠕虫的睾丸中高度表达。在体外血吸虫培养中,GSK-J4 以剂量和时间依赖的方式对毛蚴死亡率和成虫运动和死亡率以及产卵产生了显著影响。出乎意料的是,western blot 测定并未显示出 GSK-J4 响应下 H3K27me3 水平的整体调节。共聚焦和扫描电子显微镜显示,GSK-J4 处理后肌肉纤维失去原有特征,细胞间接触发生改变。

结论

GSK-J4 具有有希望的抗血吸虫控制潜力;然而,潜在机制需要进一步研究。

https://cdn.ncbi.nlm.nih.gov/pmc/blobs/90f2/7077139/682ad6a7c063/13071_2020_4000_Fig1_HTML.jpg

文献AI研究员

20分钟写一篇综述,助力文献阅读效率提升50倍。

立即体验

用中文搜PubMed

大模型驱动的PubMed中文搜索引擎

马上搜索

文档翻译

学术文献翻译模型,支持多种主流文档格式。

立即体验