Suppr超能文献

三阴性乳腺癌小鼠模型中瘤内递送膜融合线粒体的抗肿瘤作用

Antitumor Actions of Intratumoral Delivery of Membrane-Fused Mitochondria in a Mouse Model of Triple-Negative Breast Cancers.

作者信息

Chang Jui-Chih, Chang Huei-Shin, Wu Yao-Chung, Cheng Wen-Ling, Lin Ta-Tsung, Chang Hui-Ju, Chen Shou-Tung, Liu Chin-San

机构信息

Vascular and Genomic Center, Changhua Christian Hospital, Changhua 50094, Taiwan.

Department of Medicine, College of Medicine, China Medical University, Taichung 40447, Taiwan.

出版信息

Onco Targets Ther. 2020 Jun 9;13:5241-5255. doi: 10.2147/OTT.S238143. eCollection 2020.

Abstract

BACKGROUND

The transfer of whole mitochondria has been demonstrated to be beneficial for treating breast cancer because it induces apoptosis and drug sensitivity; however, in vivo evidence of this benefit remains scant. The present study compared the transplantation of mitochondria with instinctive (Mito) and membrane-fused morphologies induced by Pep-1 conjugation (P-Mito) using a mouse model of triple-negative breast cancers.

MATERIALS AND METHODS

Mice with advanced severe immunodeficiency received orthotopic implantation of MDA-MB-231 human breast cancer cells followed by transplants of 5-bromo-2'-deoxyuridine (BrdU)-labeled Mito or P-Mito (200 μg [10 μg/μL]) through intratumoral injection at multiple points once a week for 4 weeks.

RESULTS

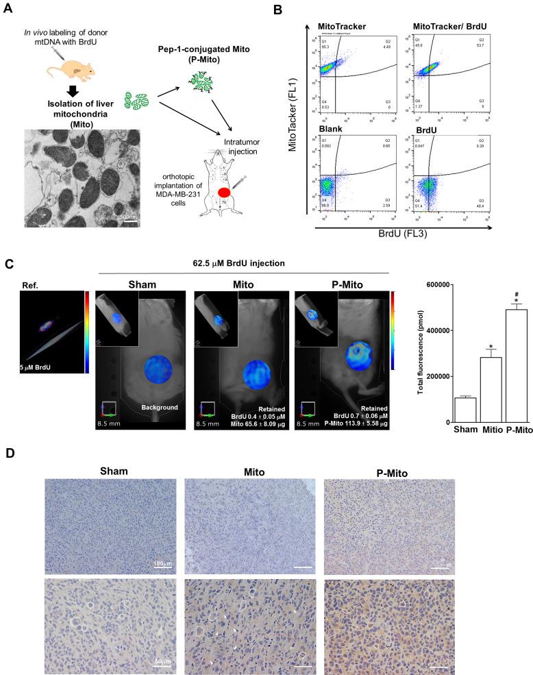
After 1 month of consecutive treatment, 8.2% and 14.2% of the BrdU-labeled mitochondria were preserved in tumors of the Mito and P-Mito groups, respectively. Both Pep-1 and P-Mito treatments reduced tumor weight (21.7% ± 2.43% vs 40.6% ± 2.28%) and led to marked inhibition of Ki67 staining and angiogenesis. However, only the P-Mito group exhibited obvious necrosis and DNA fragmentation accompanied by an altered tumor microenvironment, which included reduced oxidative stress and size of cancer-associated fibroblast populations and enhanced immune cell infiltration. Transmission electron microscopy images further revealed an elongated network of perinuclear mitochondria fused with a few peripheral mitochondria in the nonnecrotic area in the P-Mito group as well as increases in mitochondrial fusion proteins and parkin compared with mitochondrial fission proteins.

CONCLUSION

In this study, the results of mitochondrial transplantation emphasized that the facilitation of mitochondrial fusion is a critical regulator in breast cancer therapy.

摘要

背景

已证明完整线粒体的转移对治疗乳腺癌有益,因为它可诱导细胞凋亡和药物敏感性;然而,这种益处的体内证据仍然不足。本研究使用三阴性乳腺癌小鼠模型,比较了具有天然形态(Mito)的线粒体与由Pep-1偶联诱导的膜融合形态(P-Mito)的移植效果。

材料与方法

患有严重免疫缺陷的小鼠接受MDA-MB-231人乳腺癌细胞的原位植入,随后通过每周一次多点瘤内注射移植5-溴-2'-脱氧尿苷(BrdU)标记的Mito或P-Mito(200μg[10μg/μL]),共4周。

结果

连续治疗1个月后,Mito组和P-Mito组肿瘤中分别保留了8.2%和14.2%的BrdU标记线粒体。Pep-1和P-Mito治疗均减轻了肿瘤重量(分别为21.7%±2.43%和40.6%±2.28%),并显著抑制了Ki67染色和血管生成。然而,只有P-Mito组出现明显的坏死和DNA片段化,同时肿瘤微环境发生改变,包括氧化应激降低、癌相关成纤维细胞群体大小减小以及免疫细胞浸润增加。透射电子显微镜图像进一步显示,与线粒体分裂蛋白相比,P-Mito组非坏死区域中核周线粒体与少数外周线粒体融合形成的细长网络,以及线粒体融合蛋白和帕金蛋白增加。

结论

在本研究中,线粒体移植结果强调线粒体融合促进是乳腺癌治疗中的关键调节因素。

https://cdn.ncbi.nlm.nih.gov/pmc/blobs/fcfb/7294573/8cc818750dcb/OTT-13-5241-g0001.jpg

文献AI研究员

20分钟写一篇综述,助力文献阅读效率提升50倍。

立即体验

用中文搜PubMed

大模型驱动的PubMed中文搜索引擎

马上搜索

文档翻译

学术文献翻译模型,支持多种主流文档格式。

立即体验