Suppr超能文献

鼻内线粒体移植可恢复线粒体功能并调节突变型遗传性帕金森病模型中的胶质-神经元相互作用。

Intranasal Mitochondrial Transplantation Restores Mitochondrial Function and Modulates Glial-Neuronal Interactions in a Genetic Parkinson's Disease Model of Mutation.

作者信息

Chang Jui-Chih, Lin Chin-Hsien, Yeh Cheng-Yi, Cheng Mei-Fang, Chen Yi-Chieh, Wu Chi-Han, Chang Hui-Ju, Liu Chin-San

机构信息

Center of Regenerative Medicine and Tissue Repair, Institute of ATP, Changhua Christian Hospital, Changhua 50094, Taiwan.

Department of Neurology, National Taiwan University Hospital, Taipei 10051, Taiwan.

出版信息

Cells. 2025 Jul 25;14(15):1148. doi: 10.3390/cells14151148.

Abstract

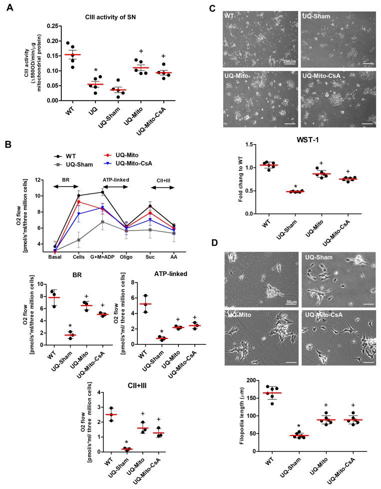
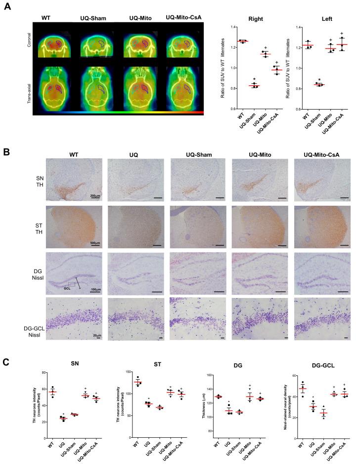
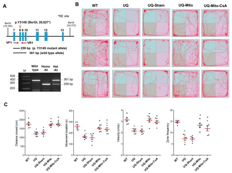
The intranasal delivery of exogenous mitochondria is a potential therapy for Parkinson's disease (PD). The regulatory mechanisms and effectiveness in genetic models remains uncertain, as well as the impact of modulating the mitochondrial permeability transition pore (mPTP) in grafts. Utilizing (p.Tyr314Ser) knock-in mice, and a cellular model, this study validated the transplantation of mitochondria with or without cyclosporin A (CsA) preloading as a method to treat mitochondrial dysfunction and improve disease progression through intranasal delivery. Liver-derived mitochondria were labeled with bromodeoxyuridine (BrdU), incubated with CsA to inhibit mPTP opening, and were administered weekly via the nasal route to 6-month-old mice for six months. Both treatment groups showed significant locomotor improvements in open-field tests. PET imaging showed increased striatal tracer uptake, indicating enhanced dopamine synthesis capacity. The immunohistochemical analysis revealed increased neuron survival in the dentate gyrus, a higher number of tyrosine hydroxylase (TH)-positive neurons in the substantia nigra (SN) and striatum (ST), and a thicker granule cell layer. In SN neurons, the function of mitochondrial complex III was reinstated. Additionally, the CsA-accumulated mitochondria reduced more proinflammatory cytokine levels, yet their therapeutic effectiveness was similar to that of unmodified mitochondria. External mitochondria were detected in multiple brain areas through BrdU tracking, showing a 3.6-fold increase in the ST compared to the SN. In the ST, about 47% of TH-positive neurons incorporated exogenous mitochondria compared to 8% in the SN. Notably, GFAP-labeled striatal astrocytes (ASTs) also displayed external mitochondria, while MBP-labeled striatal oligodendrocytes (OLs) did not. On the other hand, fewer ASTs and increased OLs were noted, along with lower S100β levels, indicating reduced reactive gliosis and a more supportive environment for OLs. Intranasally, mitochondrial transplantation showed neuroprotective effects in genetic PD, validating a noninvasive therapeutic approach. This supports mitochondrial recovery and is linked to anti-inflammatory responses and glial modulation.

摘要

鼻内递送外源性线粒体是帕金森病(PD)的一种潜在治疗方法。其在基因模型中的调控机制和有效性尚不确定,以及调节移植中线粒体通透性转换孔(mPTP)的影响也不明确。本研究利用(p.Tyr314Ser)基因敲入小鼠和细胞模型,验证了预先加载或不加载环孢素A(CsA)的线粒体移植作为一种通过鼻内递送治疗线粒体功能障碍和改善疾病进展的方法。用溴脱氧尿苷(BrdU)标记肝脏来源的线粒体,与CsA孵育以抑制mPTP开放,并每周通过鼻腔途径给予6月龄小鼠,持续6个月。两个治疗组在旷场试验中均显示出显著的运动能力改善。PET成像显示纹状体示踪剂摄取增加,表明多巴胺合成能力增强。免疫组织化学分析显示齿状回中神经元存活率增加,黑质(SN)和纹状体(ST)中酪氨酸羟化酶(TH)阳性神经元数量增多,颗粒细胞层增厚。在SN神经元中,线粒体复合物III的功能得以恢复。此外,CsA积累的线粒体降低了更多促炎细胞因子水平,但其治疗效果与未修饰的线粒体相似。通过BrdU追踪在多个脑区检测到外部线粒体,ST中的外部线粒体数量比SN增加了3.6倍。在ST中,约47%的TH阳性神经元摄取了外源性线粒体,而在SN中这一比例为8%。值得注意的是,GFAP标记的纹状体星形胶质细胞(AST)也显示有外部线粒体,而MBP标记的纹状体少突胶质细胞(OL)则没有。另一方面,观察到AST数量减少、OL数量增加,同时S100β水平降低,表明反应性胶质增生减少,对OL的支持环境更好。在鼻内,线粒体移植在遗传性PD中显示出神经保护作用,验证了一种非侵入性治疗方法。这支持线粒体恢复,并与抗炎反应和神经胶质调节有关。

https://cdn.ncbi.nlm.nih.gov/pmc/blobs/e0e4/12346496/b9654a0d0018/cells-14-01148-g001.jpg

文献AI研究员

20分钟写一篇综述,助力文献阅读效率提升50倍。

立即体验

用中文搜PubMed

大模型驱动的PubMed中文搜索引擎

马上搜索

文档翻译

学术文献翻译模型,支持多种主流文档格式。

立即体验